作者:小債看市
來源:小債看市(ID:little-bond)
登封建投面臨較大的或有負債風險。
01失信被執行人
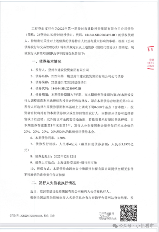
近日,債權代理人工商銀行登封支行公告稱,登封市建設投資集團有限公司(以下簡稱“登封建投”)被列為失信被執行人。

被列為失信被執行人公告
公告顯示,登封建投新增一項重大被執行案件,系發行人為登封電廠集團有限公司在華夏銀行鄭州分行續貸擔保逾期所致,涉案金額3711.87萬元。
目前,登封電廠集團和登封建投尚在與申請執行人、鄭州市中原區人民法院就上述被執行案件進行協商溝通,待協商達成一致后,登封電廠集團和發行人將按照付款進度安排支付款項。
《小債看市》注意到,登封建投存在對外擔保關注類余額和不良類余額,公司面臨較大的或有負債風險。
截至2025年6月末,登封建投對外擔保余額為15.75億元,占同期末凈資產合計的比例為10.61%,且均未設置反擔保措施。
其中,登封電廠集團、中岳非晶均涉及多起被執行案件,均被納入失信被執行人、限制高消費名單,登封建投對其的擔保余額合計為1.52億元。
《小債看市》統計,目前登封建投存續債券兩只,存續規模6.7億元,分別將在2029年7月和12月到期。

未來償債現金流
2025年6月,由于過往債務履約情況待提高,存在多項負面輿情等原因,中誠信國際將登封建投主體列入信用評級觀察名單。
近年來,登封建投代建項目回款滯后,自營項目收益平衡情況值得關注;資產質量較差;短期債務占比很高,短期債務償付壓力很大;面臨較大的或有負債風險。
02財務分析
據公開資料,登封建投成立于2007年1月,是登封市國有資產事務中心全資控股的國有獨資企業。
登封建投為登封市重要的基礎設施建設及棚戶區改造主體,主要負責登封市全市范圍內的基礎設施建設項目和棚戶區改造項目的投融資建設。
從股權結構看,登封建投的控股股東和實際控制人均為登封市國有資產事務中心。

股權結構圖
作為區域內重要的平臺企業,2024年登封建投分別獲得資金注入和財政補貼0.13億元和0.03億元。
2024年,登封建投實現營業收入10.41億元,同比下降29.22%;凈利潤6341.81萬元,同比下降19.22%。
今年上半年,登封建投營收和歸母凈利潤分別為4.61億和1676萬元,業績腰斬。

歸母凈利潤
截至2025年6月末,登封建投總資產有218.67億元,總負債70.17億元,凈資產有148.5億元,公司資產負債率32.09%。
《小債看市》分析債務結構發現,登封建投主要以流動負債為主,占總債務的70%,債務結構不合理。
截至相同報告期,登封建投流動負債有48.84億元,主要為短期借款,其一年內到期的短期債務合計有36億元。
相較于短債規模,登封建投的流動性異常緊張,其賬上貨幣資金僅有3665萬元,與短債間形成巨大資金缺口,公司短期償債壓力大。
財務彈性方面,截至2024年末,登封建投銀行授信總額有11.17億元,其中未使用授信額度有1.87億元,可見公司備用資金有限。

銀行授信
此外,登封建投還有非流動負債21.33億元,主要為長期借款,其長期有息負債合計有19.59億元。
整體來看,登封建投剛性債務總規模有55.59億元,主要為短期有息負債,帶息債務比為79%。有息負債占比過高,近年來登封建投的財務費用均在5000萬以上,對公司盈利空間形成較大侵蝕。融資渠道方面,除了發債和銀行借款,登封建投還通過應收賬款和股權質押融資。資產質量方面,登封建投應收類款項中存在應收利息逾期情況,且應收對象涉及多起負面輿情,應收類款項存在較大的回收風險,公司資產流動性及收益性均較弱。總得來看,登封建投盈利能力較弱,流動性緊張,短期債務償付壓力很大;資產質量較弱,面臨較大的或有負債風險。
03區域環境
登封市為鄭州市下轄縣級市,位于河南省中西部的中岳嵩山南麓。
近年來,登封市保持較好的區位優勢及礦產旅游資源稟賦,經濟財政實力穩定增長,但部分國企存在信用風險事件,整體再融資環境及區域內國有企業融資能力有待關注。
2024年,登封市實現地區生產總值493.3億元,同比增長5.2%,經濟體量居鄭州市下轄區縣中下游水平。
財政方面,登封市一般公共預算收入同比小幅增長至31.1億元,但當期財政自給能力小幅下降,整體財政自給水平不高,且稅收收入占比持續下降。
2024年,登封市政府性基金收入為5.62億元,同比增長1.28倍,但絕對值規模較小。
再融資環境方面,登封市政府顯性債務率已超過100%,債務率水平偏高。
同時,區域內城投企業的融資主要依賴銀行融資渠道,債券融資規模相對較小,盡管發債主體未出現債券違約,但區域內部分國企存在信用風險事件,整體再融資環境及區域內國有企業融資能力有待關注。
注:文章為作者獨立觀點,不代表資產界立場。
題圖來自 Pexels,基于 CC0 協議
本文由“小債看市”投稿資產界,并經資產界編輯發布。版權歸原作者所有,未經授權,請勿轉載,謝謝!

小債看市 











