鐺煮山川,粟藏世界,有明月清風知此音。呵呵笑,笑釀成白酒,散盡黃金。
作者:毛小柒
來源:濤動宏觀(ID:jinrongjianghu123123)
一、央行體系金融指標維度
(一)貨幣供應
1、貨幣發行、基礎貨幣、貨幣乘數與銀行間市場的可交易資金總量
(1)貨幣發行(一定時期內貨幣投放量與貨幣回籠量的軋差數,屬于基礎貨幣的一個細項)=商業銀行的庫存現金(非流通部分)+ M0(流通部分)。
其中,我國公布的貨幣發行量為央行發行庫與出入庫軋差數扣減商業銀行業務庫存數,在央行的資產負債中有具體體現。

(2)基礎貨幣(貨幣供應的源頭)=貨幣發行+法定存款準備金+超額存款準備金=商業銀行的庫存現金+流通中的M0+法定存款準備金+超額存款準備金。
基礎貨幣的叫法有很多,如貨幣基數、貨幣基礎、強力貨幣或高能貨幣。從定義來看,基礎貨幣是指經過商業銀行的存貸款業務而能擴張或收縮貨幣供應量的貨幣,即從央行發行出來的貨幣。
央行通過調節基礎貨幣的數量就能數倍擴張或收縮貨幣供應量(央行通過給商業銀行發放貸款、購買商業銀行持有的國債或者外匯等方式使商業銀行獲得了可以放款的大筆資金)。當然商業銀行所吸收的流通中現金實際上也是源于央行的,正是基于這樣的過程,貨幣供應量才能被不斷創造出來。需要說明的是,相較于貨幣供應量涉及到諸多市場主體,基礎貨幣對央行而言要更容易控制。
(3)貨幣乘數(貨幣擴張倍數或貨幣擴張系數)=貨幣供應量/基礎貨幣。所謂貨幣乘數,是指央行擴大或縮小一單位的基礎貨幣之后,通過商業銀行的存款創造機制,使貨幣供應量增加或減少的倍數。從計算公式中可以看出,影響貨幣乘數的因素主要有法定存款準備金率;超額儲備率;現金漏損率(即對現金的流動性偏好、相當于變相提高了準備金率,如節假日期間對現金需求的大幅增加);活期存款中定期存款的比率等幾個方面。目前我國貨幣乘數為7.22左右。
(4)銀行間市場的可交易資金的總量=所有金融機構超額存款準備金合計
顯然,只有影響超額存款準備金的貨幣政策才能影響到銀行體系的流動性。其中,降準政策只能使得法定存準金和超額存準金此消彼長,對基礎貨幣卻幾乎沒有影響,但央行的公開市場操作等政策可以直接作用于基礎貨幣。
2、貨幣供應三兄弟(M0、M1、與M2)和準貨幣
(1)這是按流動性高低進行劃分的一種方式:
第一,M0(亦稱為現鈔)=流通中現金
第二,M1(亦稱為狹義貨幣)=M0+企業活期存款;
第三,M2(亦稱為廣義貨幣)=M1+準貨幣(企業定期存款+個人存款+其它)。
(2)當然M2的口徑一直在不斷調整完善中:
第一,2001年6月央行將證券公司客戶保證金計入M2。
第二,2002年央行將在中國的外資、合資金融機構的人民幣存款分別計入不同層次的貨幣供應量。
第三,2011年10月,央行將非存款類金融機構在存款類金融機構的存款和住房公積金存款規模納入M2.
第四,2018年1月,央行用非存款機構部門持有的貨幣市場基金取代貨幣市場基金存款(含存單)。
(3)需要說明的是,由于發展階段的差異,每個國家的M0、M1、M2所代表的具體含義也有所不同。如儲蓄率較低的經濟體其M1與M0會比較接近,而M2的結構在不同經濟體之間差異也比較大。
(4)實際分析中,M2與M1之間的剪刀差也值得關注。事實上,M2與M1之間的剪刀差能夠反映出非金融企業的經營活躍度和對未來經濟的基本預期,甚至可以作為判斷信用和經濟的先行指標。M1同比更高往往意味著企業存款的活期化特征更為突出,對未來經濟預期更為積極。
3、碳貨幣(目前包括碳減排支持工具與專項再貸款)
碳貨幣是未來的明確方向,目前已經推出的兩項工具可被視為碳貨幣的代表。
(1)2021年11月8日,央行正式創設推出碳減排支持工具(詳情參見碳減排支持工具全解)。
(2)2021年11月17日,國務院常務會議明確“在前期設立碳減排金融支持工具的基礎上,再設立2000億元支持煤炭清潔高效利用專項再貸款(詳情參見如何理解新推出的2000億元專項再貸款?),形成政策規模,推動綠色低碳發展”。

(二)貨幣政策工具
1、存款準備金率(法定、超額)與超額備付金率
(1)根據規定,商業銀行需要按照存款的一定比例繳納存款準備金,這個比例即為存款準備金率,具體包括法定存款準備金率與超額存款準備金率。
前面已經指出,存款準備金屬于基礎貨幣的一部分,是央行調控貨幣供應量的主要手段。
(2)超額備付金=商業銀行在中央銀行的超額準備金存款+庫存現金。目前央行已經取消了對商業銀行備付金率的要求,將其與存準率合二為一。
(3)我國的法定存款準備金制度始于1985年(這一年各類型銀行相繼涌現之時),在2008年以前一直采取“一檔”模式,即無論金融機構大小、性質、重要性程度如何,均實行統一的法定存款準備金率。2007-2008年金融危機后,貨幣政策當局開始根據金融機構重要性程度、規模大小、性質等設置有差異的存款準備金率,由一檔到兩檔,再到目前的五檔兩優(銀行業為三檔兩優)。

2、再貸款(再貼現)
(1)再貸款(再貼現)央行最早進行基礎貨幣投放的主要方式。其中,再貼現政策是指央行通過商業銀行持有的已貼現但尚未到期的商業匯票,向商業銀行提供融資支持的行為。
(2)再貸款是指由央行貸款給商業銀行,再由商業銀行貸給普通客戶的資金,其目的是為了調節基礎貨幣供應和引導信貸投向,并進一步影響利率,具體體現在央行對其他存款性公司的債權。1984年央行專門行使中央銀行職能后,再貸款成為調控基礎貨幣的基礎,并在較長的時期內提供了基礎貨幣供應總量的70-90%。根據現行的信貸資金管理辦法,再貸款按照期限可分為年度性貸款、季節性貸款、日拆性貸款以及再貼現四種,按照種類則分為流動性再貸款、信貸政策支持再貸款、金融穩定再貸款以及專項政策性再貸款。
(3)再貸款最初被央行廣泛用于投放基礎貨幣,其用途主要為解決商業銀行的臨時頭寸、滿足農信社的資金需求,1994年后再貸款在基礎貨幣中的地位有所下降,1997年金融危機后央行通過再貸款來化解金融風險、維護金融穩定。

3、央行票據
央行票據(即中央銀行票據)是央行為調節商業銀行超額準備金而向商業銀行發行的短期債務憑證,本質上是中央銀行債券,發行期限一般在3個月至1年之間,可以理解為央行調節基礎貨幣的一項貨幣政策工具。
4、央行票據互換工具(CBS)
2019年1月24日,為提高永續債的流動性,央行決定創設央行票據互換工具(CBS),明確公開市場業務一級交易商可以使用持有的合格銀行發行的永續債從央行換入央行票據。同日央行還宣布,將主體評級不低于AA級的銀行永續債納入MLF、TMLF和再貸款的合格擔保品范圍。具體來看,
(1)CBS操作采用固定費率數量招標方式,面向公開市場業務一級交易商進行公開招標,央行從中標機構換入合格銀行發行的永續債,同時向其換出等額央行票據。到期時,央行與一級交易商互相換回債券。
(2)換入銀行永續債的利息仍歸一級交易商所有,央行票據互換操作的期限原則上不超過3年,互換的央行票據不可用于現券買賣、買斷式回購等交易,但可用于抵押,包括作為機構參與央行貨幣政策操作的抵押品。
(3)央行票據互換操作為“以券換券”,央行票據期限與互換期限相同,即在互換到期時央行票據也相應到期。在互換交易到期前,一級交易商可申請提前換回銀行永續債,經央行同意后提前終止交易。
(4)央行票據互換操作可接受滿足下列條件的銀行發行的永續債:
第一,最新季度末的資本充足率不低于8%;
第二,最新季度末以逾期90天貸款計算的不良貸款率不高于5%;
第三,最近三年累計不虧損;
第四,最新季度末資產規模不低于2000億元;
第五,補充資本后能夠加大對實體經濟的支持力度。
(5)自創設以來,已經形成每月操作一次CBS的固定慣例。且2020年2月以來規模均為50億元、期限均為3個月、票面利率均為2.35%、費率均為0.10%。
5、OMO(公開市場操作)
(1)1994年進行外匯改革的同時,啟動了外匯公開市場操作。央行從1998年開始建立公開市場業務一級交易商制度、恢復人民幣公開市場操作,選擇一批能夠承擔大額債券交易的商業銀行作為公開市場業務的交易對象,這些交易商可以運用國債、政策性金融債券等作為交易工具與央行開展公開市場業務。
央行會在每年的4月底公布最新年度的公開市場業務一級交易商名單。最新的公開市場業務一級交易商名單有50家

(2)央行公開市場業務債券交易主要包括回購交易、現券交易和發行央行票據。其中,
第一,回購交易分為正回購和逆回購兩種,正回購是指央行向一級交易商賣出有價證券,并約定在未來特定日期買回有價證券的交易行為,體現為從市場回收流動性;逆回購為央行向一級交易商購買有價證券,并約定在未來特定日期將有價證券賣給一級交易商的交易行為,體現為向市場投放流動性。
第二,現券交易分為現券買斷和現券賣斷兩種,前者為央行直接從二級市場買入債券,一次性地投放基礎貨幣;后者為央行直接賣出持有債券,一次性地回籠基礎貨幣。
第三,央行票據(即央行發行的短期債券),央行通過發行央行票據可以回籠基礎貨幣,央行票據到期則體現為投放基礎貨幣。
(3)目前央行公開市場操作的期限主要有7天、14天、28天和63天等幾種類型,但通常主要有7天和14天為主。
6、其它流動性工具:SLO、SLF、PSL、MLF、TMLF、TLF與CRA
(1)2013年1月,央行創設SLO(Short-term Liquidity Operations,短期流動性調節工具),作為公開市場常規操作的必要補充,旨在熨平突發性、臨時性因素導致的市場資金供求大幅波動,期限為7天以內(可以將其視為7天OMO的補充),抵押品為政府支持機構債券和商業銀行債券。
(2)2013年1月,央行創設SLF(Standing Lending Facility,簡稱常備借貸便利,亦稱酸辣粉),旨在滿足金融機構期限較長的大額流動性需求,期限一般為1-3個月,面向政策性銀行和全國性商業銀行,抵押品為高信用評級的債券類資產及優質信貸資產等。
(3)2014年4月25日,央行創設PSL(Pledged Supplementary Lending,簡稱抵押補充貸款,亦稱披薩),為特定政策或項目建設提供資金(主要針對棚戶區改造),期限為3-5年,該工具主要面向政策性銀行,抵押資產為高等級債券資產和優質信貸資產等。
(4)MLF(Medium-term Lending Facility,簡稱中期借貸便利,亦特麻辣粉)與TMLF(Targeted Medium-term Lending Facility,簡稱定向中期借貸便利,亦稱特麻辣粉)均主要面向“三農”、小微和民營企業貸款(新增),期限為3個月、6個月、1年(居多)。具體看,2014年9月與2018年12月,央行分別創設MLF和TMLF,從最初創設的目的來看,前者以支持小微企業和債轉股為主,后者則用以定向支持金融機構向小微企業和民營企業發放貸款。
目前MLF已成為中期政策利率的代表,并作為LPR報價的基準參考,且從操作頻率上來看基本已固定為每月中旬一次(配合LPR報價頻率)。
(5)2017年1月20日,央行建立臨時流動性便利(Temporary Lending Facility,即簡稱TLF,亦稱特辣粉),為幾家大型商業銀行提供28天臨時流動性支持,以緩解春節期間的大額現金支出。
(6)2017年12月29日,為應對春節期間現金支出對市場流動性的擾動,央行建立了臨時準備金動用安排(即CRA),允許現金投放中占比較高的全國性商業銀行春節期間存在臨時流動性缺口時,臨時使用不超過兩個百分點的法定存款準備金,使用期限為30天。
7、中國式“利率走廊”
利率走廊是約束貨幣市場利率的一個區間。
(1)通常利率走廊區間的上限為央行貸款給金融機構的利率,下限則為金融機構存錢在央行的利率,利率走廊區間的調控目標則為金融機構之間的拆借利率,也即通過調控確保金融機構之間的拆借利率在利率走廊的區間內波動。例如,當同業拆借利率突破區間上限時,金融機構便可以轉而向央行借款,反則反之。
(2)2014年5月時任央行行長周小川率先提出“利率走廊”這個概念,但關于“利率走廊”的研究最早可追溯至上世紀90年代(其中以Kevin Clinton分別完成于1991年和1997年的兩篇論文為代表)。20世紀90年代以來,加拿大、歐元區、瑞典等經濟體率先采用了“利率走廊”模式來調控利率,隨后美國、德國、法國、意大利、瑞典、瑞士、芬蘭、匈牙利、斯洛文尼亞以及印度、斯里蘭卡、納米比亞等經濟體也采用了這一調控模式。
(3)對于中國而言,也有自己的利率走廊區間,上限和下限分別為SLF利率和超額存款準備金利率。2020年4月3日,央行決定自4月7日起將金融機構在央行超額存款準備金利率從0.72%下調至0.35%,這是自2008年以來首次下調超額存款準備金利率,意味著中國利率走廊已拓寬至0.35%-3.20%(利率走廊的寬度達到285BP)。

8、LPR(Loan Prime Rate,最優惠貸款利率或貸款基礎利率)
2013年10月LPR推出后,受銀行貸款定價慣性等因素影響,LPR報價與貸款基準利率之間保持著相對固定的公布頻率、變化幅度和利差,市場化程度較低,對貸款利率的引導作用不夠。2019年8月人民幣匯率勇于破“7”后,新報價機制也順勢推出,并在2019年8月中下旬推出一系列與LPR有關的配套政策。
(1)相較于貸款基準利率和舊LPR,LPR改革后,由報價行根據自身對最優客戶實際發放貸款的利率水平,在MLF利率基礎上加點報價,MLF利率則由市場化招標形成,反映了銀行平均的邊際資金成本,市場化程度亦明顯提升。
同時LPR亦已逐漸取代了貸款基準利率成為商業銀行FTP的主要參考基準,貸款FTP與LPR的聯動性以及貨幣政策向貸款利率傳導的效率明顯增強。
(2)LPR新報價機制推出以來,LPR合計調整四次,1年期LPR累計下調40BP、5年期以上LPR累計下調50BP,MLF累計下調35BP。不過自2020年4月20日第四次下調以來,LPR已經連續15個月未再調整過。

(3)和2013年推出的LPR相比,LPR新報價機制有諸多創新之處,主要體現在報價原則(基于最優客戶)、形成方式(MLF加點)、期限品種(1年和5年以上)、報價行(數量更多且類型更豐富)、報價頻率(固定于每月20日)以及新的運用要求(通過MPA和自律機制管理)來強化約束等方面。
(4)LPR報價機制主要始于1933年大蕭條時期的美國,隨后拓展至其他經濟體,從現在來看LPR最初是被定位于過渡性的定價基準。不過目前除中國大陸外,僅美國、日本、中國香港和澳門等少數經濟體仍在使用LPR報價機制,其中香港的個人住房按揭貸款基本是在LPR的基礎上定價,而美國和日本的LPR目前主要在中小銀行和中小企業之間發揮著作用。

9、存款利率報價方式調整
2021年6月21日,市場利率定價自律機制將存款利率上限由存款基準利率浮動倍數調整為加點確定(詳情參見存款利率報價方式調整全解),目前為止已施行5個月左右。具體看,2年期及以上的長期定期存款利率明顯下降,9月新發生定期存款加權平均利率為2.21%、同比下降17BP、較今年5月下降28BP。其中,2年期、3年期和5年期定期存款利率較5月份分別下降25BP、43BP和45BP。
從目前政策導向來看,央行更關注存款利率下降的效果,即未來將會更為關注存款利率報價方式調整的成效,并特別關注存款利率依然處于高位以及降幅不夠明顯的銀行,畢竟從央行的角度來看,這類銀行實際上擾亂了存款市場的運行。實際上,將更多關注點放在存款利率上有助于進一步鞏固貸款利率下行成果。


(三)中國利率全體系
1、目前中國已經形成了包括政策端利率、市場利率(含參考利率)以及客戶端廣譜利率等三種類型組成的利率體系架構。如果利率傳導較為順暢,則意味著上述三類利率在趨勢與方向上應保持一致,且不存在明顯的滯后性。
2、政策利率主要包括公開市場操作利率(包括OMO利率、SLF利率、MLF利率等)和其它(如再貸款和再貼現利率、國庫現金定存利率、準備金利率等),而市場利率主要指拆借與回購利率、債券收益率、同業存單與大額存單發行利率、利率債收益率等等。
其中,政策利率以OMO利率和MLF利率為代表,市場利率以DR007為主。
3、客戶端利率的種類更為豐富,除傳統的存貸款基準利率外,還包括一些特殊產品利率(如貨幣市場基金、現金管理類產品、結構性存款、國債逆回購等)以及非標資產利率、票據貼現利率、信用債利率等各類廣譜利率(如民間融資利率、P2P利率、融資租賃利率、商業保理融資成本、小額貸款利率等等)。
4、理論上客戶端利率的確定應以政策利率與市場利率為基礎。具體來看,
(1)央行已經通過貨幣政策執行報告等方式清晰地表明,OMO利率(每日)與MLF利率(每月月中)分別被定位為央行的短期與中期政策利率,代表了銀行體系從央行獲取短期和中期基礎貨幣的邊際資金成本。由于央行掌握著基礎貨幣供應,意味著上述兩個政策利率必然是市場利率定價的基礎,央行只需作少量OMO和MLF操作,便可對市場利率產生決定性的邊際影響。
(2)市場利率品種很多,但從央行的角度來看最為重視DR007這一指標,即央行貨幣政策的意圖多是為了引導以DR007為代表的市場利率圍繞政策利率為中樞水平波動。
(3)客戶端的利率主要是貸款端與存款端兩類,通過LPR新報價機制已經實現了MLF與LPR之間的聯動,形成了“MLF利率——LPR——貸款利率(FTP)”的利率傳導機制,并在此基礎上進一步推動存款利率市場化。
事實上由于不同利率的風險溢價差異明顯,我們可以將政策性利率以及部分市場利率認定為無風險利率,將面向客戶端的利率認定為風險利率,央行貨幣政策的主要目的則是通過影響無風險利率來改變風險利率的預期,其依據的邏輯大致可以參照CAPM資本資產定價模型,這里不再贅述。
(四)外匯領域相關
1、外匯占款與外匯儲備
(1)外匯占款是央行收購外匯資產而相應投放的本國貨幣(增加了貨幣供給),以歷史成本計價,更為突出量的層面。
(2)考慮到我國的銀行結售匯制度由銀行柜臺和銀行間兩個市場構成,因此外匯占款相應也具有兩層含義:
第一,央行在銀行間外匯市場中收購外匯所形成的人民幣投放,反映在央行資產負債表中,形成央行所持有的外匯儲備。
第二,整個銀行體系(包括央行與銀行以及銀行柜臺與銀行間兩個市場)收購外匯所形成的本幣資金投放,反映在“全部金融機構人民幣信貸收支表”中,這一外匯儲備變化反映在國際收支平衡表中“儲備”項下的“外匯”一項。
(3)外匯占款是基礎貨幣的來源,并在過去很長時間內貢獻了全部基礎貨幣的80%以上(目前已降至65%左右%)。
(4)外匯占款會進入央行的外匯儲備(以市場價計量、基本由國家外管局的投資部門進行統一管理),所以外匯占款與外匯儲備之間具有很強的正相關性。
(5)由于外匯儲備與外匯占款由于計價方式不同,因此二者也存在不小的差異。其中,外匯儲備還將受到匯率變化、利率變化、投資收益以及其它因素的影響,這也是我們看到外匯儲備與外匯占款的差異一直存在的背后原因。
2、銀行結售匯
(1)即銀行為客戶及自身辦理的結匯(外匯換成人民幣)和售匯(人民幣換成外匯)業務,由于商業銀行根據每天結售匯的實際發生數據進行匯總后統一報送給外管局,因此這一指標受政策調控的影響較小,更能反應市場變化。
(2)銀行結售匯進一步可分為代客結售匯(更能反映市場情緒和人民幣升貶值情況)和自身結售匯(主要反映國際金價的變動),代客結售匯亦可進一步分為即期結售匯和遠期結售匯。例如,如果升值則結匯需求會比較大,反則反之。
(3)即期結售匯主要包括即期結售匯當月發生額、遠期結售匯當月履約額、外匯期權當月行權額(目前數據較小、外管局不公布)三大部分。其中,后兩個主要反映的是市場主體過去對市場走勢的看法。
(4)考慮到我國為順差國,因此即期結售匯當月發生額通常應為順差(結匯大于售匯),那么如果順差收窄則說明人民幣貶值預期較為強烈。
3、離岸央行票據
(1)為推動離岸人民幣市場發展,帶動其他發行主體在離岸市場發行人民幣債券,2018年9月20日央行和香港特別行政區金融管理局簽署《關于使用債務工具中央結算系統發行中國人民銀行票據的合作備忘錄》,正式拉開了離岸央票的序幕。
(2)2019年8月9日央行發布二季度貨幣政策執行報告,明確提出后續將建立離岸央票的常態發行機制,2018年11月央行在香港正式建立了離岸人民幣票據的常態發行機制(實際上最早于2015年10月便已在倫敦發行離岸央票)。
4、外匯風險準備金
外匯風險準備金源于2015年8月31央行發布的《關于加強遠期售匯宏觀審慎管理的通知(銀發(2015)273號)》,通知要求從2015年10月15日起,開展代客遠期售匯業務的金融機構(含財務公司)應交存外匯風險準備金,準備金率暫定為20%。該規定提高了客戶遠期購匯成本,有助于調控人民幣過度貶值的問題。2017年9月央行及時調整前期為抑制外匯市場順周期波動出臺的逆周期宏觀審慎管理措施,將外匯風險準備金率調整為0。
5、外匯存款準備金
(1)外匯存款準備金率與人民幣存款準備金率的內涵是一致的。2004年10月29日央行發布的《金融機構外匯存款準備金管理規定》(銀發(2004)252號)明確提出以下幾個要點:
第一,外匯存款準備金(央行不計付利息)是指金融機構按照規定將其吸收外匯存款的一定比例交存中國人民銀行的存款。其中,
外匯存款準備金率=當月外匯準備金存款余額/上月末外匯存款余額
第二,央行對外匯存款準備金按月考核。其中,金融機構應在每月15日前將準備金存款劃至央行指定賬戶,當月15日至下月14日期間金融機構的外匯存款準備金余額與其上月末外匯存款余額之比,不得低于外匯存款準備金率。
第三,美元與港幣存款按原幣種計算繳存存款準備金,其他幣種的外匯存款折算成美元繳存。
(2)歷史上我國對外匯存款準備金率總共調整4次。
第一,2004年10月29日,央行發布的《金融機構外匯存款準備金管理規定》(銀發(2004)252號)明確自2005年1月15日起,將外匯存款準備金率統一調整為3%。此次調整之前,中資金融機構外匯存款準備金率按當季月平均余額的2%計繳,而外資金融機構3個月以下存款繳存比率為5%、3個月以上(含)存款繳存比率為3%。
第二,2006年8月14日,央行決定自2006年9月15日起,將外匯存款準備金率由3%提高到4%。
第三,2007年5月9日,央行決定自2007年5月15日起,將外匯存款準備金率由4%提高到5%。
第四,2021年5月31日,央行決定自6月15日起,將外匯存款準備金率由5%大幅上調至7%。
6、國際收支資金來源及運用情況
央行在2021年三季度貨幣政策報告中首次公布國際收支資金來源及運用情況,表明央行目前更關注跨境資金雙向流動情況。其中,國際收支指我國居民與非居民之間發生的一切經濟交易,具體包括貨物貿易、服務貿易、初次收入、二次收入、直接投資、證券投資、其他投資及儲備資產等各類交易的全面記錄,也是對相關資金來源與運用的總體反映。
(1)從資金來源看,主要包括經常賬戶順差、來華直接投資、來華證券投資以及存貸款等來華其他投資(如境外銀行同業和企業將資金存入境內銀行)。
(2)從資金運用看,主要包括官方儲備資產、對外直接投資、對外證券投資(包括國內居民通過港股通和基金互認等渠道投資境外特別是香港市場600億美元)以及對外貸款等其他投資。


(五)社會融資規模
1、基本內涵
(1)社會融資規模是指一定時期內(月度、季度和年度)實體經濟從金融體系所獲得的資金總額,旨在從需求維度來測算實體經濟的融資情況,并通過相對指標的計算來分析實體經濟的融資需求變動特征。
(2)社會融資規模指標于2010年正式提出,至今不過十余年的時間。但在其最初產生的短暫時間內,便引起市場廣泛關注和國家宏觀調控的高度重視。2016年開始社會融資規模被納入政府工作報告作為貨幣政策的調控目標。
(3)社會融資規模既有存量概念,又有流量內涵,既可兼顧絕對規模,亦可衍生相對指標。需要注意的是,社會融資規模本身是先有流量指標,而其存量指標則是根據流量指標的累積加總效應倒推計算得出。
(4)談及社會融資規模,離不開其兄弟指標M2,社會融資規模與M2類似于一張表的兩端,即資產和負債,一個表示資產的運用(社會融資規模),一個表示資金的來源(M2)。通俗來講,貨幣當局發行貨幣(以廣義貨幣M2來表示),金融機構拿到貨幣來滿足實體經濟的融資需求,貨幣則通過銀行金融機構(本外幣貸款)、非銀行金融機構(委托貸款、信托貸款以及未貼現票據)、資本市場(股票市場和債券市場)以及其它等渠道進入實體經濟。
(5)理論上來講,資產的運用和資金的來源應存在一定的對應關系,特別是在只有資本市場的情況下,而間接融資中介特別是表外融資、私募投資及非標融資的存在,使得這一對應變得比較復雜,因此嚴格的對應關系并不會存在。
2、發展歷程
(1)2010年11月,為真實衡量測算實體經濟獲得的融資情況,央行開始研究、編制社會融資規模增量指標。
(2)2010年12月,中央經濟工作會議首次提出“保持合理的社會融資規模”。
(3)2011年3月,央行正式建立社會融資規模增量統計制度,并按季向社會公布(2012年開始按月公布)。
(4)2014年起,央行開始按季公布各地區(省、自治區以及直轄市)的社會融資規模增量統計數據。
(5)2015年起,開始編制并按季發布社會融資規模存量數據(2016年起改為按月發布)。
(6)2016年3月,李克強總理在《政府工作報告》中提出:“穩健的貨幣政策要靈活適度,今年廣義貨幣M2預期增長13%左右,社會融資規模余額增長13%左右”。這是《政府工作報告》首次提出社會融資規模余額增長目標,標志著社會融資規模與廣義貨幣供應量一起成為貨幣政策的調控指標。
(7)2017年四季度,在M2增速下降較為明顯的情況下,央行首次在貨幣政策執行報告中將M2增速與名義GDP增速進行比較。此后央行在歷次貨幣政策執行報告中均明確強調廣義貨幣以及社會融資規模增速與名義經濟增速之間的聯動關系,特別是2019年三季度貨幣政策執行報告明確M2和社融增速高于名義經濟增速體現了強化逆周期調節的政策導向以及2019年12月10日-12日舉行的中央經濟工作會議明確強調“貨幣信貸、社會融資規模增長同經濟發展相適應”。這意味著控制M2、社融增速與名義經濟增速相匹配已成為政策導向。
3、基本構成:表內融資、表外融資、直接融資、政府債券與其它
社會融資規模可以有很多分類,如按照債券市場、ABS市場、股票市場、信貸市場以及非標市場等市場進行分類,而按照傳統分類方式則分為表內融資、表外融資、直接融資、政府債券和其它五大類。具體來看,
(1)表內融資主要包括人民幣貸款和外幣貸款,表外融資主要包括委托貸款、信托貸款、未貼現票據等三大類,直接融資主要包括非金融企業上市和企業債,政府債券包括國債、地方政府一般債券和專項債券,其它則是一個不定項。
(2)表內融資和其它項主要與銀行體系直接相關(表內融資的資金全部來源于銀行),表外融資主要與銀行間接相關(資金的提供方仍主要以銀行為主),直接融資則主要與資本市場相關,政府債券則主要和中央政府、地方政府有關。
(3)貸款還可進一步劃分非銀同業貸款、企業中長期貸款、企業短期貸款、居民中長期貸款、居民短期貸款以及貼現票據等幾類,其中貼現票據(表內)和未貼現票據(表外)統一稱為票據融資。
其中,外商直接投資、外債和外匯占款、金融機構之間相互持有的股權、相互持有的債券、私募基金等、資管計劃不計入社融,但未來有可能納入進來。
二、商業銀行資產質量維度
(一)五級貸款分類
貸款五級分類是央行于1998年5月參照國際慣例制定《貸款分類指導原則》時給予明確的。當然財政部1993年頒布的《金融保險企業財務制度》將貸款分為正常、逾期、呆滯和呆賬四類(通常將后面三類“一逾兩呆”統稱為不良貸款。
1、正常類貸款(率)
(1)具體是指借款人能夠正常履行合同,沒有足夠理由懷疑其貸款本息不能按時償還的貸款。
(2)正常貸款率沒有特定監管標準,一般越高越好,基本上正常貸款率(即正常類貸款/全部貸款)均在95%以上。
2、關注類貸款(率)
(1)具體是指目前有能力償還貸款本息,但存在一些可能對償還不利的影響因素的貸款。
(2)關注貸款介于正常類貸款和不良貸款之間,關注貸款率同樣沒有特定監管標準。
3、不良貸款(率)
(1)指那些借款人還款能力出現明顯問題的貸款,主要包括次級類貸款、可疑類貸款和損失類貸款三類。其中,
第一,次級類貸款是指還款能力出現明顯問題,完全依靠其正常營業收入無法足額償還貸款本息,即使執行擔保,也會造成一定損失的貸款。
第二,可疑類貸款是指貸款人無法足額償還貸款本息,即使執行擔保,也可能會造成較大損失的貸款。
第三,損失類貸款是指在采取所有可能的措施或一切必要的法律程序后,本息仍無法收回,或只能收回很少一部分的貸款。
(2)不良貸款率=不良貸款余額/各項貸款余額=(次級類貸款余額+可疑類貸款余額+損失類貸款余額)/各項貸款余額。
(3)不良貸款率沒有特定的監管標準,且不良貸款、關注貸款、逾期貸款之間有一定的重合性,從而生成分類上不夠嚴謹。
2005年12月31日發布的《商業銀行風險監管核心指標(試行)》規定不良貸款率不得大于5%、不良資產率不得大于4%。這里的不良資產率是指所有不良資產(包括同業端、客戶端與投資端)和總資產的比例。
(二)逾期貸款、偏離度與重組貸款
1、逾期貸款(率)
(1)即貸款項目在貸款合同規定期限內,尚未還清的貸款部分,并從逾期之日起,轉入逾期貸款賬戶,一般情況下逾期貸款要加收較高的懲罰利息。
(2)逾期貸款按期限進一步劃分,即逾期3個月以內、逾期3個月至1年、逾期1年以上至3年以內、逾期3年以上。
(3)逾期貸款和不良貸款有較高的重合度,且沒有特定的監管標準。
2、重組貸款(率)
(1)重組貸款是指由于借款人財務狀況惡化,或無力還款而對借款合同條款做出調整的貸款。其中調整措施主要包括貸款展期、借新還舊、還舊借新、利息罰息減免、本金部分減免、債轉股、以物抵貸、追加擔保品、還款方式變更等。
(2)央行2001年12月發布的《貸款風險分類指導原則》明確“需要重組的貸款應至少是次級類;重組后的貸款假如依然逾期或借款人無力歸還,則應至少歸為可疑類”。
(3)重組貸款主要是針對不良貸款,沒有特定的監管標準。
(三)貸款撥備率、不良貸款率與撥備覆蓋率
不良貸款率、貸款撥備率與撥備覆蓋率是商業銀行資產質量的三個基本指標,三者之間具有密切關系,即不良貸款率=貸款撥備率/撥備覆蓋率。
1、基本內涵
(1)貸款撥備率=貸款減值準備/各項貸款余額=(一般準備+特殊準備+專項準備)/各項貸款余額。
(2)2011年銀監會以9號令的形式印發《商業銀行貸款損失準備管理辦法》,將《銀行貸款損失準備計提指引》中的一般準備、專項準備和特別準備統一合并為“貸款損失準備”,并將其在成本中列支,作為抵御貸款風險的準備金。
貸款減值準備計提=1%*各項貸款余額+2%*關注類貸款+25%*次級類貸款+50%*可疑類貸款+100%*損失類貸款+特別準備
其中,次級類和可疑類貸款的計提比例可以上下浮動20%,特別準備則由商業銀行根據特別風險情況、風險損失概率及歷史經驗等自行確定按季計提。

(3)2015-2016年業務制度更新,《G11-II資產質量及準備金》將三項準備統一為減值準備。中國上市公司的應收賬款壞賬準備金的提取比率為9%,即按應收賬款余額的9%計提壞賬準備金,提取的準備金計入當期損益。這里的壞賬準備等同減值準備。
(4)撥備覆蓋率是用來衡量商業銀行貸款損失準備金計提是否充足的一個指標,撥備覆蓋率=貸款減值準備/不良貸款。
(5)一般各家銀行貸款減值準備的計提標準不同,因此可比性不高,而計入當期損益的貸款減值準備也是影響業績的重要因素,因此資產質量與經營業績之間具有較強的關聯性。
2、新監管口徑:根據三類維度的執行情況分別下調監管要求
2018年2月28日,銀監會發布《關于調整商業銀行貸款損失準備監管要求的通知》(銀監發(2018)7號文),明確撥備覆蓋率監管要求由150%調整至120-150%,貸款撥備率監管要求由2.5%調整為1.5-2.5%。各級監管部門應綜合考慮商業銀行貸款分類準確性、處置不良貸款主動性、資本充足率三方面因素,按照孰高原則,確定貸款損失準備最低監管要求。

(1)貸款分類準確性:按照逾期90天以上貸款納入不良貸款的比例,確定撥備覆蓋率和貸款撥備率最低監管要求。
(2)處置不良貸款主動性:按照處置的不良貸款占新形成不良貸款的比例,確定撥備覆蓋率和貸款撥備率監管要求。
(3)資本充足性:按照不同類別商業銀行的資本充足率情況,確定撥備覆蓋率和貸款撥備率最低監管要求。
(四)其它指標
1、貸款遷徙率
在對貸款進行五級分類后,不同類型貸款之間的遷徙也成為了一個值得關注的指標。2005年12月銀監會印發的《商業銀行風險監管核心指標(試行)》明確貸款風險遷徙指標主要有正常類貸款遷徙率、關注類貸款遷徙率、次級類貸款遷徙率和可疑類貸款遷徙率。而這里的遷徙主要特指下遷,即相對優的貸款類別下遷到更差貸款的比率,沒有特定的監管標準。
(1)正常類貸款遷徙率=期初正常類貸款期末轉為后四類貸款的余額/期初正常類貸款余額。
(2)關注類貸款遷徙率=期初關注類貸款期末轉為不良貸款的余額/期初關注類貸款余額。
(3)次級類貸款遷徙率=期初次級類貸款期末轉為可疑類和損失類貸款余額/期初次級類貸款余額。
(4)可疑類貸款遷徙率=期初可疑類貸款期末轉為損失類貸款余額/期初可疑類貸款余額。
2、不良生成率
由于不良貸款率是存量指標,僅能反映過去的貸款質量和風控水平,且受到核銷的影響,往往數據有所失真。因此不良貸款生成率更能反映當下的資產質量情況。當然這是一個只有少數銀行(如平安銀行、招商銀行等)在使用的資產質量指標,能夠更好衡量資產質量的動態變遷情況。具體來看,
不良生成率=(本期新增不良貸款余額+本期不良貸款核銷)/(年初貸款余額+年初銀承、信用證及保函等傳統表外授信業務余額)。
3、貸款偏離度
所謂貸款偏離度,亦稱貸款分類偏離度,具體指貸款的賬面分類與真實分類的偏差程度,偏離度=實際數值/上報數值。一般而言偏離度超過105%即為不正常,超過100%說明分類不準確。關于偏離度大致有兩個指標:
(1)逾期90天以上貸款偏離度=逾期90天以上貸款余額/不良貸款余額。
(2)逾期60天以上貸款偏離度=逾期60天以上貸款余額/不良貸款余額。
三、商業銀行資本維度
(一)資本類型
該部分內容詳見銀監會2012年7月發布的《商業銀行資本管理辦法(試行)》
1、一級資本:商業銀行可以永久使用和支配的自有資金
(1)一級資本包括核心一級資本和其它一級資本兩類,且一級資本占全部資本凈額的比例須在50%以上。
(2)核心一級資本包括實收資本、資本公積、盈余公積、一般風險準備、未分配利潤以及少數股東資本可計入的部分。
(3)其它一級資本包括永續債、優先股等其它一級資本工具以及少數股東資本可計入的部分。
(4)一級資本的扣除項應包括:商譽、其它無形資產(土地使用權除外)、由經營虧損引起的凈遞延稅資產和貸款損失準備缺口;資產證券化銷售利得、確定受益類的養老金資產凈額、直接或間接持有本銀行的股票;對資產負債表中未按公允價值計量的項目進行套期形成的現金流儲備(正值予以扣除、負值予以加回);商業銀行自身信用風險變化導致其負債公允價值變化帶來的未實現損益。
2、二級資本(亦稱附屬資本)
(1)二級資本主要包括次級債、二級資本債、混合資本工具、超額貸款損失準備以及少數股東資本可計入部分等,其中權重法和內部評級法計量信用風險加權資產的,其超額貸款損失準備可計入二級資本,但比例分別不得超過信用風險加權資產的1.25%和0.60%。
(2)商業銀行二級資本工具有確定到期日的,應當在距到期日的最后五年,按100%、80%、80%、60%、40%、20%的比例逐年減計至二級資本。
3、轉股型資本債券與轉股協議存款
(1)2021年1月25日,央行官網發布“創新轉股型資本債券多渠道補充中小銀行資本”一文,指出央行會同銀保監會,設計完善了轉股型資本債券相關制度,并已批復浙江稠州商業銀行、寧波通商銀行在銀行間債券市場發行轉股型資本債券。實際上早在2018年2月27日,央行便公告稱,鼓勵銀行業金融機構發行具有創新吸收機制或觸發事件的新型資本補充債券。這里的資本補充債券便是指銀行業金融機構為滿足資本監管要求而發行的、對特定觸發事件下債券償付事宜做出約定的金融債券,包括但不限于無固定期限資本債券和二級資本債券(含減記型與轉股型)。以寧波通商銀行為例,2020年12月21日寧波銀保監局批復同意其發行不超過15億元人民幣的轉股型無固定期限資本債券(計入其他一級資本),2021年1月20日,寧波通商銀行成功發行首單轉股型無固定期限資本債券,共5億元,票面利率4.80%,全場認購倍數2.1倍。
(2)自2020年7月政策層面明確可以通過地方專項債來補充中小銀行資本后,很多地方亦進行了嘗試。利用地方專項債補充中小銀行資本大多是通過直接注入資本金或認購轉股協議存款的形式進行,且期限大多為10年,本金自第6年或第8年開始每年按等額本金償還(前五年為還本寬限期)。轉股協議存款可以被視為一種補充中小銀行資本的創新資本工具,具體是指將可用于補充中小銀行資本的地方政府債券資金以存款的形式注入目標銀行,補充目標銀行資本,同時約定在滿足轉股條件時,轉為普通股,或者在轉股協議存款到期或可贖回后由目標銀行還本付息。
(二)風險加權資產
具體包括信用風險加權資產、市場風險加權資產和操作風險加權資產三類。
1、信用風險加權資產
(1)可采用權重法或內部評級法進行計量,通常情況下中小銀行由于基礎數據樣本不夠或代表性較差等原因主要采取權重法來計提信用風險加權資產。
(2)所謂權重法,即首先從表內資產賬面價值中扣除相應的減值準備,然后乘以風險權重。表外項目則以名義金額為基礎乘以信用轉換系數得到等值的表內資產,再按表內資產的方式進行處理計提。
(3)表內資產的風險計提方式如下:
第一,商業銀行持有中央政府、央行、政策性銀行債權的風險權重為0,持有中央政府投資的AMC為收購國有銀行不良貸款而定向發行的債券風險權重為0。此外,以風險權重為0的金融資產作為質押的債權風險權重也為0.
第二,商業銀行對公共部門實體(省級及計劃單列市政府、收入源于中央財政的公共部門等)、對其它商業銀行原始期限三個月以內(含)、對ABS的債權風險權重為20%,不包括公共部門實體投資的工商企業債權。
第三,商業銀行對我國其它商業銀行一般債權的風險權重為25%、次級債權為100%。
第四,商業銀行對一般企業債權的風險權重為100%,對符合條件的小微企業債權風險權重為75%,對工商企業股權投資的風險權重為400%(被動持有或因政策性原因持有)和1250%(其它)。
第五,商業銀行個人住房抵押貸款風險權重為50%(追加貸款為150%)、對個人其它債權的風險權重為75%。
2、市場風險與操作風險加權資產
(1)所謂市場風險是指因市場價格(包括利率、匯率、股票價格和商品價格)的不利變動引起的銀行表內外業務發生損失的風險。具體包括商業銀行交易賬戶中的利率風險和股票風險,以及全部匯率風險和商品風險。
(2)操作風險是指由不完善或有問題的內部程序、員工和信息科技系統,以及外部事件所造成損失的風險,包括法律風險,但不包括策略風險和聲譽風險。
(3)商業銀行可以采用標準法或內部模型法計量市場風險資本要求;可以采用基本指標法、標準法或高級計量法計量操作風險資本要求。
(4)市場(操作)風險加權資產=市場(操作)風險資本要求*12.50。
(三)資本充足率、一級資本充足率以及核心一級資本充足率
資本充足指標總共有三個,分別包括資本充足率、一級資本充足率和核心一級資本充足率。其中,
資本充足率=資本凈額/風險加權資產=資本凈額/(信用風險加權資產+操作風險資本*12.50+市場風險資本*12.50)
1、一般監管標準:最低分別為8%、6%和5%
2012年我國根據巴塞爾協議III,發布了《商業銀行資本管理辦法(試行)》:
(1)核心一級資本包括實收資本(普通股)、資本公積、盈余公積、一般風險準備、未分配利潤和少數股東資本可計入部分,且應當扣除商譽、其它無形資產(土地使用權除外)、由經營虧損引起的凈遞延稅資產和貸款損失準備缺口。
(2)其它一級資本包括其他一級資本工具及其溢價和少數股東資本可計入部分。二級資本包括二級資本工具及其溢價和超額貸款損失準備。其中,超額貸款損失準備計入二級資本的比例不得超過信用風險加權資產的1.25%(權重法)或0.6%(內部評級法)。
(3)核心一級資本充足率、一級資本充足率和資本充足率的最低標準分別為5%、6%和8%。
2、遞進監管標準:一般監管標準+儲備資本+逆周期資本+附加資本
當然資本管理辦法還規定在最低要求的基礎上,提出儲備資本(2.50%)、逆周期資本(0-2.50%)以及附加資本(1%)的要求,且儲備資本、逆周期資本與附加資本均由核心一級資本來補充。
(1)1%的附加資本僅針對系統重要性銀行來計提。這意味著我國系統重要性商業銀行資本充足率、一級資本充足率和核心一級資本充足率的監管最低標準實際上為11.5%、9.5%和8.50%。非系統重要性商業銀行資本充足率、一級資本充足率和核心一級資本充足率的監管最低標準實際上為10.5%、8.5%和7.50%。
(2)目前逆周期資本尚未提出具體要求,2.50%的儲備資本已明確。
3、MPA特別規定:宏觀審慎資本充足率
如前所述到目前為止,監管部門尚沒有出臺關于逆周期資本的相關細則,所以基本可以忽略。不過央行的MPA考核中對逆周期資本有所涉及。央行在MPA中提出宏觀審慎資本充足率的概念,其計算公式為


4、杠桿率:一級資本凈額/調整后的表內外資產余額
(1)杠桿率是指商業銀行一級資本凈額與調整后的表內外資產余額的比率,其數值越高說明商業銀行資本越充足。
(2)2015年4月銀監會對《商業銀行杠桿率管理辦法》(銀監會2011年第3號令)進行修訂,發布了《商業銀行杠桿率管理辦法(修訂)》,將商業銀行杠桿率的監管標準確定為4%。
(3)調整后的表內外資產余額=調整后的表內資產余額(不包括表內衍生產品和證券融資交易)+衍生產品資產余額+證券融資交易資產余額+調整后的表外項目余額+一級資本扣減項。
(四)國內系統重要性銀行的特別要求:附加資本與附加杠桿率
系統重要性銀行在滿足最低資本要求、儲備資本和逆周期資本要求基礎上,還應滿足一定的附加資本與附加杠桿率要求,其中,
1、附加資本由核心一級資本滿足。第一組到第五組的銀行分別適用0.25%、0.5%、0.75%、1%和1.5%的附加資本要求。
需要說明的是,金融穩定理事會將全球系統重要性銀行分成五組,并分別適用1%、1.50%、2%、2.50%和3.50%的附加資本。
2、系統重要性銀行在滿足杠桿率要求的基礎上,應額外滿足附加杠桿率要求。附加杠桿率要求為系統重要性銀行附加資本要求的50%,由一級資本滿足。


(五)全球系統重要性銀行總損失吸收能力
為確保全球系統重要性銀行進入處置階段時具備充足的損失吸收和資本重組能力,2021年10月29日央行、銀保監會與財政部聯合發布《全球系統重要性銀行總損失吸收能力管理辦法》,明確了以下幾點:
1、總損失吸收能力是指全球系統重要性銀行進入處置階段時,可以通過減記或轉為普通股等方式吸收損失的資本和債務工具的總和。
其中,外部總損失吸收能力是指全球系統重要性銀行的處置實體應當持有的損失吸收能力,內部總損失吸收能力是指全球系統重要性銀行的處置實體向其重要附屬公司承諾和分配的損失吸收能力。
2、外部總損失吸收能力比率要求適用于并表的全球系統重要性銀行處置集團,包括外部總損失吸收能力風險加權比率和外部總損失吸收能力杠桿比率。
(一)商業銀行負債質量
1、關注12個監測指標
除以上一個監管指標外,還有以下12個監測指標值得關注。

2、商業銀行三大負債構成:客戶存款、廣義同業負債及央行借款
(1)商業銀行的負債來源主要包括客戶存款、廣義同業負債以及向央行借款三大部分。其中,客戶存款是最基礎的負債來源.
(2)廣義同業負債包括狹義同業負債、同業存單和金融債,是商業銀行負債來源的重要補充渠道,同時也是市場化程度最高的融資渠道。
另外一部分負債來源則為向央行借款部分(包括央行的再借款再貼現資金、央行的公開市場操作等)。

3、關注三類負債:同業存單、大額存單與結構性存款
(1)同業存單是指由銀行業存款類金融機構法人(包括政策性銀行、商業銀行、農村合作金融機構以及央行認可的其他金融機構)在全國銀行間市場上發行的記賬式定期存款憑證,其被定性為貨幣市場工具,期限在1年以下。
(2)大額存單是指由銀行業存款類金融機構面向非金融機構(包括個人、非金融企業、機關團體)發行的、以人民幣計價的記賬式大額存款憑證,其本質是銀行存款類金融產品,屬一般性存款。一般情況下個人投資人認購大額存單的起點金額不低于30萬元,機構投資人不低于1000萬元(起點可以調整)。
第一,實際上國內一些銀行最早于1986年便已發行了大額存單(利率較同期存款基準利率上浮10%),但當時主要以紙質形式存在,且無二級流通市場,導致市場上偽造存單的案例較多,央行也于1997年4月暫停了大額存單的發行,直至2015年6月才得以重啟。
第二,雖然大額存單的投資人主要為個人、非金融企業、機關團隊等非金融機構投資人,但由于保險公司、社保基金在商業銀行的存款也算作一般存款(需要繳納準備金),因此保險公司和社保基金也可以投資大額存單。
第三,大額存單采用電子化的方式發行。其中全國銀行間同業拆借中心為大額存單業務提供第三方發行、交易和信息披露平臺。上清所為通過第三方平臺發行的大額存單提供登記、托管、結算和兌付服務,并對通過發行人營業網點、電子銀行發行的大額存單的日終余額進行總量登記。
第四,和其它客戶類負債相比,大額存單的優勢主要是其成本低、期限靈活、起點金額高且流動性比較好,這意味著大額存單的認購客戶通常也可以作為財富管理或私人銀行客戶的主要來源。

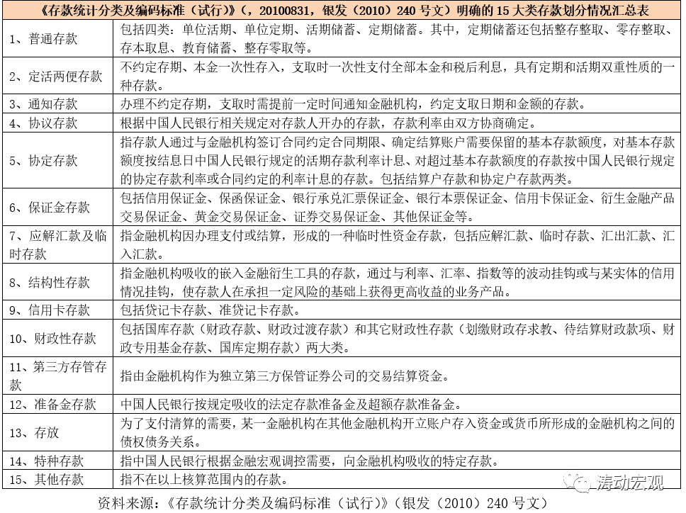
(3)央行的240號文第一次明確了結構性存款的定義,隨后銀保監會的204號文也延用了這一表述,其在文件中具體指出,結構性存款是指金融機構(商業銀行)嵌入金融衍生工具的存款,通過與利率、匯率、指數等的波動掛性鉤或與某實體的信用情況掛鉤,使存款人在承擔一定風險的基礎上獲得更高收益的業務產品。可以看出,結構性存款本質上是存款。
4、關注存款質量的“六性”維度
2021年3月23日,銀保監會發布了第一份專門針對商業銀行負債質量進行規范的政策文件,即《商業銀行負債質量管理辦法》。
(1)《商業銀行負債質量管理辦法》提出了四項“禁止性”規定,雖然并非量化指標,但具有一定威懾性與指導性。畢竟這是監管部門后續或非現場檢查的一個重要依據,具體體現為:(1)不得以金融創新為名,變相逃避監管或損害消費者利益;(2)不得設定以存款時點規模、市場份額、排名或同業比較為要求的考評指標;(3)分支機構不得層層加碼提高考評標準及相關指標要求,防范過度追求業務擴張和短期利潤;(4)不得采取違規返利吸存、通過第三方中介吸存、延遲支付吸存、以貸轉存吸存、提前支取靠檔計息等違規手段吸收和虛增存款。
(2)《商業銀行負債質量管理辦法》對商業銀行的負債質量提出“負債來源的穩定性、負債結構的多樣性、負債與資產匹配的合理性、負債獲取的主動性、負債成本的適當性以及負債項目的真實性”等“六性”要求。

(二)五個流動性監管指標
1、流動性覆蓋率(LCR):優質流動性資產/未來30日內的資金凈流出量
(1)流動性覆蓋率(Liquidity Coverage Ratio)的具體規定詳見2018年5月25日發布的《商業銀行流動性風險管理辦法》(銀保監會(2018)第3號令)。
(2)適用于資產規模在2000億元以上的銀行,監管標準為100%。
(3)本外幣的計算方式和監管標準一致。
2、凈穩定資金比率(NSFR):可用的穩定資金/所需的穩定資金
(1)凈穩定資金比率(Net Stable Funding Ratio)的具體規定詳見2018年5月25日發布的《商業銀行流動性風險管理辦法》(銀保監會(2018)第3號令)。
(2)適用于資產規模在2000億元以上的銀行,監管標準為100%。
3、流動性匹配率:加權資金來源/加權資金運用
(1)流動性匹配率的具體規定詳見2018年5月25日發布的《商業銀行流動性風險管理辦法》(銀保監會(2018)第3號令)。
(2)適用于全部銀行,監管標準為100%。
(3)自2020年1月1日起,流動性匹配率按照監管指標執行,在2020年前暫作為監測指標。
4、優質流動性資產充足率:優質流動性資產/短期現金凈流出
(1)適用于資產規模在2000億元以下的銀行,監管標準為100%。
(2)2018年底和2019年6月底前達到80%和100%。
5、流動性比例:流動性資產/流動性負債
(1)適用于全部銀行,本外幣的監管標準均為25%。
(2)流動性資產包括現金、黃金、超額準備金存款、一月內到期同業往來款軋差后資產凈額、一月內到期債券投資、在國內外二級市場可隨時變現債券投資、其他一月內到期可變現資產(剔除不良資產)。
(3)流動性負債包括活期存款(不含財政性)、一月內到期的定期存款(不含政策性存款)、一個月內到期的同業往來負債凈額、一月內到期已發行債券、一月內到期應付利息及各種應付款、一月內到期央行借款、其他一月內到期負債。

(三)兩個跨境資金凈流出比例
1、跨境資金凈流出比例(針對外商獨資銀行、中外合資銀行集團內)
集團內跨境資金凈流出比例為外商獨資銀行、中外合資銀行與境外集團內機構交易的資產方凈額與資本凈額之比。
與境外集團內機構交易的資產方凈額=存放境外集團內機構+拆放境外集團內機構+與境外集團內機構交易形成的其他資產余額-境外集團內機構存放-境外集團內機構拆放-與境外集團內機構交易形成的其他負債余額。
2、跨境資金凈流出比例(針對外國銀行分行)
跨境資金凈流出比例為外國銀行分行與境外機構交易的資產方凈額與營運資金凈額之比。
外國銀行分行與境外機構交易的資產方凈額=存放境外聯行、附屬機構及同業+拆放境外聯行、附屬機構及同業+與境外聯行、附屬機構及同業交易形成的其他資產余額-境外聯行、附屬機構及同業存放-境外聯行、附屬機構及同業拆放-與境外聯行、附屬機構及同業交易形成的其他負債余額。
(四)同業業務的監管指標
1、2014年127號文和140號文開始明確規范
2014年4月24日,當時的一行三會一局聯合發布127號文(即《關于規范金融機構同業業務的通知》)以及2014年5月8日銀監會發布的140號文(即《關于規范商業銀行同業業務治理的通知》,明確提出以下三個要求:
(1)同業借款業務最長期限不得超過三年,其他同業融資業務最長期限不得超過一年,業務到期后不得展期。
(2)單家銀行對單一金融機構法人的不含結算性同業存款的同業融出資金,扣除風險權重為零的資產后的凈額,不得超過該銀行一級資本的50%。
(3)單家銀行同業融入資金余額/負債總額不得超過1/3,農村信用社省聯社、省內二級法人社及村鎮銀行暫不執行。
2、2017年的302號文限制同業杠桿比例
2017年12月29日,央行發布302號文,即《關于規范債券市場參與者債券交易業務的通知》,嘗試解決債券交易不規范和加杠桿兩個問題,其對債券回購資金的比例進行了明確,具體如下表所示:

3、2019年8月以來明確從規模和比例上全面壓縮同業業務
2019年8月,銀保監下發重磅監管文件,對不同評級的銀行給予不同的程度的同業業務約束:
(1)第一檔(評級在2級及以上的銀行):同業資產/一級資本凈額、同業負債/一級資本凈額分別不得高于500%和400%。
(2)第二檔(評級為3A與3B的銀行):同業資產/一級資本凈額、同業負債/一級資本凈額分別不得高于400%和300%。
(3)第三檔(評級為3C及以下的銀行):同業資產/一級資本凈額、同業負債/一級資本凈額分別不得高于300%和200%。
五、商業銀行市場風險維度
該部分內容主要源于2004年12月29日銀監會剛剛成立時發布的《商業銀行市場風險管理指引》。
(一)四大風險來源
1、重定價風險(Repricing Risk)
亦稱為期限錯配風險,是最主要和最常見的利率風險形式,主要指由于銀行資產、負債和表外業務到期期限(就固定利率而言)或重新定價期限(就浮動利率而言)存在差異所產生的風險。資產負債兩端定價的不對稱性使銀行的收益或內在經濟價值隨著利率的變動而變化。例如,如果銀行以短期存款作為長期固定利率貸款的融資來源,當利率上升時,貸款的利息收入是固定的,但存款的利息支出卻會隨著利率的上升而增加,從而使銀行的未來收益減少和經濟價值降低。
2、收益率曲線風險(Yield Curve Risk)
即收益率曲線的非平行移動,對銀行的收益或內在經濟價值產生不利影響,從而形成收益率曲線風險,也稱為利率期限結構變化風險。例如,若以五年期政府債券的空頭頭寸為10年期政府債券的多頭頭寸進行保值,當收益率曲線變陡的時候,雖然上述安排已經對收益率曲線的平行移動進行了保值,但該10年期債券多頭頭寸的經濟價值還是會下降。
3、基準風險(Basis Risk)
基準風險是另一種重要的利率風險來源。在利息收入和利息支出所依據的基準利率變動不一致的情況下,雖然資產、負債和表外業務的重新定價特征相似,但因其現金流和收益的利差發生了變化,也會對銀行的收益或內在經濟價值產生不利影響。
例如,一家銀行用一年期的存款為來源發放一年期的貸款,雖然由于利率敏感性負債與利率敏感性資產的重新定價期限完全相同而不存在重新定價風險,但因為其基準利率的變化可能不完全相關,變化不同步,仍然會使該銀行面臨著因基準利率的利差發生變化而帶來的基準風險。
4、期權性風險(Optionality)
期權性風險來源于銀行資產、負債和表外業務中所隱含的期權。期權可以是單獨的金融工具,如場內(交易所)交易期權和場外期權合同,也可以隱含于其他的標準化金融工具之中,如債券或存款的提前兌付、貸款的提前償還等選擇性條款。
一般而言,期權和期權性條款都是在對買方有利而對賣方不利時執行,因此,此類期權性工具因具有不對稱的支付特征而會給賣方帶來風險。比如,若利率變動對存款人或借款人有利,存款人就可能選擇重新安排存款,借款人可能選擇重新安排貸款,從而對銀行產生不利影響。
(二)主要管理工具
1、缺口分析(GapAnalysis)
缺口分析是衡量利率變動對銀行當期收益的影響的一種方法。具體而言,就是將銀行的所有生息資產和付息負債按照重新定價的期限劃分到不同的時間段(如1個月以下,1~3個月,3個月~1年,1~5年,5年以上等)。在每個時間段內,將利率敏感性資產減去利率敏感性負債,再加上表外業務頭寸,就得到該時間段內的重新定價“缺口”。以該缺口乘以假定的利率變動,即得出這一利率變動對凈利息收入變動的大致影響。
當某一時段內的負債大于資產(包括表外業務頭寸)時,就產生了負缺口,即負債敏感型缺口,此時市場利率上升會導致銀行的凈利息收入下降。相反,當某一時段內的資產(包括表外業務頭寸)大于負債時,就產生了正缺口,即資產敏感型缺口,此時市場利率下降會導致銀行的凈利息收入下降。
缺口分析中的假定利率變動可以通過多種方式來確定,如歷史經驗、銀行管理層的判斷和模擬潛在的未來利率變動等。缺口分析也存在如下缺點:
(1)忽略了同一時段內不同頭寸的到期時間或利率重新定價期限的差異。在同一時間段內的加總程度越高,對計量結果精確性的影響就越大。
(2)只考慮了由重新定價期限的不同而帶來的利率風險,即重新定價風險,未考慮當利率水平變化時,因各種金融產品基準利率的調整幅度不同而帶來的利率風險,即基準風險。同時,缺口分析也未考慮因利率環境改變而引起的支付時間的變化,即忽略了與期權有關的頭寸在收入敏感性方面的差異。
(3)非利息收入和費用是銀行當期收益的重要來源,但大多數缺口分析未能反映利率變動對非利息收入和費用的影響。
(4)缺口分析主要衡量利率變動對銀行當期收益的影響,未考慮利率變動對銀行經濟價值的影響,所以只能反映利率變動的短期影響。
因此,缺口分析只是一種初級的、粗略的利率風險計量方法。
2、久期分析(Duration Analysis)
久期分析也稱為持續期分析或期限彈性分析,是衡量利率變動對銀行經濟價值影響的一種方法。具體而言,就是對各時段的缺口賦予相應的敏感性權重,得到加權缺口,然后對所有時段的加權缺口進行匯總,以此估算某一給定的小幅(通常小于1%)利率變動可能會對銀行經濟價值產生的影響(用經濟價值變動的百分比表示)。各個時段的敏感性權重通常是由假定的利率變動乘以該時段頭寸的假定平均久期來確定。
當然銀行可以對以上的標準久期分析法進一步改進,如可以不采用對每一時段頭寸使用平均久期的做法,而是通過計算每項資產、負債和表外頭寸的精確久期來計量市場利率變化所產生的影響,從而消除加總頭寸/現金流量時可能產生的誤差。另外,銀行還可以采用有效久期分析法,即對不同的時段運用不同的權重,根據在特定的利率變化情況下,假想金融工具市場價值的實際百分比變化,來設計各時段風險權重,從而更好地反映市場利率的顯著變動所導致的價格的非線性變化。
久期分析也存在一定的局限性:
(1)如果在計算敏感性權重時對每一時段使用平均久期,即采用標準久期分析法,久期分析仍然只能反映重新定價風險,不能反映基準風險,以及因利率和支付時間的不同而導致的頭寸的實際利率敏感性差異,也不能很好地反映期權性風險。
(2)對于利率的大幅變動(大于1%),由于頭寸價格的變化與利率的變動無法近似為線性關系,降低了久期分析的準確性。
3、外匯敞口分析(Foreign Currency Exposure Analysis)
外匯敞口分析是衡量匯率變動對銀行當期收益的影響的一種方法。外匯敞口主要來源于銀行表內外業務中的貨幣錯配。當在某一時段內,銀行某一幣種的多頭頭寸與空頭頭寸不一致時,所產生的差額就形成了外匯敞口。在存在外匯敞口的情況下,匯率變動可能會給銀行的當期收益或經濟價值帶來損失,從而形成匯率風險。在進行敞口分析時,銀行應當分析單一幣種的外匯敞口,以及各幣種敞口折成報告貨幣并加總軋差后形成的外匯總敞口。對單一幣種的外匯敞口,銀行應當分析即期外匯敞口、遠期外匯敞口和即期、遠期加總軋差后的外匯敞口。銀行還應當對交易業務和非交易業務形成的外匯敞口加以區分。對因存在外匯敞口而產生的匯率風險,銀行通常采用套期保值和限額管理等方式進行控制。外匯敞口限額包括對單一幣種的外匯敞口限額和外匯總敞口限額。外匯敞口分析是銀行業較早采用的匯率風險計量方法,具有計算簡便、清晰易懂的優點。但是,外匯敞口分析也存在一定的局限性,主要是忽略了各幣種匯率變動的相關性,難以揭示由于各幣種匯率變動的相關性所帶來的匯率風險。
4、敏感性分析(Sensitivity Analysis)
敏感性分析是指在保持其他條件不變的前提下,研究單個市場風險要素(利率、匯率、股票價格和商品價格)的變化可能會對金融工具或資產組合的收益或經濟價值產生的影響。巴塞爾委員會在2004年發布的《利率風險管理與監管原則》中,要求銀行評估標準利率沖擊(如利率上升或下降200個基點)對銀行經濟價值的影響,也是一種利率敏感性分析方法,目的是使監管當局能夠根據標準利率沖擊的評估結果,評價銀行的內部計量系統是否能充分反映其實際利率風險水平及其資本充足程度,并對不同機構所承擔的利率風險進行比較。
敏感性分析計算簡單且便于理解,在市場風險分析中得到了廣泛應用。但是敏感性分析也存在一定的局限性,主要表現在對于較復雜的金融工具或資產組合,無法計量其收益或經濟價值相對市場風險要素的非線性變化。因此,在使用敏感性分析時要注意其適用范圍,并在必要時輔以其他的市場風險分析方法。
5、情景分析(Scenario Analysis)
與敏感性分析對單一因素進行分析不同,情景分析是一種多因素分析方法,結合設定的各種可能情景的發生概率,研究多種因素同時作用時可能產生的影響。在情景分析過程中要注意考慮各種頭寸的相關關系和相互作用。情景分析中所用的情景通常包括基準情景、最好的情景和最壞的情景。情景可以人為設定(如直接使用歷史上發生過的情景),也可以從對市場風險要素歷史數據變動的統計分析中得到,或通過運行描述在特定情況下市場風險要素變動的隨機過程得到。如銀行可以分析利率、匯率同時發生變化時可能會對其市場風險水平產生的影響,也可以分析在發生歷史上出現過的政治、經濟事件或金融危機以及一些假設事件時,其市場風險狀況可能發生的變化。
6、風險價值(Value at Risk,VaR)
風險價值是指在一定的持有期和給定的置信水平下,利率、匯率等市場風險要素發生變化時可能對某項資金頭寸、資產組合或機構造成的潛在最大損失。例如,在持有期為1天、置信水平為99%的情況下,若所計算的風險價值為1萬美元,則表明該銀行的資產組合在1天中的損失有99%的可能性不會超過1萬美元。風險價值通常是由銀行的市場風險內部定量管理模型來估算。
目前常用的風險價值模型技術主要有三種:方差-協方差法(Variance-Covariance Method)、歷史模擬法(Historical Simulation Method)和蒙特卡洛法(Monte Carlo Simulation Method)。
巴塞爾委員會在1996年的《資本協議市場風險補充規定》中對市場風險內部模型主要提出了以下定量要求:置信水平采用99%的單尾置信區間;持有期為10個營業日;市場風險要素價格的歷史觀測期至少為一年;至少每三個月更新一次數據。但是,在模型技術方面,巴塞爾委員會和各國監管當局均未做出硬性要求,允許銀行自行選擇三種常用模型技術中的任何一種。即使是對VaR模型參數設置做出的定量規定,也僅限于在計算市場風險監管資本時遵循,商業銀行實施內部風險管理完全可以選用不同的參數值。如巴塞爾委員會要求計算監管資本應采用99%的置信水平,而不少銀行在內部管理時卻選用95%、97.5%的置信水平。此外,考慮到市場風險內部模型本身存在的一些缺陷,巴塞爾委員會要求在計算市場風險監管資本時,必須將計算出來的風險價值乘以一個乘數因子(multiplication factor),使所得出的資本數額足以抵御市場發生不利變化可能對銀行造成的損失。乘數因子一般由各國監管當局根據其對銀行風險管理體系質量的評估自行確定,巴塞爾委員會規定該值不得低于3。
市場風險內部模型法也存在一定的局限性。第一,市場風險內部模型計算的風險水平高度概括,不能反映資產組合的構成及其對價格波動的敏感性,因此對具體的風險管理過程作用有限,需要輔之以敏感性分析、情景分析等非統計類方法。第二,市場風險內部模型方法未涵蓋價格劇烈波動等可能會對銀行造成重大損失的突發性小概率事件,因此需要采用壓力測試對其進行補充。第三,大多數市場風險內部模型只能計量交易業務中的市場風險,不能計量非交易業務中的市場風險。因此,使用市場風險內部模型的銀行應當充分認識其局限性,恰當理解和運用模型的計算結果。
7、事后檢驗(Back Testing)
事后檢驗是指將市場風險計量方法或模型的估算結果與實際發生的損益進行比較,以檢驗計量方法或模型的準確性、可靠性,并據此對計量方法或模型進行調整和改進的一種方法。若估算結果與實際結果近似,則表明該風險計量方法或模型的準確性和可靠性較高;若兩者差距較大,則表明該風險計量方法或模型的準確性和可靠性較低,或者是事后檢驗的假設前提存在問題;介于這兩種情況之間的檢驗結果,則暗示該風險計量方法或模型存在問題,但結論不確定。目前,事后檢驗作為檢驗市場風險計量方法或模型的一種手段還處在發展過程中。不同銀行采用的事后檢驗方法以及對事后檢驗結果的解釋標準均有所不同。
巴塞爾委員會1996年的《資本協議市場風險補充規定》要求采用內部模型計算市場風險資本的銀行對模型進行事后檢驗,以檢驗并提高模型的準確性和可靠性。監管當局應根據事后檢驗的結果決定是否通過設定附加因子(plus factor)來提高市場風險的監管資本要求。附加因子設定在最低乘數因子(巴塞爾委員會規定為3)之上,取值在0~1之間。如果監管當局對模型的事后檢驗結果比較滿意,模型也滿足了監管當局規定的其他定量和定性標準,就可以將附加因子設為0,否則可以設為0~1之間的一個數,即通過增大所計算VaR值的乘數因子,對內部模型存在缺陷的銀行提出更高的監管資本要求。
8、壓力測試(Stress Testing)
銀行不僅應采用各種市場風險計量方法對在一般市場情況下所承受的市場風險進行分析,還應當通過壓力測試來估算突發的小概率事件等極端不利情況可能對其造成的潛在損失,如在利率、匯率、股票價格等市場風險要素發生劇烈變動、國內生產總值大幅下降、發生意外的政治和經濟事件或者幾種情形同時發生的情況下,銀行可能遭受的損失。壓力測試的目的是評估銀行在極端不利情況下的虧損承受能力,主要采用敏感性分析和情景分析方法進行模擬和估計。
在運用敏感性分析方法進行壓力測試時,需要回答的問題如:匯率沖擊對銀行凈外匯頭寸的影響,利率沖擊對銀行經濟價值或收益產生的影響等等。在運用情景分析方法進行壓力測試時,應當選擇可能對市場風險產生最大影響的情景,包括歷史上發生過重大損失的情景(如1997年的亞洲金融危機)和假設情景。假設情景又包括模型假設和參數不再適用的情形、市場價格發生劇烈變動的情形、市場流動性嚴重不足的情形,以及外部環境發生重大變化、可能導致重大損失或風險難以控制的情景。這些情景或者由監管當局規定,或者由商業銀行根據自己的資產組合特點來設計。在設計壓力情景時,既要考慮市場風險要素變動等微觀因素,又要考慮一國經濟結構和宏觀經濟政策變化等宏觀層面因素。
9、銀行賬戶與交易賬戶(Banking Book and Trading Book)
銀行的表內外資產可分為銀行賬戶和交易賬戶資產兩大類。巴塞爾委員會2004年的《新資本協議》對其1996年《資本協議市場風險補充規定》中的交易賬戶定義進行了修改,修改后的定義為:交易賬戶記錄的是銀行為交易目的或規避交易賬戶其他項目的風險而持有的可以自由交易的金融工具和商品頭寸。記入交易賬戶的頭寸必須在交易方面不受任何條款限制,或者能夠完全規避自身風險。而且,銀行應當對交易賬戶頭寸經常進行準確估值,并積極管理該項投資組合。為交易目的而持有的頭寸是指,在短期內有目的地持有以便轉手出售、從實際或預期的短期價格波動中獲利或者鎖定套利(lock in arbitrage profits)的頭寸,如自營頭寸、代客買賣頭寸和做市交易(market making)形成的頭寸。記入交易賬戶的頭寸應當滿足以下基本要求:一是具有經高級管理層批準的書面的頭寸/金融工具和投資組合的交易策略(包括持有期限);二是具有明確的頭寸管理政策和程序;三是具有明確的監控頭寸與銀行交易策略是否一致的政策和程序,包括監控交易規模和交易賬戶的頭寸余額。是否具有交易目的在交易之初就已確定,此后一般不能隨意更改。與交易賬戶相對應,銀行的其他業務歸入銀行賬戶,最典型的是存貸款業務。交易賬戶中的項目通常按市場價格計價(mark-to-market),當缺乏可參考的市場價格時,可以按模型定價(mark-to-model)。按模型定價是指將從市場獲得的其他相關數據輸入模型,計算或推算出交易頭寸的價值。銀行賬戶中的項目則通常按歷史成本計價。
商業銀行應當制定關于賬戶劃分的內部政策和程序,內容應包括:對交易業務的界定,應列入交易賬戶的金融工具,對交易和非交易崗位及其職責的嚴格劃分,金融工具或投資組合的交易策略,交易頭寸的管理政策和程序,監控交易頭寸與交易策略是否一致的程序等。同時,銀行應保留完整的交易和賬戶劃分記錄,以便進行查詢,并接受內部、外部審計和監管當局的監督檢查。同時,商業銀行應當根據銀行賬戶和交易賬戶的性質和特點,采取相應的市場風險識別、計量、監測和控制方法。
另外,劃分銀行賬戶和交易賬戶,也是準確計算市場風險監管資本的基礎。巴塞爾委員會于1996年1月頒布的《資本協議市場風險補充規定》以及大多數國家據此制定的資本協議將市場風險納入了資本要求的范圍,但未涵蓋全部的市場風險,所包括的是在交易賬戶中的利率和股票價格風險以及在銀行和交易賬戶中的匯率和商品價格風險。因此,若賬戶劃分不當,會影響市場風險資本要求的準確程度;若銀行在兩個賬戶之間隨意調節頭寸,則會為其根據需要調整所計算的資本充足率提供監管套利機會。目前,實行市場風險監管資本要求的國家/地區的銀行監管當局都制定了銀行賬戶、交易賬戶劃分的基本原則,并要求商業銀行據此制定內部的政策和程序,詳細規定賬戶劃分標準和程序。監管當局則定期對銀行的賬戶劃分情況進行檢查,檢查重點是其內部賬戶劃分的政策、程序是否符合監管當局的要求,是否遵守了內部的賬戶劃分政策和程序,是否為減少監管資本要求而人為地在兩個賬戶之間調節頭寸等。
10、限額(Limits)管理
商業銀行實施市場風險管理,應當確保將所承擔的市場風險控制在可以承受的合理范圍內,使市場風險水平與其風險管理能力和資本實力相匹配,限額管理正是對市場風險進行控制的一項重要手段。銀行應當根據所采用的市場風險計量方法設定市場風險限額。市場風險限額可以分配到不同的地區、業務單元和交易員,還可以按資產組合、金融工具和風險類別進行分解。銀行負責市場風險管理的部門應當監測對市場風險限額的遵守情況,并及時將超限額情況報告給管理層。常用的市場風險限額包括交易限額、風險限額和止損限額等。
交易限額(Limits on Net and Gross Positions)是指對總交易頭寸或凈交易頭寸設定的限額。總頭寸限額對特定交易工具的多頭頭寸或空頭頭寸給予限制,凈頭寸限額對多頭頭寸和空頭頭寸相抵后的凈額加以限制。在實踐中,銀行通常將這兩種交易限額結合使用。
風險限額是指對按照一定的計量方法所計量的市場風險設定的限額,如對內部模型計量的風險價值設定的限額(Value-at-Risk Limits)和對期權性頭寸設定的期權性頭寸限額(Limits on Options Positions)等。期權性頭寸限額是指對反映期權價值的敏感性參數設定的限額,通常包括:對衡量期權價值對基準資產價格變動率的Delta、衡量Delta對基準資產價格變動率的Gamma、衡量期權價值對市場預期的基準資產價格波動性的敏感度的Vega、衡量期權臨近到期日時價值變化的Theta以及衡量期權價值對短期利率變動率的Rho設定的限額。
止損限額(Stop-Loss Limits)即允許的最大損失額。通常,當某項頭寸的累計損失達到或接近止損限額時,就必須對該頭寸進行對沖交易或將其變現。典型的止損限額具有追溯力,即止損限額適用于一日、一周或一個月內等一段時間內的累計損失。
11、按經風險調整的收益率(Risk-Adjusted Rate of Return)
長期以來,衡量企業盈利能力普遍采用的是股本收益率(ROE)和資產收益率(ROA)指標,其缺陷是只考慮了企業的賬面盈利而忽略了未充分考慮風險因素。銀行是經營特殊商品的高風險企業,以不考慮風險因素的指標衡量其盈利能力,具有很大的局限性。目前,國際銀行業的發展趨勢是采用按經風險調整的收益率,綜合考核銀行的盈利能力和風險管理能力。按經風險調整的收益率克服了傳統績效考核中盈利目標未充分反映風險成本的缺陷,使銀行的收益與風險直接掛鉤、有機結合,體現了業務發展與風險管理的內在統一,實現了經營目標與績效考核的統一。使用按經風險調整的收益率,有利于在銀行內部建立良好的激勵機制,從根本上改變銀行忽視風險、盲目追求利潤的經營方式,激勵銀行充分了解所承擔的風險并自覺地識別、計量、監測和控制這些風險,從而在審慎經營的前提下拓展業務、創造利潤。
在按經風險調整的收益率中,目前被廣泛接受和普遍使用的是按經風險調整的資本收益率(Risk-Adjusted Return on Capital,RAROC)。按經風險調整的資本收益率是指經預期損失(Expected Loss,EL)和以經濟資本(Capital at Risk,CaR)計量的非預期損失( Unexpected Loss,UL)調整后的收益率,其計算公式如下:
RAROC = (收益-預期損失)/ 經濟資本(或非預期損失)
經風險調整的收益率,如RAROC強調,銀行承擔風險是有成本的。在RAROC計算公式的分子項中,風險帶來的預期損失被量化為當期成本,直接對當期盈利進行扣減,以此衡量經風險調整后的收益;在分母項中,則以經濟資本,或非預期損失代替傳統ROE指標中的所有者權益,意即銀行應為不可預計的風險提取相應的經濟資本。整個公式衡量的是經濟資本的使用效益。
目前,RAROC等按經風險調整的收益率已在國際先進銀行中得到了廣泛運用,在其內部各個層面的經營管理活動中發揮著重要作用。在單筆業務層面上,RAROC可用于衡量一筆業務的風險與收益是否匹配,為銀行決定是否開展該筆業務以及如何進行定價提供依據。在資產組合層面上,銀行在考慮單筆業務的風險和資產組合效應之后,可依據RAROC衡量資產組合的風險與收益是否匹配,及時對RAROC指標呈現明顯不利變化趨勢的資產組合進行處理,為效益更好的業務騰出空間。在銀行總體層面上,RAROC可用于目標設定、業務決策、資本配置和績效考核等。高級管理層在確定銀行能承擔的總體風險水平,即風險偏好之后,計算銀行需要的總體經濟資本,以此評價自身的資本充足狀況;將經濟資本在各類風險、各個業務部門和各類業務之間進行分配(資本配置),以有效控制銀行的總體風險,并通過分配經濟資本優化資源配置;同時,將股東回報要求轉化為對全行、各業務部門和各個業務線的經營目標,用于績效考核,使銀行實現在可承受風險水平之下的收益最大化,并最終實現股東價值的最大化。
(三)銀行賬簿利率風險管理
銀保監會于2018年5月30日發布了《商業銀行賬簿利率風險管理指引(修訂)》,對商業銀行賬簿的利率風險管理進行規范。所謂銀行賬簿利率風險管理實際上就是為了衡量利率水平、期限結構等變動對經濟價值和整體收益的不利影響。
1、明確了四類風險類別和兩類計量方式
(1)修訂稿將收益率曲線風險、重定價風險全部歸入缺口風險一類。其中,期權性風險包括自動期權風險和客戶行為性期權風險兩類。同時保留了缺口風險和基準風險的原有內涵。
(2)修訂稿還要求商業銀行應盡可能將信用利差風險納入計量范圍,但并非強制要求,不過利率風險和信用利差風險之間具有較強的關聯性,還是應該給予關注。目前商業銀行賬簿利率風險管理應重點關注缺口風險、基準風險、期權性風險和信用利差風險四類。缺口風險包括收益率曲線風險和重定價風險。

2、利率沖擊情景需要考慮7個因素
利率沖擊情景需要考慮7個因素(不僅僅是附件2中說的6個),具體包括歷史因素、集中度因素、風險相關性因素、新增資產負債因素、期權因素、負利率因素以及市場環境、資產組合、新產品和新風險點等因素。

六、商業銀行盈利維度
(一)凈利差與凈息差
凈利差(Net Interest Spread,簡稱NIS)與凈利息收益率(Net Interest Margin也稱凈息差,簡稱NIM)是衡量商業銀行資產負債管理中最常用的兩個指標,且這兩個指標之間本身也存在密切的關系(注:以下內容所涉及的生息資產與計息負債均為平均余額的概念),具體推導過程如下:

1、凈息差往往大于凈利差
通常情況下,生息資產平均余額>計息負債平均余額,因此根據式(3)便可以得出商業銀行的凈息差通常情況下會大于凈利差。
實踐中多數銀行也確實滿足這一結論,但也有例外,如廣州農商行、成都銀行、南京銀行、寧波銀行、杭州銀行與上海銀行等6家銀行。
2、凈息差的分析價值更高,但也有例外
當生息資產平均余額>計息負債平均余額、負債端成本抬升且上升幅度大于資產端時,會導致凈息差的波動幅度大于凈利差,此時相較于凈利差,凈息差由于將規模因素考慮在內,同時又融入了結構性因素和市場因素,因此凈息差往往比凈利差具備更高的分析價值。在這種情況下,我們當然希望生息資產平均余額越高越好,從而可以使得凈息差能夠產生更好的正向作用。
這一結論同樣也有例外,即當一家銀行的計息負債平均余額更高、負債成本抬升且幅度大于資產端時,凈息差的分析價值便沒有那么高,需要結合凈利差與非息收入來進一步分析。
(二)ROA與ROE
1、ROA(資產收益率)
ROA=凈利潤/資產余額*100%。
2、ROE(資本收益率)
(1)又稱凈資產收益率,即ROE=凈利潤/凈資產余額。
(2)凈資產收益率分為加權平均凈資產收益率和攤薄凈資產收益率:
第一,加權平均凈資產收益率=2*凈利潤/(期末凈資產+期初凈資產)
第二,攤薄凈資產收益率==2*凈利潤/期末凈資產
3、成本收入比(越低越好):業務及管理費用/營業收入
2005年12月31日銀監會發布的《商業銀行風險監管核心指標(試行)》,明確規定成本收入比不得高于35%、資產利潤率不得小于0.60%、資本利潤率不得小于11%。
4、信貸成本(又稱信用成本)
信貸成本=當期信貸撥備/當期平均貸款余額(含貼現)。目前主要有平安銀行與招商銀行使用該指標。
七、商業銀行集中度管理與大額風險暴露
(一)集中度與關聯度
2005年12月31日,銀監會印發了《商業銀行風險監管核心指標(試行)》,規定了三個目前仍在使用的監管指標,可以和大額風險暴露規定融合在一起。
1、單一集團客戶授信集中度(小于等于15%)
(1)單一集團客戶授信集中度=最大一家集團客戶授信總額/資本凈額×100%
(2)最大一家集團客戶授信總額是指報告期末授信總額最高的一家集團客戶的授信總額。
(3)授信是指商業銀行向非金融機構客戶直接提供的資金,或者對客戶在有關經濟活動中可能產生的賠償、支付責任做出的保證,包括貸款、貿易融資、票據融資、融資租賃、透支、各項墊款等表內業務,以及票據承兌、開出信用證、保函、備用信用證、信用證保兌、債券發行擔保、借款擔保、有追索權的資產銷售、未使用的不可撤銷的貸款承諾等表外業務。
2、單一客戶貸款集中度(小于等于10%)
(1)單一客戶貸款集中度=最大一家客戶貸款總額/資本凈額。
(2)最大一家客戶貸款總額是指報告期末各項貸款余額最高的一家客戶的各項貸款的總額。
(3)客戶是指取得貸款的法人、其他經濟組織、個體工商戶和自然人。
(4)各項貸款的定義與不良貸款率指標中定義一致。
3、全部關聯度(小于等于50%)
(1)全部關聯度=全部關聯方授信總額/資本凈額×100%
(2)全部關聯方授信總額是指商業銀行全部關聯方的授信余額,扣除授信時關聯方提供的保證金存款以及質押的銀行存單和國債金額。
(二)大額風險暴露
該部分內容詳見2018年5月4日發布的《商業銀行大額風險管理辦法》(銀保監會(2018)第1號令)。
1、何為(大額)風險暴露
(1)風險暴露是指商業銀行對單一客戶或一組關聯客戶的信用風險暴露,包括銀行賬簿和交易賬簿內各類信用風險暴露。
(2)大額大風險暴露是指商業銀行對單一客戶或一組關聯客戶超過其一級資本凈額2.5%的風險暴露。
2、針對非同業客戶
(1)單一客戶:貸款余額/資本凈額<=10%、風險暴露/一級資本凈額<=15%
(2)關聯客戶:集團客戶授信總額/資本凈額<=15%、風險暴露/一級資本凈額<=20%
3、針對同業客戶和不合格中央交易對手:風險暴露/一級資本凈額<=25%
此外,同業業務目前還有以下約束,即同業負債占比不超過1/3;以及回購余額不超過上季度凈資產的80%。
4、全球系統重要性銀行與合格中央交易對手
(1)全球系統重要性銀行:風險暴露/一級資本凈額<=15%
(2)合格中央交易對手:清算風險暴露/一級資本凈額<= 25%
(三)銀行保險機構的大股東內涵
2021年10月14日,銀保監會發布的《關于印發銀行保險機構大股東行為監管辦法(試行)的通知》(銀保監發(2021)43號)明確符合下列條件之一的銀行保險機構股東為銀行保險機構的大股東:
1、持有全國性銀行、外資法人銀行、民營銀行、保險機構、金融資產管理公司、金融租賃公司、消費金融公司和汽車金融公司等機構15%以上股權的;
2、持有城商行、農商行等機構10%以上股權的;
3、實際持有銀行保險機構股權最多,且持股比例不低于5%的(含持股數量相同的股東);
4、提名董事兩名以上的;
5、銀行保險機構董事會認為對銀行保險機構經營管理有控制性影響的;
6、銀保監會或其派出機構認定的其他情形。
其中,銀行保險機構大股東質押銀行保險機構股權數量超過其所持股權數量的50%時,大股東及其所提名董事不得行使在股東(大)會和董事會上的表決權。對信托公司、特定類型金融機構另有規定的,從其規定。銀行保險機構大股東不得以所持銀行保險機構股權為股東自身及其關聯方以外的債務提供擔保,不得利用股權質押形式,代持銀行保險機構股權、違規關聯持股以及變相轉讓股權。

(一)宏觀審慎評估體系(Macro Prudential Assessment,簡稱MPA)
2008年四萬億之后,央行提出差別準備金動態調整和合意貸款管理來約束商業銀行的信貸投放。2015年12月29日,人民銀行召開會議,部署改進合意貸款管理,從2016年開始實施宏觀審慎評估有關工作,央行在此基礎上進一步推出MPA考核體系(即宏觀審慎評估體系,Macro Prudential Assessment),并于2016年正式實施,隨后不斷擴充MPA考核范圍。
1、MPA評估體系與評分標準
MPA指標體系總共包括七大維度、14個指標。

2、MPA有關說明

(2)利率定價行為是重要考察方面,以促進金融機構提高自主定價能力和風險管理水平,約束非理性定價行為,避免惡性競爭,維護良好的市場競爭環境。
(3)廣義信貸指標為各項貸款余額、債券投資、股權及其他投資、買入返售資產、存放非存款金融機構款項以及表外理財等合計數。
(4)指標評分如有區間,按區間內均勻分布的方式計算具體分值。各項指標均以金融機構法人為單位,按上一季度數據計算。
(5)區域性系統重要性機構主要從資產規模、替代性、關聯度等方面確定。
3、MPA擴容與完善
MPA并非一成不變,而是處于不斷調整完善的過程。

(二)全口徑宏觀審慎管理
在金融雙向開放步伐不斷加快的背景下,央行和外管局特別強調突出跨境資本流動可能帶來的風險問題,并嘗試通過構建“宏觀審慎+微觀監管”兩位一體管理框架來實施跨境資本流動的宏觀審慎管理。
1、跨境資本流動宏觀審慎管理框架具體體現為構建跨境人民幣業務“主要金融機構+主要業務”的宏觀審慎管理框架,這里的主要金融機構是指將27家大型金融機構(具體為國有6大行、3家政策性銀行、12家股份行、前3大城商行以及匯豐銀行、渣打銀行與花旗銀行等3家外資行)的跨境人民幣業務風險評估情況納入MPA考核。這里的主要業務則是指將全口徑跨境融資、境外放款、跨境人民幣資金池等業務納入宏觀審慎管理,通過逆周期調控措施,以控制系統性金融風險。
2、2016年4月29日,央行發布《關于在全國范圍內實施全口徑跨境融資宏觀審慎管理的通知》,決定將全口徑跨境融資宏觀審慎管理政策推廣至全國范圍,并建立宏觀審慎規則下基于微觀主體資本或凈資產的跨境融資約束機制,企業和金融機構均可按規定自主開展本外幣跨境融資。同時,企業和金融機構開展跨境融資按風險加權計算余額(已提用未償余額),風險加權余額不得超過上限,即:跨境融資風險加權余額≤跨境融資風險加權余額上限。


3、事實上無論是央行和外管局,2021年的任務均特別強調跨境資本流動的宏觀審慎管理,并將其和推進人民幣國際化、嚴防外部金融風險兩個目標統一起來,當然近期政策部門也比較糾結和反復。例如,2021年1月5日央行和外管局將境內企業境外放款的宏觀審慎調節系數由0.30上調至0.50以大幅提高境外放款額度上限,2020年12月11日和2021年1月7日央行和外管局分別將金融機構和企業的跨境融資宏觀審慎調節參數由1.25下調至1(2020年3月曾將宏觀審慎調節參數由1上調至1.25)。

(三)關于銀行業壓力測試
央行每年會發布《中國金融穩定報告》,闡釋銀行業壓力測試基本情況.相較于2020年,今年的銀行業壓力測試新增了傳染性風險壓力測試維度。


1、測試對象繼續大幅擴容
今年選取了4015家銀行進行壓力測試,相較于2019年的1171家和2020年1550家大幅擴容。具體來看,主要增加了地方性銀行。其中,城商行、民營銀行以及直銷銀行基本實現全覆蓋,農商行新增1001家。
2、輕度沖擊下,2021-2023年GDP增速分別降至7.28%、4.78%和4.08%
受疫情影響,這兩年的壓力情景假設有所不同。特別是我們關注到輕度沖擊下,央行假設2021-2023年的GDP增速分別降至7.28%、4.78%和4.08%,這就意味著2021-2023年正常情況下的經濟增速應分別為8%、6%和5%左右。
3、關注同業交易對手(新增)、債券違約(新增)等9大風險
(1)今年重點關注整體信貸資產風險、房地產貸款風險、中小微企業及個人經營性貸款風險、地方政府債務風險、客戶集中度風險、同業交易對手違約風險、投資損失風險、債券違約風險與理財回表資產信用風險等九大類。
(2)和2019年相比,今年重點將同業交易對手風險、債券違約風險、中小微企業及個人經營性貸款風險等單獨列出。
(四)央行金融機構評級
1、高風險機構:城商行13家,農村機構271家,四省市無高風險機構
(1)大型銀行、外資銀行、民營銀行的評級結果較好,無高風險機構。
(2)130家參評的城商行中,10%(即13家)為高風險機構。
(3)目前122家村鎮銀行為高風險機構,271家農村金融機構(含農商行、農合行和農信社)為高風險金融機構。
(4)從區域分布來看,浙江、福建、江西、上海等地區轄內無高風險機構,遼寧、甘肅、內蒙古、河南、山西、吉林、黑龍江等地區高風險機構數量較多。

2、推動地方政府和監管部門一起處置高風險金融機構
(1)央行會定期向地方政府發送風險提示函,同時向相關監管部門通報高風險機構情況,推動地方政府和監管部門分類施策、精準拆彈。
(2)央行向評級對象“一對一”通報評級結果、主要的風險和問題,約談高管、下發風險提示函和評級意見書、提出整改建議,并對癥提出諸如補充資本、壓降不良資產、控制資產增長、降低杠桿率、限制重大授信和交易、限制股東分紅、更換經營管理層、完善公司治理和內部控制等要求。
九、商業銀行信貸投向維度
(一)地產金融相關
1、房地產貸款集中度(銀行維度):弱化銀行對房地產行業的依賴
雖然房地產貸款的集中度管控早已有之(之前一直有窗口指導等政策調控),如實際上2020年9月份監管機構便已要求大行壓降、控制個人住房按揭貸款等房地產貸款規模,新增房貸壓降至30%以下。但央行與銀保監會在2020年最后一天所發布的《關于建立銀行業金融機構房地產貸款集中度管理制度的通知》(銀發〔2020〕322號)則進一步從制度上弱化了銀行對房地產行業的依賴。
(1)地產企業除受“345”規則約束導致其債務規模無法保持增長以及信托融資渠道受限外,其從商業銀行獲得開發貸和按揭貸的渠道也會受限,商業銀行的房地產授信額度變得較為緊張,這在一定程度上加劇了地產行業的債務壓力。
(2)央行與銀保監會等金融管理部門對商業銀行的主動把控或者說自主調控能力進一步增強,如322號文賦予央行副省級城市中心支行以上分支機構(會同所在地銀保監會派出機構)在第三檔、第四檔、第五檔的基準上上下2.5個百分點的自由裁量權。不過從目前來看,多數地區對上限的容忍度有所上升。
(3)322號文僅提及個人住房貸款和全部房地產貸款,同時從比例設置來看,第一檔(國有行)、第二檔(包括3家城商行的中型銀行)、第三檔的對公端房地產貸款占比上限分別應不低于7.50%、7.50%和5%,第四檔與第五檔的對公端房地產貸款占比上限亦分別應不低于5%。因此我們大致可以這樣理解,322號文同時對個人住房貸款和對公端房地產業貸款比例提出了具體約束要求。

2、三道紅線與三張表(地產企業維度):全覆蓋、穿透式監管
(1)三道紅線(即剔除預收款后的資產負債率大于70%、凈負債率大于100%、現金短債比小于100%)的目的在于倒逼地產企業降杠桿,即監管部門重在通過上述三個指標對房地產企業的過度融資行為進行約束。具體來看,當三條線均踩紅線時,則只能借新還舊(有息債務年度增速為0);當踩兩條時,有息負債年度增速不能超過5%;當踩一條時,有息負債年度增速不能超過10%;當三條線均達標時,則有息債務年度增速不能超過15%。
(2)除三道紅線外,監管部門還下發了三張監測表格,分別為《試點房地產企業主要經營、財務指標統計監測表》、《試點房地產企業融資情況統計監測表》以及《試點房地產企業表外相關負債監測表》,這意味著針對房地產行業的監管實際上是秉持著穿透式、全覆蓋的原則。這意味著除三個指標外,對地產企業的關注還應包括各種應付款(如商票)、隱性債務(如明股實債)等其它領域。



4、城市更新四道紅線
2021年8月30日,住建部發布《關于在實施城市更新行動中防止大拆大建問題的通知》,明確拆除比例(不超過20%)、拆建比例(不大于2)、就地就近安置率(不低于50%)以及年度租金漲幅不超過5%等四大指標。
(1)不大規模、成片集中拆除現狀建筑,原則上城市更新單元(片區)或項目內拆除建筑面積不應大于現狀總面積的20%。
(2)不大規模新增老城區建設規模,不突破原有密度強度,原則上城市更新單元(片區)或項目內拆建比不應大于2。允許適當增加建筑面積用于住房成套化改造、建設保障性租賃住房、完善公共服務設施和基礎設施等。
(3)鼓勵以就地、就近安置為主,城市更新單元(片區)或項目居民就地、就近安置率不宜低于50%。
(4)不短時間、大規模拆遷城中村等城市連片舊區,城市住房租金年度漲幅不超過5%。
(二)普惠金融相關
1、基本內涵
所謂普惠金融,是指全方位有效地為社會所有階層和群體提供金融服務,特別是在傳統金融理念基礎上,被正規金融體系排外的農戶、貧困人群及小微企業,能及時有效地獲取價格合理、便捷安全的金融服務。因此,簡單點就是以前那些銀行看不上、顧不到、選擇性忽視的客戶(如中小微企業、個體工商戶、城鎮低收入、貧困群體等)現在是普惠金融重點關注的領域了。
很顯然,普惠金融并不是中國的創新,但可以說是中國在引領,目前國家已經把“普惠金融”當成一項國家戰略,并制訂五年計劃來實施,相信此次針對普惠金融的定向降準將會作為一個中長期政策一直被使用。
具體來看,普惠金融領域貸款包括:單戶授信小于1000萬元的小型企業貸款、單戶授信小于1000萬元的微型企業貸款、個體工商戶經營性貸款、小微企業主經營性貸款、農戶生產經營貸款、創業擔保(下崗失業人員)貸款、建檔立卡貧困人口消費貸款和助學貸款。上述貸款數據采用人民銀行調查統計部門統一口徑的統計數據。

2、小微企業:“三個不低于”、“兩增兩控”、“首貸率”等約束指標
2018年3月19日,銀監會發布《關于2018年推動銀行業小微企業金融服務高質量發展的通知》(銀監辦發(2018)29號),在繼續監測“三個不低于”、確保小微企業信貸總量穩步擴大的基礎上,重點針對單戶授信1000萬元以下(含)的小微企業貸款,提出“兩增兩控”的新目標。
(1)普惠小微貸款,即單戶授信500萬元以下的小型微型企業法人貸款以及小微企業主和個體工商戶經營性貸款。
(2)普惠小微企業貸款,即單戶授信總額1000萬元以及以下的小微企業貸款、個體工商戶和小微企業主經營性貸款,可以看出其范圍較普惠小微貸款更大。
目前《普惠金融重點領域貸款情況表》將單戶授信總額劃分為四個區間,分別為(0,100]、(100,500]、(500,1000]、(1000,3000],如此具體的劃分顯然是為了更好地監測小微企業授信的結構情況,以避造成統計誤差。

3、民營企業“一二五”目標
2018年11月7日,銀保監會主席郭樹清接受采訪時表示“據不完全統計,現在銀行業貸款余額中,民營企業貸款占25%,而民營經濟在國民經濟中的份額超過60%。民營企業從銀行得到的貸款和它在經濟中的比重還不相匹配、不相適應”。后續考慮對民營企業的貸款要實現“一二五”的目標,即在新增的公司類貸款中,大型銀行對民營企業的貸款不低于1/3,中小型銀行不低于2/3,爭取三年以后,銀行業對民營企業的貸款占新增公司類貸款的比例不低于50%。
(三)鄉村振興金融相關
2021年6月4日,央行與銀保監會聯合發布《金融機構服務鄉村振興考核評估辦法》(2021年第7號公告),明確金融機構服務鄉村振興考核評估工作按年開展,考核評估期限為上年度1月1日至12月31日。
1、金融機構服務鄉村振興考核評估指標分為定量和定性兩類,其中,定量指標權重75%,定性指標權重25%。
2、金融機構服務鄉村振興考核評估定量指標包括貸款總量、貸款結構、貸款比重、金融服務和資產質量五類,定性指標包括政策實施、制度建設、金融創新、金融環境、外部評價五類,另設加分項、扣分項。
3、金融機構服務鄉村振興考核評估定量指標數據按照《關于建立〈涉農貸款專項統計制度〉的通知》(銀發〔2007〕246號)、央行關于“兩權”抵押貸款的專項統計制度、銀保監會銀行業普惠金融重點領域貸款數據及相關監測制度的規定采集。


(四)綠色金融相關
2021年6月9日,央行發布《銀行業金融機構綠色金融評價方案》,明確綠色金融評價指標包括定量和定性兩類。其中,定量指標權重為80%、定性指標權重為20%,綠色金融評價結果納入央行金融機構評級等央行政策和審慎管理工具。
1、綠色金融評價工具自2021年7月起實施,評價工作每季度開展一次。定量指標包括綠色金融業務總額占比、綠色金融業務總額份額占比、綠色金融業務同比增速、綠色金融業務風險總額占比等四項。這里的綠色金融業務是指銀行業金融機構開展的各項符合綠色金融標準及相關規定的業務,包括但不限于綠色貸款、綠色證券、綠色股權投資、綠色租賃、綠色信托及綠色理財等。
2、綠色貸款余額采用央行調查統計部門提供的統計數據,綠色債券持有量采用登記托管機構(包括中債登、中證登和上清所)提供的登記數據,綠色債券包含綠色金融債、綠色企業債、綠色公司債、綠色債務融資工具、綠色資產證券化、經綠色債券評估認證機構認證為綠色的地方政府專項債券等產品。
3、綠色金融評價定性得分由央行結合銀行業金融機構日常管理、風險控制等情況并根據定性指標體系確定。

4、目前綠色金融工具已經較為豐富,不僅包括綠色信貸、綠色債券、綠色投資、綠色發展基金、綠色保險、各類碳金融產品等金融品種,還包括央行近期相繼推出的碳減排支持工具以及專項再貸款。其中,這里的碳金融產品主要包括碳遠期、碳掉期、碳期權、碳租賃、碳債券、碳資產證券化、碳基金以及碳排放權期貨交易等等。

5、《銀行業金融機構綠色金融評價方案》是由央行發布,銀保監會并沒有參與。不過2021年5月7日福建銀保監局發布的《關于銀行業保險業推進綠色金融發展的指導意見》(閩銀保監發〔2021〕91號)提出了相關要求:
(1)力爭“十四五”期間轄區綠色支行等分支機構突破50家,綠色金融專業隊伍突破200個,綠色金融專業人才突破1000人。
(2)三明、南平綠色金融改革試驗區要分別打造3-5個銀行業保險業綠色金融創新示范點。其中,“十四五”期間,三明、南平兩地市銀行業金融機構力爭綠色融資余額年均增速不低于20%。

(五)互聯網貸款業務
2021年2月19日,銀保監會發布《關于進一步規范商業銀行互聯網貸款業務的通知》(詳情參見互聯網貸款監管手冊),明確以下幾點要求:
1、單戶用于消費的個人信用貸款授信額度應當不超過人民幣20萬元。其中,到期一次性還本的,授信期限不超過一年(消費金融公司和汽車金融公司不受該期限限制)。
2、商業銀行與合作機構共同出資發放互聯網貸款的,單筆貸款中合作方的出資比例不得低于30%。
這一規定和2020年11月2日發布的《網絡小額貸款業務管理暫行辦法(征求意見稿)》相一致,即征求意見稿明確在單筆聯合貸款中,經營網絡小額貸款業務的小額貸款公司的出資比例不得低于30%。
3、商業銀行與單一合作方發放的本行貸款余額不得超過本行一級資本凈額的25%,商業銀行與合作機構共同出資發放的互聯網貸款余額,不得超過本行全部貸款余額的50%。
(六)并購貸款與銀團貸款業務相關
1、并購貸款是指商業銀行向并購方或其子公司發放的,用于支付并購交易價款和費用的貸款。其中,并購是指境內并購方企業通過受讓現有股權、認購新增股權,或收購資產、承接債務等方式以實現合并或實際控制已設立并持續經營的目標企業或資產的交易行為。具體政策文件詳見2015年2月10日原銀監會發布的《商業銀行并購貸款風險管理指引》(銀監發(2015)5號)
(1)并購可由并購方通過其專門設立的無其他業務經營活動的全資或控股子公司進行。
(2)并購交易價款中并購貸款所占比例不應高于60%,并購貸款期限一般不超過七年。
(3)全部并購貸款余額占同期一級資本凈額的比例不應超過50%。
(4)對單一借款人的并購貸款余額占同期一級資本凈額的比例不應超過5%。
2、銀團貸款(又稱辛迪加貸款,即Syndicated Loan)是指由兩家或兩家以上銀行基于相同貸款條件,依據同一貸款合同,按約定時間和比例,通過代理行向借款人提供的本外幣貸款或授信業務。在一些發達經濟體,銀團貸款占比達到20%左右,目前我國銀團貸款余額已達到6萬億元左右。2012年上海市銀行同業公會開發建立了上海市銀團貸款信息發布與統計系統,并按季度發布相關信息。
具體政策文件詳見2011年8月1日原銀監會發布的《銀團貸款業務指引》(修訂)(銀監發(2011)85號)以及2012年1月1日上海銀監局發布的《關于推進上海地區銀團貸款業務發展的指引意見》(滬銀監通(2011)264號)。
(1)單家銀行擔任牽頭行時,其承貸份額原則上不得少于銀團融資總金額的20%;分銷給其他銀團成員的份額原則上不得低于50%。
(2)銀團貸款收費的具體項目可以包括安排費、承諾費、代理費等。其中,安排費一般按銀團貸款總額的一定比例一次性支付;承諾費一般按未用余額的一定比例每年根據銀團貸款合同約定的方式收取;代理費可以根據代理行的工作量按年支付。
(3)下列情形之一的大額貸款,鼓勵采取銀團貸款方式:
第一,大型集團客戶和大型項目的融資以及各種大額流動資金的融資;
第二,單一企業或單一項目的融資總額超過貸款行資本金余額10%的;
第三,單一集團客戶授信總額超過貸款行資本金余額15%的。
(七)聯合授信相關
2018年6月1日,銀保監會發布《關于印發銀行業金融機構聯合授信管理辦法(試行)的通知》(銀保監發〔2018〕24號),明確聯合授信是指擬對或已對同一企業(含企業集團)提供債務融資的多家銀行業金融機構,通過建立信息共享機制,改進銀企合作模式,提升銀行業金融服務質效和信用風險防控水平的運作機制。并提出以下幾點具體要求:
1、對在3家以上銀行業金融機構有融資余額,且融資余額合計在50億元以上的企業,銀行業金融機構應建立聯合授信機制。
2、對在3家以上的銀行業金融機構有融資余額,且融資余額合計在20~50億元之間的企業,銀行業金融機構可自愿建立聯合授信機制。
3、該業務模式中,組織安排上包括成員銀行協議、銀企協議(即聯合授信委員會與企業簽訂銀企協議)以及聯席會議決議。其中,成員銀行協議權是指銀行業金融機構應簽署聯合授信成員銀行協議,組建聯合授信委員會;聯合會議決議是指聯合授信委員會設立聯席會議,負責對重大事項進行審議決策。
4、聯合授信機制的運作機制依次為協商確定聯合授信額度、監測聯合授信額度使用情況、建立預警機制。其中,聯合授信額度包括企業在銀行業金融機構、非銀行業金融機構、其他渠道的債務融資,以及對集團外企業的擔保。
(八)針對縣域及城區農商行的15個監管指標
2019年1月14日,中國銀保監會發布《關于推進農村商業銀行堅守定位強化治理 提升金融服務能》(銀保監辦發(2019)5號文),進一步提出針對縣域及城區農商行的15個考核指標:
1、貸款余額占表內總資產的比例不低于50%,其中涉農及小微企業貸款余額占全部貸款余額的比例應逐年上升直至超過80%、大額貸款余額占全部貸款的比例應逐年下降直至降至30%以上。
2、授信農戶戶數、授信小微企業戶數、農戶和小微企業的用信戶數、建檔評級的小微戶數、建檔評級的農戶戶數等占比應逐年上升。
3、電子替代率應逐年上升,支農支小在績效考核中的權重應大于其它業務的績效考核權重。

十、非銀金融機構與類金融機構(不含大資管各細分行業)
這里不包括對大資管各細分行業的討論(參見之前的《大資管行業手冊》),這里僅涉及非銀金融機構、類金融機構的日常監管或監測指標。

(一)證券公司
2016年6月證監會發布的《關于修改<證券公司風險控制指標管理辦法>的決定》明確了證券公司的風險控制指標體系主要以凈資本和流動性為核心。
1、證券公司經營證券經紀業務的凈資本不得低于2000萬元,經營證券承銷與保薦、證券自營、證券資產管理、其他證券業務等業務之一的,其凈資本不得低于5000萬元。
2、證券公司經營證券經紀業務,同時經營證券承銷與保薦、證券自營、證券資產管理、其他證券業務等業務之一的,其凈資本不得低于1億元。
3、證券公司經營證券承銷與保薦、證券自營、證券資產管理、其他證券業務中兩項及兩項以上的,凈資本不得低于2億元。
4、風險覆蓋率=凈資本/各項風險資本準備之和,不得低于100%。
5、資本杠桿率=核心凈資本/表內外資產總額,不得低于8%。
6、流動性覆蓋率=優質流動性資產/未來30天現金凈流出量,不得低于100%。
7、凈穩定資金比率=可用穩定資金/所需穩定資金,不得低于100%。
8、凈資本/凈資產不得低于40%、凈資本/負債不得低于8%。
9、自營權益類證券及證券衍生品/凈資本不得高于100%,其中利率互換投資規模以利率互換合約名義本金總額的5%計算。
10、自營固定收益類證券/凈資本不得高于500%。
11、持有一種權益類證券的成本與凈資本的比例不得高于30%。
12、持有一種權益類證券的市值與其總市值的比例不得高于5%,但因包銷導致的情形和中國證監會另有規定的除外。
13、證券公司對客戶融資融券最長期限不得高于6個月。
14、對單一客戶的融資或融券規模與凈資本的比例不得高于5%。
(二)保險公司
1、主要監管指標如下:
(1)核心償付能力充足率(最低監管要求為50%)=核心資本/最低資本。
(2)綜合償付能力充足率(最低監管要求為100%)=實際資本/最低資本。
(3)保險公司經營融資性信保業務的,其最近兩個季度末核心償付能力充足率不低于75%,且綜合償付能力充足率不低于150%。
(4)保險公司承保的信保業務自留責任余額累計不得超過上一季度末凈資產的10倍。除專營性保險公司外,其他保險公司承保的融資性信保業務自留責任余額累計不得超過上一季度末凈資產的4倍,融資性信保業務中承保普惠型小微企業貸款余額占比達到30%以上時,承保倍數上限可提高至6倍。
(5)保險公司承保單個履約義務人及其關聯方的自留責任余額不得超過上一季度末凈資產的5%。除專營性保險公司外,其他保險公司承保的融資性信保業務單個履約義務人及其關聯方自留責任余額不得超過上一季度末凈資產的1%。
2、2021年11月19日,銀保監會發布《關于調整保險資金投資債券信用評級要求等有關事項的通知》(銀保監辦發(2021)118號),明確以下幾點:
(1)保險資金投資的金融企業(公司)債券,其發行人應當公司治理良好,經營審慎穩健,具有良好的守法合規記錄,相關監管指標符合監管規定。
(2)保險資金投資的非金融企業(公司)債券,其外部信用評級應滿足以下要求:
第一,保險公司上季末綜合償付能力充足率為200%(含)以上且具備(或受托人具備)信用風險管理能力的,取消對所投資非金融企業(公司)債券的外部信用評級要求。
第二,保險公司上季末綜合償付能力充足率為120%(含)以上且具備(或受托人具備)信用風險管理能力的,投資的非金融企業(公司)債券的主體和債項,應具有國內信用評級機構評定的BBB級(含)或相當于BBB級以上的信用級別。
第三,其它投資的非金融企業(公司)債券應具有國內信用評級機構評定的AA級(含)或相當于AA級以上的信用級別,其發行人應具有國內信用評級機構評定的A級(含)或相當于A級以上的信用級別。
(3)保險公司投資單一國內信用評級機構評定的BBB級(含)信用評級以下的企業(公司)債券賬面余額,不得超過該債券當期發行規模的10%。
(4)保險公司投資同一發行人發行的國內信用評級機構評定的BBB級(含)信用評級以下的企業(公司)債券賬面余額,合計不得超過該發行人上一會計年度經審計凈資產的20%。
3、2021年11月17日,銀保監會發布《關于保險資金投資公開募集基礎設施證券投資基金有關事項的通知》(銀保監辦發(2021)120號),明確以下幾點:
(1)保險集團(控股)公司和保險公司自行投資基礎設施基金的,應當具備不動產投資管理能力,最近一年資產負債管理能力評估結果不得低于80分,上季度末綜合償付能力充足率不得低于150%。
(2)保險集團(控股)公司和保險公司委托保險資產管理公司及其他專業管理機構投資基礎設施基金的,最近一年資產負債管理能力評估結果不得低于60分,上季度末綜合償付能力充足率不得低于120%。
(3)保險資產管理公司受托管理保險資金或通過保險資產管理產品投資基礎設施基金的,應當具備債權投資計劃產品管理能力,且公司最近一年監管評級結果不得低于C類。
(三)信托公司
1、注冊資本最低限額為3億元人民幣或等值的可自由兌換貨幣,注冊資本為實繳貨幣資本。
2、一般信托的投資起點為100萬,但單筆委托金額在300萬元以上的自然人投資者和合格的機構投資者數量則不受限制,其中我們常常聽到的信托受益權為等額份額的信托單位。
3、信托公司向他人提供貸款不得超過其管理的所有信托計劃實收余額的30%,不得將同一公司管理的不同信托計劃投資于同一項目。
4、單個信托計劃的自然人人數不得超過50人,信托期限不少于1年。
5、信托公司不得開展除同業拆入業務以外的其他負債業務,且同業拆入余額不得超過其凈資產的20%、對外擔保余額不得超過其凈資產的50%
6、凈資本=凈資產-各類資產的風險扣除項-或有負債的風險扣除項-中國銀行業監督管理委員會認定的其他風險扣除項。其中,風險資本=固有業務風險資本+信托業務風險資本+其他業務風險資本。
(1)信托公司凈資本不得低于2億元。
(2)凈資本/各項風險資本之和不得低于100%。
(3)凈資本/凈資產不得低于40%。
(四)金融資產管理公司與金融資產投資公司
1、注冊資本應當為一次性實繳貨幣資本,最低限額為100億元人民幣或等值自由兌換貨幣。
2、集團母公司的核心一級資本充足率不得低于9%、一級資本充足率不得低于10%、資本充足率不得低于12.5%。
3、集團母公司杠桿率不得低于6%以及集團財務杠桿率不得低于8%。
(五)金融租賃公司
1、注冊資本為一次性實繳貨幣資本,最低限額為1億元人民幣。
2、有符合任職資格條件的董事、高級管理人員,并且從業人員中具有金融或融資租賃工作經歷3年以上的人員應當不低于總人數的50%。
3、資本凈額與風險加權資產的比例不得低于銀監會的最低監管要求。
4、對單一承租人的全部融資租賃業務余額不得超過資本凈額的30%。
5、對單一集團的全部融資租賃業務余額不得超過資本凈額的50%。
6、對一個關聯方的全部融資租賃業務余額不得超過資本凈額的30%。
7、對全部關聯方的全部融資租賃業務余額不得超過資本凈額的50%。
8、對單一股東及其全部關聯方的融資余額不得超過該股東在金融租賃公司的出資額,且應同時滿足本辦法對單一客戶關聯度的規定。
9、同業拆入資金余額不得超過資本凈額的100%。
(六)消費金融公司與汽車金融公司
2020年11月5日,銀保監會辦公廳發布《關于促進消費金融公司和汽車金融公司增強可持續發展能力提升金融服務質效的通知》,從政策層面上給予消費金融公司和汽車金融公司以明顯放松,明確以下幾點:
1、在做實資產風險分類、真實反映資產質量,實現將逾期60天以上貸款全部納入不良以及資本充足率不低于最低監管要求的前提下,消費金融公司、汽車金融公司可以向屬地銀保監局申請將撥備覆蓋率監管要求降至不低于130%。對于撥備指標下調釋放的貸款損失準備,要優先用于不良貸款核銷,不得用于發放薪酬和分紅。
2、支持消費金融公司、汽車金融公司通過銀行業信貸資產登記流轉中心開展正常類信貸資產收益權轉讓業務,支持符合許可條件的消費金融公司、汽車金融公司在銀行間市場發行二級資本債券。

(七)財務公司
財務公司是指以加強企業集團資金集中管理和提高企業集團資金使用效率為目的,為企業集團成員單位提供財務管理服務的非銀行金融機構。
1、設立財務公司的注冊資本金最低為1億元人民幣。財務公司的注冊資本金應當是實繳的人民幣或者等值的可自由兌換貨幣。經營外匯業務的財務公司,其注冊資本金中應當包括不低于500萬美元或者等值的可自由兌換貨幣。
2、監管指標如下:
(1)資本充足率不得低于10%;
(2)拆入資金余額不得高于資本總額;
(3)擔保余額不得高于資本總額;
(4)短期證券投資與資本總額的比例不得高于40%;
(5)長期投資與資本總額的比例不得高于30%;
(6)自有固定資產與資本總額的比例不得高于20%。
(八)(網絡)小額貸款公司
1、小額貸款公司通過銀行借款、股東借款等非標準化融資形式融入資金的余額不得超過其凈資產的1倍。
2、小額貸款公司通過發行債券、資產證券化產品等標準化債權類資產形式融入資金的余額不得超過其凈資產的4倍。
3、小額貸款公司對同一借款人的貸款余額不得超過小額貸款公司凈資產的10%;對同一借款人及其關聯方的貸款余額不得超過小額貸款公司凈資產的15%。
4、2020年11月2日,銀保監會和央行聯合發布《網絡小額貸款業務管理暫行辦法(征求意見稿)》,明確提出七個值得關注的要求:
(1)未經銀保監會批準,小貸公司不得跨省級行政區域開展網絡小貸業務。極個別小貸公司跨省級區域開展網絡小貸業務的,由銀保監會負責審查批準、監督管理和風險處置。
(2)網絡小貸業務經營許可證有效期為3年,每3年續展一次。
(3)經營網絡小貸業務的小貸公司注冊資本不低于10億元,跨省級區域經營網絡小貸公司的小貸公司注冊資本不低于50億元。
(4)經營網貸業務的小貸公司其通過非標準化融資形式(如銀行借款和股東借款)融入的資金余額、標準化債券類資產形式(發行債券和資產證券化產品)融入的資金余額分別不得超過其凈資產的1倍和4倍。
(5)經營網貸業務的小貸公司對自然人、其它組織及其關聯方的單戶網絡小貸余額原則上分別不得超過30萬元(互聯網貸款為20萬元)和100萬元,其中前者還應不超過最近3年年均收入的1/3。
(6)同一投資人及其關聯方、一致行動人對跨省區域經營網絡小貸業務的小貸公司參股數量不得超過2家、控股數量不得超過1家。
(7)在單筆聯合貸款中,經營網絡小額貸款業務的小額貸款公司的出資比例不得低于30%。
(九)其它類金融機構:融資租賃、商業保理與融資擔保
近年銀保監會已相繼發布了融資擔保、商業保理公司、典當行與融資租賃公司的一系列監管文件,對其業務范圍、負面清單以及監管指標等方面進行了明確。
1、業務范圍與負面清單
政策對類金融機構的業務導向是希望其主營業務比較突出,在主營業務之外可以適度開展一些輔助業務,但禁止其變相開展銀行業存款類機構的相關業務。
(1)在業務范圍上,除主營業務外,融資租賃公司還可以開展固定收益類證券投資業務,融資擔保公司既可以開展融資性擔保業務亦可以開展非融資性擔保業務,商業保理公司則可以開展保理融資、銷售分類賬管理、應收賬款催收、客戶資信調查等。
(2)在業務負面清單上,三類機構均明確不得開展或變相開展非法集資、存貸款業務以及行業內同業拆借業務,同時商業保理不能通過“類金融機構”來開展融資業務且明確要求商業保理公司不得專門開展催收、討債業務,此外要求融資租賃公司不得通過P2P、私募機構以及地方交易所開展轉讓融資業務。
2、資金來源:資本金、金融體系融資以及發債(含ABS)等
資金來源的豐富程度一定程度上影響著“類金融機構”的規模擴張動力,除資本金之外,三類機構均可以從銀行等金融機構獲得融資。當然對于融資租賃公司以及商業保理公司而言,其融資方式要更豐富一些。例如,融資租賃可以通過發行ABS的方式融資,商業保理則可以通過再保理、發行債券(含ABS)等方式進行融資。事實上現有的融資方式還可以進一步創新,只要有現金流的存在,再加上政策層面的些鼓勵,這些類金融機構的融資也只是成本高低的問題。
事實上類金融機構與金融機構之間,在資金來源方面卻可以有共通性,前者的融資需求往往會成為后者高收益資產的來源,并且前者也可以通過各種創新設計來創造各式各樣的資產類型。
3、嚴格限制杠桿水平和集中度
(1)在明確主營業務、禁止負面清單以及限制資金來源之外,政策還在杠桿水平上給予了明確限制,以避免類金融機構過度擴張,例如政策明確指出融資租賃、商業保理以及融資擔保的風險資產總額(或擔保責任余額)分別不得超過其凈資產的8倍、10倍和8倍,因此8-10倍的杠桿水平基本上是政策標配。
(2)此外為限制風險的集中,政策還在業務集中度給予了明確限制。具體來看,對融資租賃公司,要求對單一承租人、單一集團、同一關聯方式、全部關聯方的全部融資租賃業務余額;對商業保理公司,要求受讓同一債務人和以其關聯企業為債務人的應收賬款,不得超過風險資產總額的50%和40%;對融資擔保公司,要求對同一被擔保人的擔保責任余額與凈資產的比例不得超過10%(如果考慮關聯方則不超過15%)。


注:文章為作者獨立觀點,不代表資產界立場。
題圖來自 Pexels,基于 CC0 協議
本文由“任博宏觀倫道”投稿資產界,并經資產界編輯發布。版權歸原作者所有,未經授權,請勿轉載,謝謝!

任博宏觀倫道 











