鐺煮山川,粟藏世界,有明月清風知此音。呵呵笑,笑釀成白酒,散盡黃金。
作者:金融二叉樹
不良資產證券化與其他證券化品種有著很大區別,它的基礎資產本身就帶著一定風險,而且與其他類型產品相比,不良資產ABS的風險復雜而多變,為了更好的了解它的風險特征,我們換一個角度,從審計出發探索一下不良資產證券化的風險。從審計角度出發,不良資產證券化的風險主要有兩個方面,一個是項目本身具有的風險,另一個就是審計風險。今天我們主要探討的是不良資產證券化的審計風險。
先上一張不良資產證券化審計風險總體概況圖

首先要明確的是審計風險是什么?審計風險指的是如果企業或者被審計項目的財務報表存在重大錯報的情況下,注冊會計師未發現錯報情況從而發出了不恰當的審計意見的可能性。主要包含重大錯報風險和檢查風險兩部分。而重大錯報風險又包括財務報表層次重大錯報風險和認定層次重大錯報風險,認定層次的風險又可以進一步分為固有風險和控制風險。
通常導致財務報表層次的重大錯報風險主要分為內部和外部兩種因素,外部因素包括但不限于,政策環境、法規變化,經濟環境,行業競爭等;內部因素包括但不限于企業的持續經營能力、財務狀況、控制環境等。這里要注意的是認定層次的重大錯報風險與企業本身的經營環境無關,而是直接掛鉤與報表。
下面我們就進一步來圖解不良資產證券化的審計風險:

1?外部經濟環境風險
經濟的好壞直接影響不良資產的產生和處置,近兩年不良資產的增加也是因為受疫情影響,一些企業的持續運營能力遇到問題,尤其是地產行業,目前的不良資產處置的標的是以地產為主。對于不良資產來說有一個值得關注的就是政策環境風險。例如:監管機構對于商業銀行不良債券的政策變化,直接會影響ABS基礎資產池的穩定性。
于此同時,雖然有的ABS的基礎資產筆數、每筆金額比較分散,但是從性質上劃分基本屬于同類資產,例如住房抵押貸款、信用卡還款等,更容易出現政策風險的集中表現。
2?基礎資產風險
這里的基礎資產風險主要有,因基礎資產無法轉移或遺失而導致基礎資產的附屬擔保全損傷的風險;個別不良資產在轉移前就超出擔保訴訟時限的風險;基礎資產的擔保物、抵押物可能發生滅失、毀損或可能存在欠繳稅費、不能辦理權屬轉移或無法辦理完成擔保轉移登記、不能實際占有、喪失使用價值或其他減損擔保物、以物抵貸資產價值的相關情形的風險等。
集中度風險:不良資產現金流主要來源于催收或是抵押物處置,尤其是對于入池資產全部為信用類不良貸款的(例如信用卡),無保證擔保或抵質押物擔保等增信方式,貸款回收過程中只能依靠對借款人催收的回款支付證券本息費及相關費用,回收率和回收時間存在不確定性。
3?證券發行操作風險
(1)盡職調查風險
盡職調查風險貫穿整個不良資產證券化發行的過程涉及原始權益人、管理人、托管人、評級機構、律師事務所、會計師事務所等多個參與機構。一旦其中某個過程中某個參與方未盡職盡責,直接會影響ABS的發行結果和最終兌付情況。
下面小編舉幾個監管處罰的案例:
針對律師事務所的處罰:

江蘇證監局發現北京市金杜律師事務所在“華泰美吉特燈都資產支持證券專項計劃”項目執業中,對項目基礎資產真實性未審慎履行核查和驗證義務;未將實地調查情況做成筆錄;未按照規定方式對違法違規記錄進行查驗;未按要求制作查詢筆錄。
上述行為不符合《律師事務所證券法律業務執業規則(試行)》第十條、第十一條、第十五條、第十六條和第二十七條的規定,違反了《律師事務所從事證券法律業務管理辦法》第十二條、第十四條和第十五條的規定。根據《律師事務所從事證券法律業務管理辦法》第三十一條的規定,對金杜采取出具警示函的行政監管措施,責令其應加強內部管理,建立健全質量控制制度,確保執業質量。

遼寧證監局發現,北京市金杜律師事務所所在“慶匯租賃一期資產支持專項計劃”項目執業中,對所依據的文件資料內容的真實性、準確性、完整性未審慎履行核查和驗證義務;未將實地調查情況制作成筆錄;存在內部風險控制機制執行不到位等問題。
上述行為不符合《律師事務所證券法律業務執業規則(試行)》第四條、第十一條、第十三條、第十四條、第十五條、第十六條、第十九條、第三十七條和第四十條的規定,違反了《律師事務所從事證券法律業務管理辦法》第十二條、第十三條、第十四條、第十五條和第十七條的規定。根據《律師事務所從事證券法律業務管理辦法》第三十一條的規定,對金杜采取出具警示函的監管措施。責令其應加強內部管理,建立健全質量控制制度,確保執業質量。
對評級機構處罰 :

遼寧證監局發現,中誠信證券評估有限公司在“慶匯租賃一期資產支持專項計劃”項目執業中未能勤勉盡責,對相關信用評級報告所依據文件資料的真實性、準確性、完整性進行核查和驗證;未有效開展現場考察和訪談;評級方法不嚴謹。
上述行為不符合《證券資信評級機構執業行為準則》第八條、第二十二條和第二十三條的相關規定,違反了《證券市場資信評級業務管理暫行辦法》第五條、第十五條的規定。根據《證券市場資信評級業務管理暫行辦法》第三十二條的規定,對中誠信采取出具警示函的監管措施。責令其應加強內部管理,建立健全質量控制體系,確保執業質量。
對證券公司的處罰:

遼寧證監局發現,恒泰證券作為慶匯租賃一期資產支持專項計劃的計劃管理人,未對專項計劃基礎資產進行全面的盡職調查,即存在部分盡職調查過程未嚴格執行程序,部分訪談未制作訪談記錄,盡職調查底稿訪談記錄不完整,部分訪談僅有錄音、未經被訪談人簽字等問題。
上述行為違反了《證券公司及基金管理公司子公司資產證券化業務管理規定》第十三條第一項的規定,對恒泰證券采取出具警示函的監督管理措施。責令其應組織董事、監事和高級管理人員認真學習《證券法》、《證券公司及基金管理公司子公司資產證券化業務管理規定》等法律法規,加強項目質量控制,強化合規風控管理,杜絕此類問題再次發生。

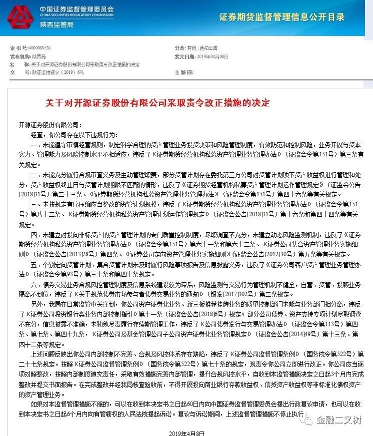
陜西證監局發現,開源證券部分公司債券、資產支持專項計劃盡職調查不充分,信息披露不準確,未勤勉盡責履行存續期管理工作,違反了《公司債券發行與交易管理辦法》(證監會令第113號)第四條、第七條、第四十九條,《證券公司及基金管理公司子公司資產證券化業務管理規定》(證 監會公告[2014]49號)第十三條、第四十二條等規定。
對會計師事務所處罰:

證監局對“濰坊北大科技園建設開發有限公司商業物業租金合同債權資產支持專項計劃”(以下簡稱濰北ABS專項計劃)預測性財務信息審核項目進行了檢查。發現中喜會計師事務所及楊光、岳丁振在執業中存在以下問題:
在執行預測性財務信息審核業務中未獲取充分、適當的證據,未考慮2015年基礎資產的實際經營情況,未關注承租人的實際償債能力,直接認可了北大科技園管理層利用2014年租賃數據測算出的基礎資產租賃合同累積違約率和累積退租率均為0的結論。
上述情形不符合《中國注冊會計師其他鑒證業務準則第3111號——預測性財務信息的審核》第三條、第十五條、第十六條、第十七條、第十八條及第二十一條的規定。
上述行為不符合《中國注冊會計師執業準則》的有關要求,違反了《財政部 證監會關于會計師事務所從事證券期貨相關業務有關問題的通知》的規定,對中喜會計師事務所及楊光、岳丁振采取出具警示函的監督管理措施。
根據相關規定,責令其應嚴格遵照相關法律法規和《中國注冊會計師執業準則》的規定,及時采取措施加強內部管理,建立健全質量控制制度,確保其他鑒證業務執業的質量;相關注冊會計師應加強對證券期貨相關法規的學習,勤勉盡責履行審計工作義務;應當在收到本決定書之日起15個工作日內向深圳證監局提交書面報告。
(2)出表、破產隔離風險:
ABS一經出售,原始權益人與計劃管理人簽署《資產買賣協議》,就每一次基礎資產轉讓而言,原始權益人對該次擬轉讓的不良資產債權及從權利的轉讓即于該次轉讓交割完成之日在原始權益人和計劃管理人之間發生法律效力。
《企業破產法》第三十一條規定,“人民法院受理破產申請前一年內,涉及債務人財產的下列行為,管理人有權請求人民法院予以撤銷:
(一)無償轉讓財產的;
(二)以明顯不合理的價格進行交易的;
(三)對沒有財產擔保的債務提供財產擔保的;
(四)對未到期的債務提前清償的;
(五)放棄債權的”。
《企業破產法》第三十二條規定,“人民法院受理破產申請前六個月內,債務人有《企業破產法》第二條第一款規定的情形,仍對個別債權人進行清償的,管理人有權請求人民法院予以撤銷。但是,個別清償使債務人財產受益的除外”。
就每一次基礎資產轉讓而言,原始權益人根據《資產買賣協議》將相關基礎資產轉讓給計劃管理人,計劃管理人支付的購買價款要為公平市場價格,不能存在《企業破產法》第三十一條和三十二條規定的情形。
4?存續期間風險
雖然在評估貸款的回收率時會結合發行人歷史不良貸款的回收情況,考慮了資產池逾期期限、成為不良時未償本金余額、借款人年齡、獲得的授信額度、年收入、地區、職業、學歷、卡片類型等因素,并結合外部宏觀環境變化進行了調整,但資產池中每筆貸款的回收會較大程度的受到貸款服務機構催收政策、催收力度的影響,通過靜態池的分析已較大程度上體現了催收機構過往的催收效果。鑒于催收政策的變化會對貸款的實際回收情況造成影響,同時受未來宏觀經濟環境等不確定因素影響,貸款的實際回收率和回收時間均存在一定的不確定性。
注:文章為作者獨立觀點,不代表資產界立場。
題圖來自 Pexels,基于 CC0 協議
本文由“金融二叉樹”投稿資產界,并經資產界編輯發布。版權歸原作者所有,未經授權,請勿轉載,謝謝!
原標題: 從審計角度探不良資產證券化風險

金融二叉樹 











