觀點(www.guandian.cn)向來以提供迅速、準確的房地產資訊與深度內容給房地產行業、金融資本以及專業市場而享譽業內。公眾號ID:guandianweixin
作者:陳小輝
來源:零壹財經(ID:Finance_01)
2022年1月13日,以“數字發展:構建新格局、構筑新優勢”為主題的2022零壹智庫數字經濟年會在上海隆重召開。會上,零壹財經執行主編張燕發布了《雙碳目標下的綠色金融發展報告(2021)》。該報告由零壹財經·零壹智庫和《陸家嘴》雜志聯合發布,由眾安保險提供研究支持。
《雙碳目標下的綠色金融發展報告(2021)》【點擊文末“閱讀原文”,即可下載完整版PDF報告】報告分為綠色金融的背景和內涵、主要經濟體綠色金融的總體情況、中國綠色金融的整體情況、中國綠色金融的具體情況及展望五部分。
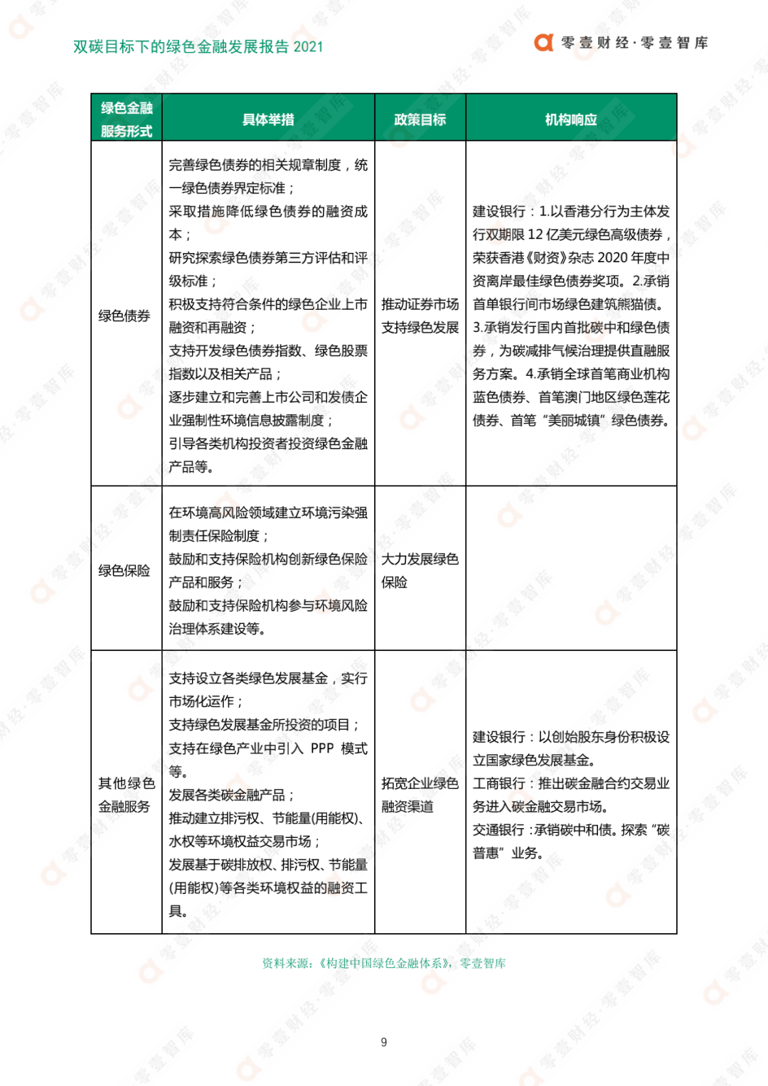
2020年“雙碳”戰略目標的提出,彰顯了中國加速推進綠色發展的堅定決心。綠色發展,離不開金融支持。為此,黨中央和各級政府持續出臺多項政策,推動綠色金融發展。作為綠色金融的主要服務形式,綠色信貸、綠色債券、綠色保險等業務紛紛開展。
我們不禁想知道,哪種類型的金融機構綠色金融實踐表現突出?哪個地區綠色金融發展最耀眼?本報告嘗試從機構、省份、區域三個維度,從綠色信貸、綠色債券、綠色保險等方面,剖析中國綠色金融發展趨勢與特性,試圖探討前述問題,具體情況如下。
中國、日本、歐盟等經濟體的綠色金融體系較為成熟。美國注重綠色產業發展和綠色金融產品創新;日本通過開發多種融資產品、發放中長期低息貸款等方式助力綠色金融的發展;歐盟各層級共同努力,在全球綠色金融方面占據了一定先機。
綠色信貸是中國綠色金融發展的主力軍。2020年,中國綠色信貸余額實現線性增長。其中,國有大型銀行引領綠色信貸發展,城商行、農商行綠色信貸增速度最快;北京綠色信貸余額最大,河南增速最快;東部地區綠色信貸余額增速穩居第一,中西部占比增大。

綠色債券是中國綠色金融發展的第二大載體。2020年,綠色債券累計發行規模已突破11000億元,累計發行數量達1097只。其中政府綠色債券規模持續擴張,非政府發行主體日趨多樣化;廣東綠色債券規模最大,全國發行省市較為集中;東部地區引領綠色債券發展,西部地區持續推進。

綠色保險規模持續增長。其中,2018-2020年中保額同比增長24.9%,賠付金額年均增長28.77%;綠色保險產品體系涵蓋了綠色保險產品、綠色保險服務及保險資金的綠色應用,綠色保險產品體系初步建立,在綠色金融中發揮越來越重要作用。
以下為報告具體內容:















































注:文章為作者獨立觀點,不代表資產界立場。
題圖來自 Pexels,基于 CC0 協議
本文由“零壹財經”投稿資產界,并經資產界編輯發布。版權歸原作者所有,未經授權,請勿轉載,謝謝!

零壹財經 











