扒財富干貨,扒足料八卦。一個長期關注財經和地產的號。關注事件、企業、人物真相,通過專業剖析、深度訪談、實地探訪,深度解析和還原事實本真。
作者:結構評級二部 孫爽 劉暢 王聞
來源:聯合資信
一、知識產權金融服務政策匯總
進入2025年,各級政府部門持續深化政策供給,圍繞知識產權金融生態綜合試點精準發力,為知識產權強國戰略落地筑牢支撐。這些政策著力優化知識產權融資全鏈條服務,激活創新主體融資活力,推動知識產權通過證券化、質押融資等多元路徑實現價值轉化。地方層面除了延續財政補貼、風險補償等支持政策外,更聚焦推動多元化知識產權金融支持產業發展,為知識產權ABS等金融產品落地提供生態支撐。
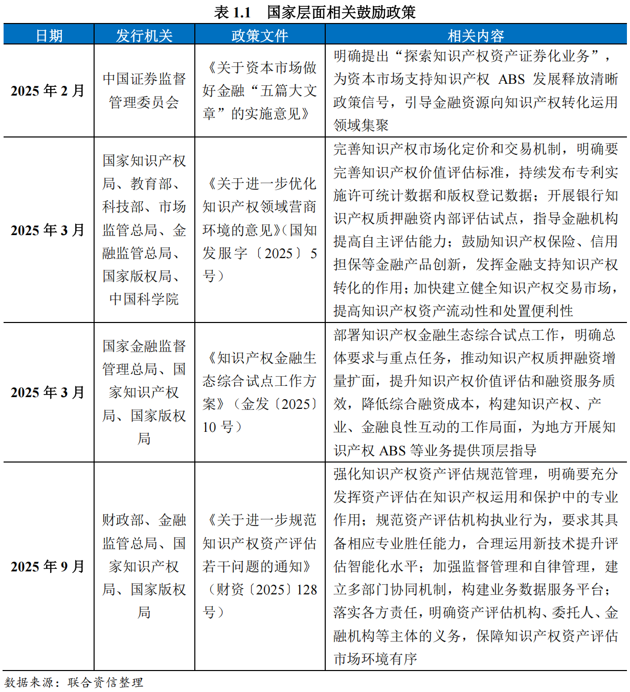
(一)國家層面政策
國家層面以知識產權強國建設為核心目標,將知識產權轉化運用作為重點任務,通過政策引導、制度完善、資源整合等多重舉措,推動知識產權ABS市場規范化、規模化發展。2025年,國家層面促進知識產權金融服務發展的相關政策詳見下表。

(二)地方層面舉措
各地方結合區域產業特色,出臺針對性政策舉措,對成功發行知識產權ABS的企業給予發行費用補貼,降低企業融資成本,同時,優化知識產權登記、評估、交易等環節的服務流程,縮短審批周期,提高市場效率。陜西、江蘇、湖北等多地密集出臺相關政策,從平臺搭建、資金扶持、風險補償等方面發力,助力知識產權ABS市場發展。

二、知識產權ABS市場運行情況
隨著知識產權證券化產品相關政策和制度逐步健全,2025年,我國知識產權證券化產品發行量實現增長,底層資產品類日益豐富,持續推動科技創新企業優質無形資產的有效盤活,在金融領域進一步為優質小微企業賦能。2025年,我國知識產權證券化產品交易結構中增信方式的設置仍以內/外部雙增信模式為主,增信方主要為擔保機構,優先級證券級別主要集中在AAAsf。
(一)發行情況概覽
隨著國家和地方對知識產權證券化相關制度和金融環境的不斷優化,知識產權證券化產品的制度環境及相關配套政策的不斷完善。2025年,知識產權證券化產品發行量實現小幅增長,全年共發行60單1,發行規模為83.95億元,發行規模同比下降14.37%,盡管發行規模同比略有回落,但產品持續聚焦科創企業融資需求,產品底層入池資產進一步深度綁定國家戰略產業與新質生產力發展方向,切實發揮了知識產權金融服務實體經濟的核心價值。發起機構頭部效應減弱,行業競爭更充分,增信模式持續優化,知識產權證券化市場仍呈現高質量發展態勢。
知識產權證券化產品發行場所仍以深圳交易所為主,2025年,深圳交易所知識產權證券化產品發行單數共48單,單數占比為80.00%,發行規模共70.54億元,規模占比為84.03%。

2025年,知識產權證券化新發產品的底層基礎資產涉及的知識產權類型更加深度綁定國家戰略產業,緊貼新質生產力發展方向,圍繞生物醫藥、人工智能、新能源、集成電路等領域的專項ABS占比大幅提升。產品的名稱精準標注“人工智能”“數字經濟”“高端裝備”“智能制造”等核心領域,主題標簽化的精準聚焦,使得知識產權ABS產品的定位更清晰,切實發揮知識產權金融服務實體經濟的核心價值。
(二)發起機構情況
2025年,知識產權證券化產品發起機構共24家,較2024年維持不變。其中,2025年知識產權證券化產品前五大發起機構發行產品數量共40單,發行規模共62.68億元,發行規模占比為74.66%,發起機構仍以小額貸款公司、商業保理公司和融資租賃公司為主。
作為全國首批知識產權證券化金融服務試點城市、中國改革開放前沿城市和科技創新高地,深圳市高度重視知識產權轉化工作,在健全相關制度環境、優化風險管理機制和探索產品創新等方面積極推進知識產權證券化產品高質量發展。2025年深圳知識產權證券化發行規模持續領跑,發起機構中深圳市中小擔小額貸款有限公司和深圳市高新投小額貸款有限公司的發行規模穩居前二,發行規模合計占比達49.96%,延續核心主導地位,但二者合計占比較2024年下降8.84個百分點,頭部機構主導格局有所松動,行業競爭更充分,知識產權市場發展更具活力與包容性。

(三)業務模式分布情況
知識產權證券化產品的主要業務模式仍以知識產權質押模式為主流,二次許可模式為輔。2025年,采用知識產權質押模式發行的知識產權證券化產品共57單,發行規模為81.70億元,占比為97.32%;采用專利二次許可模式發行的產品共3單,發行規模為2.25億元,占比為2.68%。發起機構方面,采用專利二次許可模式的3單產品均由融資租賃公司發起。
底層資產類型方面,2025年,知識產權證券化產品以小額貸款為主,發行單數共25單,發行規模為43.94億元,占比為52.34%;信托受益權發行單數共29單,發行規模為35.08億元,占比為41.78%;其余資產類型為委托貸款和融資租賃。

(四)優先級證券期限分布情況
受底層資產期限影響,知識產權證券化產品優先級證券期限整體較短,主要集中于1年左右,以幫助科技創新企業解決流動性緊缺的問題。2025年,優先級證券加權平均期限為14.19個月,期限仍以1年期以內為主;優先級證券付息頻率仍以按季度付息為主,發行單數為26單,單數占比為43.33%,發行規模為43.22億元,規模占比為51.49%。優先級證券期限分布情況如下表所示。

(五)優先級證券發行利率情況
2025年知識產權證券化產品的優先級證券加權平均發行利率為2.17%,與同年市場發行的一年期證券化產品(AAAsf級)發行利率的利差為0.27%,利差較2024年的0.18%提高了9個bp。優先級證券發行利率分布情況如下表所示。

(六)產品增信情況
由于知識產權證券化產品融資企業多為科技創新型小微企業,且底層仍融資人呈現出較強的區域屬性,交易結構往往通過設置增信措施來更好地保障證券的本息兌付。
相較于傳統結構化產品對專項計劃項下優先級證券設置差額支付承諾或對差額支付承諾提供擔保等外部增信模式,知識產權證券化產品多數還會設置內部增信措施來進一步保證資產端現金流的如期回款,內部增信方主要為對底層借款開具銀行保函的商業銀行和對底層借款提供連帶責任保證擔保的擔保公司。2025年,知識產權證券化產品中增信模式仍主要以內/外部雙增信模式為主,發行單數為30單,發行規模為46.48億元。

增信方的企業性質主要包括擔保公司、發起機構自身或其股東和商業銀行,其中發起機構自身或其股東的企業性質一般為央國企。2025年,知識產權證券化產品主要增信方仍為擔保公司,由擔保公司提供增信的產品共35單,涉及發行規模56.65億元,規模占比為67.48%;由商業銀行提供增信的產品共16單,涉及發行規模16.35億元,規模占比為19.48%;由發起機構及其股東為主的國央企提供增信的產品共6單,涉及發行規模6.94億元,規模占比為8.27%。

(七)產品級別情況
從優先級證券評級級別來看,2025年發行的知識產權證券化產品優先級證券級別仍以AAAsf為主,發行規模占比為82.82%2。2025年多地嘗試市場化增信等創新模式,部分項目采納AA+級別主體作為增信方,使得AA+sf級證券占比較上年同期有所上升。

三、知識產權ABS發展趨勢分析
在國家“知識產權強國”戰略驅動下,知識產權ABS市場預計將保持穩健增長。地方政策持續發力,助力金融資源向知識產權轉化領域集聚。基礎資產端需求旺盛,底層資產類型從傳統專利向數據知識產權等新型專利拓展,呈現多元化、組合化發展趨勢。區域布局上,核心地區引領創新,中西部地區逐步發力,跨區域協同與跨境合作有望加強。風險判斷層面,知識產權ABS底層企業雖然多為中小微企業,且知識產權增信效果有限,但通過設置成熟的增信措施,知識產權ABS整體風險穩定可控。
(一)政策驅動,試點先行,知識產權ABS仍有增長空間
在國家“知識產權強國”的建設綱要下,知識產權ABS作為盤活知識產權的金融工具,還將持續獲得政策支持。地方層面從給予扶持資金、提供風險補償金,到推進知識產權證券化創新試點、對知識產權ABS發行規模提出明確要求,多方位鼓勵企業發行知識產權ABS,引導金融資源向知識產權轉化運用領域集聚。此外,隨著知識產權交易、評估、處置等運營體系的成熟,市場化發行的內生動力將逐步增強。知識產權ABS試點范圍擴大,產品標準化程度提高,市場基礎設施不斷完善,知識產權ABS仍將保持常態化發行。
(二)基礎資產端需求旺盛,資產類型多元化發展
創新型中小微企業群體龐大,普遍擁有知識產權但缺乏固定資產,知識產權ABS為其提供了重要的融資渠道。在政策補貼的情況下,企業融資成本進一步降低,融資需求強烈。此外,地方出臺的政策中,提出“推動多元化知識產權金融支持產業發展,推出針對戰略新興產業等重點領域的金融產品”等方案,推動了更多行業機構的參與。
隨著各類參與企業的增加,底層資產類型擴容將成為知識產權ABS市場發展的核心趨勢之一。除傳統發明專利、實用新型、著作權外,已出現數據知識產權作為底層資產的產品。隨著數據知識產權登記制度的不斷完善,越來越多符合條件的數據成果將納入底層資產范疇,“專利+數據”“著作權+數據”等組合資產模式將進一步推廣,覆蓋數字經濟、智能制造等更多依賴數據資產的企業。除此之外,還有部分政策文件提出“探索將經登記的數據產品收益權納入ABS底層資產范圍”“支持將動植物新品種權、數據權益等納入可質押范疇”等方案,進一步豐富底層資產供給,形成“傳統知識產權+新型知識產權”的多元化發展格局。
(三)核心地區引領,全國多點開花,國際市場打開新局面
不同區域發行的知識產權ABS產品利率存在差異,在核心產業集聚區融資成本優勢明顯。例如深圳、杭州這類科創資源密集、金融服務完善的核心區域,將繼續發揮引領作用,依托產業集群優勢和政策支持,推出更多創新產品,形成可復制、可推廣的經驗模式。同時,隨著地方政策的持續落地,中西部及東北地區將逐步發力,結合區域特色產業推進知識產權ABS試點。此外,區域間的協同合作將進一步加強,可能出現跨區域知識產權池共建、聯合發行知識產權ABS等模式,整合不同區域的優質知識產權資源,提升資產池質量和產品規模。
在國際市場方面,已有政策文件提出允許港澳企業在境內持有知識產權作為底層資產發行人民幣計價ABS、簡化跨境資產權屬審查流程、支持QFLP參與認購;或探索利用國際知識產權(如PCT專利)發行ABS,吸引境外投資者參與,提升流動性,打開知識產權國際市場。
(四)知識產權價值判斷趨于復雜,產品風險整體穩定可控
知識產權ABS的直接還款來源通常為底層融資人,這些融資人以中小微企業居多,抗風險能力較弱,需關注其信用風險變化。在底層融資人償付能力不足時,知識產權則提供了一定的擔保作用。但是隨著知識產權ABS底層資產類型的拓寬,出現了數據權益等創新型知識產權,對于知識產權價值的判斷會更加復雜。由于缺乏充足的歷史數據、實際處置案例、完善的法律法規等,在實操層面對知識產權價值評估與知識產權處置變現等仍存在一定難度,因此目前知識產權能提供的增信效果有限。但另一方面,知識產權ABS發展多年,在交易結構層面設置了多種較為成熟的增信措施,整體看來知識產權ABS的風險穩定可控。未來隨著各級政府部門對知識產權保險、創新信用擔保金融產品的鼓勵政策出臺,預計各類金融工具對知識產權ABS的信用保障也會發揮有利作用。
[1]本文知識產權ABS統計口徑包括CNABS統計的知識產權類ABS產品、項目名稱含“知識產權”和“專利”的產品。
[2]AA+sf級別的優先級證券發行規模占比為10.45%,發行規模占比為6.73%的證券公開資料中未獲取其級別或無級別。
注:文章為作者獨立觀點,不代表資產界立場。
題圖來自 Pexels,基于 CC0 協議
本文由“聯合資信”投稿資產界,并經資產界編輯發布。版權歸原作者所有,未經授權,請勿轉載,謝謝!

聯合資信 











