作者:工商評級三部
來源:聯合資信(ID:lianheratings)
●政策端——政策持續高壓,堅持“房住不炒、因城施策”的主基調;展望2022年,預計房地產行業“嚴監管”大方向將不會改變,具體政策調整力度有望邊際改善
2021年作為“十四五”規劃的開局之年,房地產行業依舊延續“房住不炒、因城施策”的政策主基調,政策持續高壓;9月底以來中央連續釋放樓市維穩信號,房企結構性寬信用小幅改善。展望2022年,房地產行業“嚴監管”大方向不會改變,但行業信用風險事件頻出,且考慮到“保交付”政策指引,預計政策力度會有邊際改善。
●融資端——房地產行業融資持續收緊,預計2022年房企融資環境仍不樂觀
2021年,房地產行業銀行信貸增速持續下降,非標融資規模繼續下滑;隨著信用風險事件的發生和持續發酵,境內債及美元債市場凈融資額均大規模凈流出。展望2022年,行業整體現金流緊張態勢無可預見性好轉,且考慮到金融機構房地產貸款集中管理制度,主要金融機構仍將壓降房地產貸款增速,加之美元債市場融資受阻,盡管境內債市場目前有邊際放松跡象,預計2022年房地產開發企業融資環境仍不樂觀。
●供需端——2021年下半年,房地產行業銷售遇冷;展望2022年,房價下行仍會降低購房者的短期預期;長期看,房地產行業仍面臨較大的挑戰。
融資端的收緊,意味著房企將更多的依賴于自身造血來實現現金流的正常運轉。但2021年下半年以來,房地產行業銷售市場遇冷,大部分房企通過減少土地獲取的方式節流,二三輪集中供地成交溢價率持續走低。展望2022年,需求端,按揭貸款發放雖有邊際修復但仍屬較嚴,房價下跌壓制了購房者短期的購房意愿;供給端,房企現金流壓力尤在,短期內無法預見拿地及新開工的實質性回暖。長期看,國內經濟結構的調整、金融機構對房地產投資規模的壓降、購房者由于出生人口增速下降以及老齡化加速到來等因素對未來樓市預期的悲觀,均對房地產行業長期發展提出了更大的挑戰。
●企業端——房企信用風險事件頻發,債券兌付壓力持續,預計信用資質分化加速
2021年,房企債市違約風險繼續暴露,前期擴張較快的民營房企流動性風險較大,加大了行業的恐慌情緒;融資受限情況下需持續關注公司債務杠桿水平與自身造血能力是否匹配。2022年,行業到期債務規模仍較大,其中境內外債券借新還舊可能性降低,債券償還將進一步消耗房企已經緊張的現金流。在政策高壓、融資環境大幅收緊、銷售回款周期拉長及到期債務償還壓力持續存在的背景下,行業信用風險預計將持續暴露,尤其需要關注2021年仍拿地激進的企業,可能會面臨開發支出較大但銷售回款以及資金使用不及預期的情境。
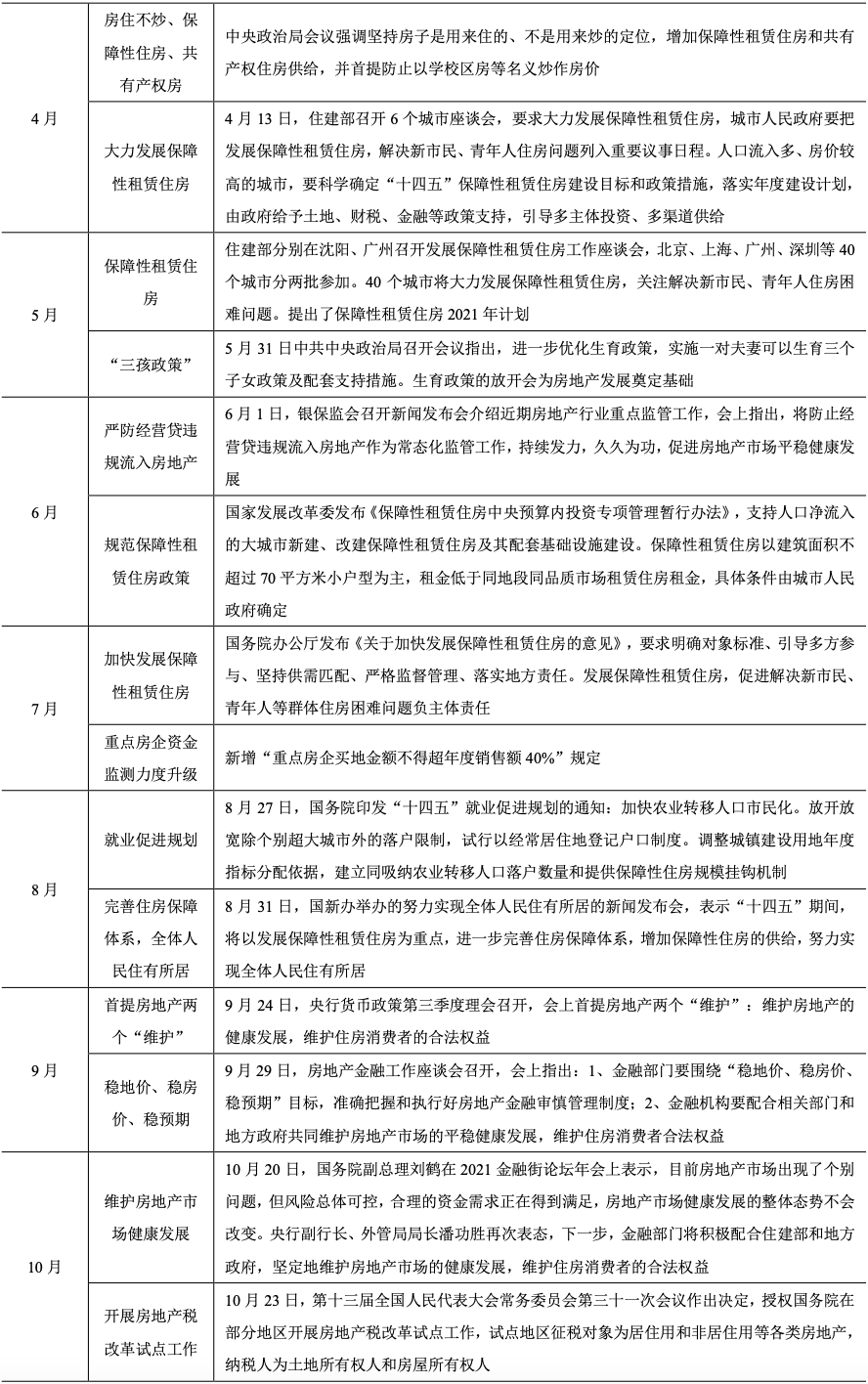
1.政策端——堅持“房住不炒、因城施策”的主基調,促進房地產行業平穩健康發展和良性循環
2021年作為“十四五”規劃的開局之年,房地產行業依舊延續“房住不炒、因城施策”的政策主基調,政策持續高壓;9月底以來中央連續釋放樓市維穩信號,結構性寬信用信號有所釋放。展望2022年,預計房地產行業“嚴監管”大方向將不會改變,但行業信用風險事件頻出,且考慮到“保交付”政策指引,預計政策力度會有邊際改善。
2021年以來,房地產市場延續去年底熱度,針對個別城市出現余熱不降的現象,政策堅定不移地貫徹落實“房住不炒”的定位,采取“因城施策、綜合施治”的策略,調控不斷升級。資金調控方面,上半年政策以嚴打經營貸為主、調升房貸利率為輔,信貸資金管控全面趨緊;監管覆蓋范圍不斷擴大,監管對象擴展到非銀行類金融機構。房地產貸款對我國金融體系的影響不可小覷,為減弱對房地產貸款的依賴度和集中度,各地均對貸款比例進行了限制,熱點城市房貸利率頻繁調整。
下半年開始,政府加大了對按揭貸款發放的管控力度,銀行按揭發放周期延長,此外政府也加大了對預售資金的監管力度,房企可動用資金承壓。地產行業整體銷售降幅明顯,可動用資金的減少加快了行業信用風險事件的發生。9月以來,中央連續釋放樓市維穩信號,這主要同部分地區樓市出現非理性斷崖式下滑、部分房企生存壓力加劇等有關,房企資金壓力有所緩解。9月,房地產金融工作座談會上強調,金融部門要圍繞“穩地價、穩房價、穩預期”目標,準確把握和執行好房地產金融審慎管理制度。11月,國務院副總理劉鶴提出要因城施策、分類指導,順應居民高品質住房需求,更好解決居民住房問題,促進房地產行業平穩健康發展和良性循環。



2.融資端——房地產行業融資持續收緊,雖有邊際放松,但強監管態勢仍將持續
2021年,房企融資延續強監管態勢,銀行信貸流向房地產領域的增速持續下降,非標融資規模繼續下滑;下半年,隨著信用風險事件的發生和持續發酵,境內外債券凈融資額大規模凈流出。“房住不炒”的整體政策基調不變,且考慮到金融機構房地產貸款集中管理制度影響及近期信用風險事件頻發,主要金融機構仍將壓降房地產貸款增速,此外美元債市場融資受阻,盡管境內債市場目前有邊際放松跡象,但整體看,2022年房地產開發企業融資環境仍不樂觀。
(1)社會融資
2021年以來,隨著疫情逐步得到控制以及經濟逐漸恢復,央行的貨幣政策由“穩增長”向“防風險和調結構并重”轉變,M2和社會融資規模增速在經歷了一季度的高點后逐步回落至疫情前水平。

社會融資成本方面,2021年,央行貨幣政策堅持“穩字當頭,不急轉彎”的政策思路,年內LPR報價保持穩定;2021年9月,金融機構人民幣加權平均利率為5.00%,在2021年6月創3年來新低(4.93%)后略有回升,實體經濟貸款利率下行,而個人住房貸款利率受房地產嚴監管影響有所上升。

(2)項目融資
自2020年以來,房地產調控轉向金融端,房地產行業接連出臺了兩項重要政策,分別是房企的“三道紅線”新規以及央行和銀保監會發布的房地產貸款集中管理制度,將銀行業金融機構劃分五檔,分檔設定房地產貸款占比上限以及個人住房貸款占比上限的兩道紅線,這些調控政策意味著要從源頭控制金融資源過度流入房地產企業,以實現逐步去杠桿。與此同時,房地產融資監管持續加強,如上海、北京、深圳等城市相繼出臺政策嚴查經營貸、消費貸等違規入市。
2021年,伴隨著防風險和調結構的貨幣政策基調,房地產行業融資明顯收緊。2021年1-11月,房地產開發企業到位資金合計18.34萬億元,同比增長7.17%;從單月看,7月開始,到位資金同比增幅開始轉負,7-11月當月降幅分別為-6.99%、-6.52%、-11.21%、-9.48%和-7.01%。9月底以來,金融管理部門及時對部分金融機構過度收縮行為進行適當矯正,信貸環境邊際改善,房企融資壓力略有緩解。分類別看,其他資金(定金及預收款以及個人按揭貸款)和國內貸款仍為房企到位資金的主要來源,下半年當月到位資金的同比下降主要為其他資金和國內貸款資金共同下降影響。
回顧2021年,房地產行業的金融強監管是主要基調,銀行信貸持續收緊后略有放松。展望2022年,由于政策限制銀行貸款流向房地產市場,導致房地產開發企業到位資金仍將保持收緊態勢,預計2022年房地產開發企業融資強監管態勢仍將持續。


銀行信貸
從房地產企業主要融資渠道銀行信貸來看,銀行信貸流向房地產領域的增速持續下降。截至2021年三季度末,國內主要金融機構房地產貸款余額為514000億元,同比增長7.6%,增速為2011年以來首次連續兩個季度低于兩位數,增速創歷史新低。同時考慮到“房住不炒”的整體政策基調以及金融機構房地產貸款集中管理制度的影響,預計主要金融機構仍將壓降房地產貸款增速。

國內債券
在房地產融資監管持續高壓及地產違約事件頻發下,投資者風險偏好下行,發行規模增速明顯放緩,凈融資規模走弱。具體來看,2021年1-11月,房地產開發類企業信用債發行總量6514.08億元,同比下降5.28%;同期償還規模為7243.28億元,同比增長36.43%;凈融資規模由上年同期的1205億元下降至-1073.03億元;分月份看,2021年除4月和6月外,其余月份當月凈融資規模均為負,考慮到目前市場環境及境內債券發行資金用途仍為借新還舊,預計未來一段時期,房企信用債凈融資情況依舊不容樂觀。

美元債
美元債融資方面,發行量同比大幅減少,凈融資規模為負。2021年1-11月,境內房地產企業美元債發行總量473.30億美元,同比減少31.26%,受境內房企違約事件頻發影響,加之恒大風險持續發酵,投資者風險偏好降低,2021年地產美元債發行量保持低位;凈融資規模方面,2021年1-11月,境內房地產企業美元債凈融資規模由上年同期的404.34億美元下降至94.80億元。短期看,國內房企的信用風險情況仍不容樂觀,且美元債的償付順序在實際償還過程中劣后于其他借款,預計美元債市場在短期內無法快速恢復,房企需使用自有資金償還到期的美元債。

非標融資
以信托融資為代表的非標融資延續強監管,房地產信托發行與成立規模均下降。2021年1-9月,據用益信托網數據顯示,投向為房地產類的信托產品發行規模5742.39億元,同比下降31.78%;投資領域為房地產的信托產品成立規模4641.39億元,同比下降34.08%。銀保監會要求嚴控房地產信托規模,房地產信托規模明顯壓縮。
結構化產品融資
目前,結構化產品融資已經成為房企融資的重要方式,以個人住房抵押貸款資產證券化(RMBS)為例。2021年1-11月,國內RMBS產品發行規模同比增長48.41%,但每月發行量波動較大(6、7月零發行),結構化產品融資受政策影響仍較大。

(3)其他
此外,房地產開發商可以通過占用上下游資金變相融資,但隨著國家相關政策指引房地產企業要保證期房的交付,加緊對監管賬戶資金的監管力度,預計房企通過占用上下游企業資金進行融資帶來的邊際效應將下降。
3.供需端——行業銷售遇冷,房價下行抑制購房需求,預計未來形勢仍不樂觀
融資端的收緊,意味著房企將更多的依賴于自身造血來實現現金流的正常運轉。2021年下半年以來,銷售市場遇冷,行業銷售規模下滑嚴重;部分房企為自保降價促銷,并降低了投資力度,央企、國企、城投企業以及本土企業成為二三輪拿地主力軍。展望2022年,需求端,按揭貸款發放雖有邊際修復但仍屬較嚴,房價下跌壓制了購房者短期的購房意愿;供給端,房企現金流壓力尤在,短期內無法預見拿地及新開工的實質性回暖。長期看,國內經濟結構的調整、金融機構對房地產投資規模的壓降、購房者由于出生人口增速下降以及老齡化加速到來等因素對未來樓市預期的悲觀,均對房地產行業長期發展形成了更大的挑戰。
(1)供給端
從商品房待售面積(竣工未售項目)看,2021年下半年,房地產行業市場景氣度持續下行,截至11月底,已竣工商品房庫存同比增速已上升至1.78%,待售面積規模為50165.00萬平方米。

土地供應及成交量決定商品房未來一段時間的供給。2021年下半年,房地產銷售按揭貸款發放周期受到管控,銷售情況持續惡化;疊加融資環境收緊,開發商拿地意愿顯著下降,三輪集中供地呈現明顯的分化特征。一是相較于第一次集中拍地時民營企業(百強房企)獲取近50%土地的情況,少數國企、央企、城投以及當地企業成為第二、三輪拿地主力軍,在市場環境幾近冰點時頻頻托底。二是與第一輪部分城市“地王頻出”相比,第二輪集中供地底價成交成為常態,與之相應的是流拍率大幅增長,北京、廣州、杭州、長沙等地流拍率均已超50%。從目前已完成的第三輪集中供地結果看,大部分城市土地溢價率繼續走低,但流拍率有所分化,除南京、廈門、福州和合肥流拍率有不同幅度增長外,其余地區流拍率均顯著回落。
從土地成交數據來看,2021年1-11月,100大中城市成交土地規劃建筑面積累計10.91億平方米,同比下降16.18%。分城市能級來看,一線城市成交土地規劃建筑面積同比增長2.47%(增速較2020年同期下降9.92個百分點),在行業下行周期仍保持一定韌性;二線城市成交土地規劃建筑面積同比大幅下降17.32%(較2020年同期下降23.03個百分點);三線城市成交土地規劃建筑面積同比下降17.11%(較2020年同期下降23.65個百分點);二、三線城市成交土地規模在此輪下行周期中受沖擊較大。
從土地成交溢價率看,一、二、三線城市的土地成交溢價率分化明顯。2021年以來,一線城市土地溢價率整體呈低位波動態勢,振幅較小,開發商對一線城市的未來預期值仍較高。但隨著下半年政策趨嚴及市場遇冷,房企拿地意愿較差,二、三線城市土地溢價率急速下降,截至2021年11月底,二線城市溢價率已由年內新高的27.86%下降至1.83%,三線城市溢價率已由年內新高的30.41%下降至3.19%。

房企拿地成交量下降,行業新開工項目規模也同步下行。2021年1-11月,房企新開工面積規模為18.28億平方米,同比大幅下降9.08%,相較于2019年同期下降10.90%。分月份看,相較于2020年,除2-3月份受疫情因素影響,2021年其余月份新開工面積同比均有不同幅度下降,尤其是7-11月,降幅很大。

(2)需求端
長期看,需求的硬上限為人口和購買力,我們使用居民貸款余額/可支配收入來衡量居民杠桿率水平;我國居民債務收入比總體呈增長態勢,尤其是2009年和2016年增速較快,主要受國家信貸政策放松影響。2020年,居民收入水平受疫情影響增速放緩,居民債務收入比(個人住房貸款余額/國民可支配收入)提升至34.18%。

短期看,商品房的需求與貨幣政策及購房者的預期息息相關。2021年1-11月,行業商品房銷售面積同比增長4.80%至15.81萬平方米,商品房銷售額同比增長8.50%至16.17萬億元,但上下半年,國內房地產銷售市場可謂冰火兩重天。2021年上半年,商品房銷售面積較2020年同期增長27.70%,較2019年同期增長16.96%;下半年,政府管控按揭力度,直接抑制了部分置換需求,此外房企為回籠資金促銷部分樓盤,樓盤價格下降壓低了購房者對未來的預期,商品房市場景氣度迅速回落,7-11月單月銷售面積環比增速分別為-8.54%、-15.55%、-13.17%、-21.65%和-13.97%。


從30大中城市商品房成交數據看看,2021年1-11月,一線城市商品房成交面積同比增長19.15%,其中7-11月累計成交面積同比下降13.51%;二線城市商品房成交面積同比增長18.58%,其中7-11月累計成交面積同比下降10.99%;三線城市商品房成交面積同比下降11.92%,其中7-11月累計成交面積同比下降38.00%。可以看出,一線城市商品房成交在當前市場環境下仍有一定韌性,三線城市受影響很大。
從70大中城市新建商品住宅價格指數看,進入2021年,上下半年價格變動呈現明顯的分化特征:上半年,一、二、三線城市住宅價格指數環比均保持正增長,且增幅持續增加;下半年住宅價格環比急轉急下,隨著購房者房價上漲預期的降低,各線城市價格自9月份開始回落,其中一線城市相對保持穩定,二、三線城市有繼續下探趨勢。從二手房出售掛牌價格看,8月后各線城市價格均呈現波動后下降態勢,但目前看降幅較小。


綜合來看,房地產政策延續嚴監管,融資環境更加嚴峻,房地產企業將更加依賴于自身造血能力,從而實現現金流的正常運轉。但2021年下半年隨著按揭貸款發放周期的延長,置換需求被限制,銷售市場預冷,進而房企資金緊張并通過降價方式促銷,且疊加房企違約事件影響,購房者降低了對未來樓市的預期,銷售市場情況進一步惡化;展望2022年,購房者對未來的預期無實質性改善,行業未來銷售情況仍將面臨較大的壓力,房價缺少支撐,下行壓力較大。長期看,隨著政府致力于調整經濟結構,貨幣超發降低;金融機構擴張過程中資產質量有所下降,仍有壓降對房地產項目投資力度的需求;此外,近年來我國人口增速大幅下降以及老齡化加速到來,也進一步壓低了購房者對于未來房地產行業的整體預期,預計對房地產行業長遠發展均形成了較大的挑戰。
1.違約事件頻發,市場情緒下行
房地產企業天然具有杠桿率高、現金流受開發及回款節奏影響大,行業受政策調控影響顯著等特點,尤其是近年來受房地產行業政策調控持續高壓、再融資環境收緊、銷售回款周期拉長、地產企業債券集中到期及部分房企前期擴張激進等因素綜合影響,房地產行業債券違約風險逐步暴露。
2021年以來,發生信用風險事件的部分房企主要呈現實際債務杠桿高,美元債和非標融資占比高;項目質地差,行業下行周期去化受影響更甚等特征,具體明細如下。

2.未來一年行業債務規模
從房企到期債務分布來看,境內債券將在2022年3-5月迎來集中兌付期,美元債將在2022年1月、3月、4月和6月迎來償債高峰期。目前境內外融資環境下,大部分房企尚不能實現借新還舊,境內外債券的償還仍將嚴重依賴于銷售回款,因此2021年12月份及2021年1季度各房企的銷售情況直接影響到期債券的兌付,需持續關注房企銷售回款情況與流動性風險情況。


3. 未來房企信用風險關注點
對于未來一段時間房企信用風險的分析,一方面要看公司的實際債務(包含表內外)情況,包括期限結構、債務結構以及整體杠桿水平;另一方面要關注公司資金周轉情況,其主要取決于項目本身質地,需判斷公司能否在行業整體銷售不及預期的大環境中逆市加快銷售回款速度;尤其是要關注2021年上半年激進拿地的房企,其可能面臨投資支出增加但銷售回款及使用不及預期的情形。
融資渠道方面,目前房企主要通過銀行借款、非標融資、境內外債券以及結構化產品等方式進行融資,部分企業還通過理財產品、過橋借貸等方式補充融資。在當前融資環境下,銀行借款安全性相對較高;國內外債券由于信用風險事件的發生,借新還舊可能性降低,風險系數提升;其余融資方式安全性均較低。因此,需要關注房企短期債務規模情況,也需關注房企未來一年到期的債務中,除銀行借款以外的融資規模占比情況。
項目質地方面,行業景氣度下行時期,質地較好的項目銷售仍有一定的韌性,主要體現在房企項目的城市分布以及區位分布較好、項目業態優、項目拿地溢價率低以及產品力好等方面。具備上述特質的房企經營韌性較強,平穩度過行業調整期的概率較高;反之,在行業下行周期中更易遭受銷售下滑,出現流動性風險的可能性高。
1.從政策端來看,中央保持“房住不炒”定力,各項融資調控政策推動房企調整杠桿
中央始終堅持“房住不炒”總基調并將其列入“十四五”規劃,2022年房地產行業政策預計將延續高壓。融資方面,銀行及信托等金融機構仍將壓降房地產貸款增速,隨著信用風險事件的發生和持續發酵,境內債及美元債市場融資難度顯著增加,預計2022年房地產開發企業融資環境仍不樂觀。
2.從供需兩端來看,房地產行業面臨下行壓力
供給方面,行業政策并無可預見性的放松,房企為保證現金流的正常運轉,在2021年下半年拿地意愿較弱,新開工面積呈下降趨勢。需求方面,短期看,按揭貸款發放雖有邊際修復但仍處于強監管狀態,房價下行將壓制購房者的購房預期,預計未來一段時間行業銷售情況仍將承壓,但項目質地較優的公司在行業下行周期銷售情況有望逆勢增長。
3. 從企業端來看,行業調整期內部分房企面臨生存壓力
長期看,行業競爭從增量轉向存量,在房企競爭持續深化的背景下,資源向國企和財務杠桿較低的頭部優質房企集中。未來一年,行業仍面臨較大的債務兌付壓力,尤其是無法借新還舊的國內信用債和美元債的兌付,將進一步消耗房企本就較為緊張的現金流;需持續關注實際債務杠桿高,項目質地較差,資金周轉慢的房企。整體看,未來一年地產行業形勢仍不樂觀。
注:文章為作者獨立觀點,不代表資產界立場。
題圖來自 Pexels,基于 CC0 協議
本文由“聯合資信”投稿資產界,并經資產界編輯發布。版權歸原作者所有,未經授權,請勿轉載,謝謝!
原標題: 【行業研究】2022年房地產行業信用展望

聯合資信 











