作者:債券民工在路上
來源:債券民工(ID:zhaiquanmg)
630跟蹤評級報告的關鍵期過去了,但是部分城投公司主體評級下調還在繼續。根據中證鵬元出具2021年7月7日出具的跟蹤評級報告,貴州六盤水攀登開發投資貿易有限公司(以下簡稱“攀登開投”)的主體評級由AA下調至AA-。

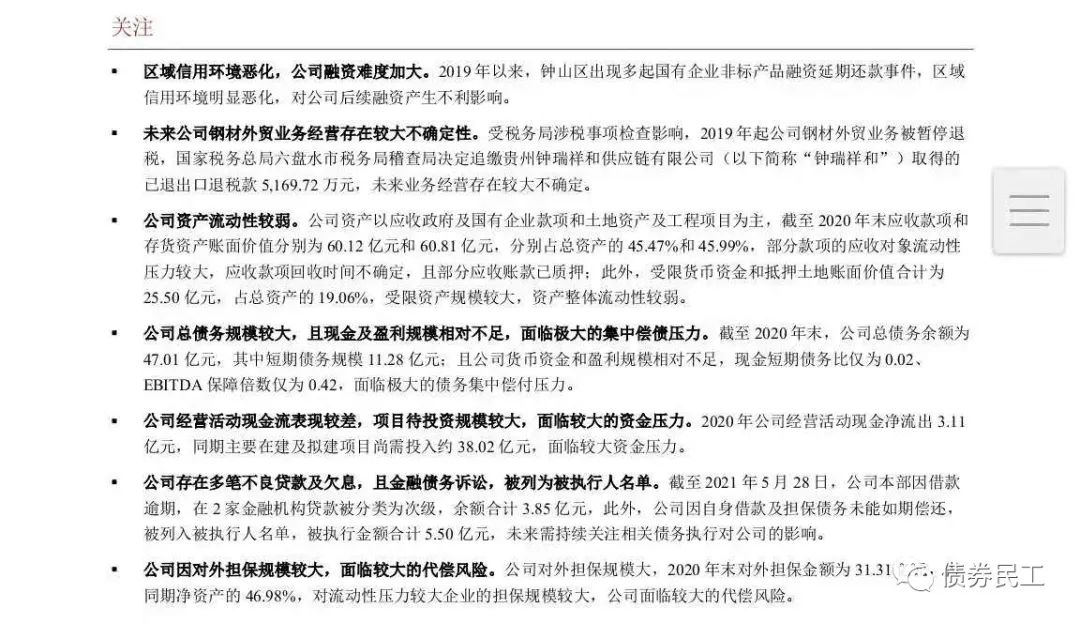
本次評級下調的原因可能是攀登開投的區域信用環境惡化、鋼材貿易業務存在較大不確定性、資產流動性弱、債務規模大、存在多筆不良貸款及欠息。其中最得值關注的一點是區域信用環境惡化,鐘山區出現多起國有企業非標產品融資還款事件。

攀登開投的這份跟蹤評級報告中,詳細披露了公司的過往債務履約情況,包括:不良類貸款余額3.85億元,關注類貸款余額8.84億元,欠息金額為322.76萬元(已于2021年5月28日結清)。攀登開投的不良類貸款主要是對遠東租賃和萬向信托的借款。

攀登開投的實際控制人是六盤水市鐘山區人民政府,主要是負責運營水月產業園區的基礎設施建設及投資,包括園區養老養生基地建設、道路施工建設、標準化廠房建設、景區建設等。攀登開投最新一期債券是2021年1月27日發行的“21攀投債”,由貴州省融資擔保有限責任公司提供擔保,主體評級為AA-,債項評級為AAA,評級機構為大公國際。此次評級下調之后,攀登開投現在兩家評級機構對公司信用評級認定均為AA-。

注:文章為作者獨立觀點,不代表資產界立場。
題圖來自 Pexels,基于 CC0 協議
本文由“債券民工”投稿資產界,并經資產界編輯發布。版權歸原作者所有,未經授權,請勿轉載,謝謝!
原標題: 630后再有城投公司降級!

債券民工 











