最及時的信用債違約訊息,最犀利的債務危機剖析
作者:李坤澤
來源:睿博恩重生筆記

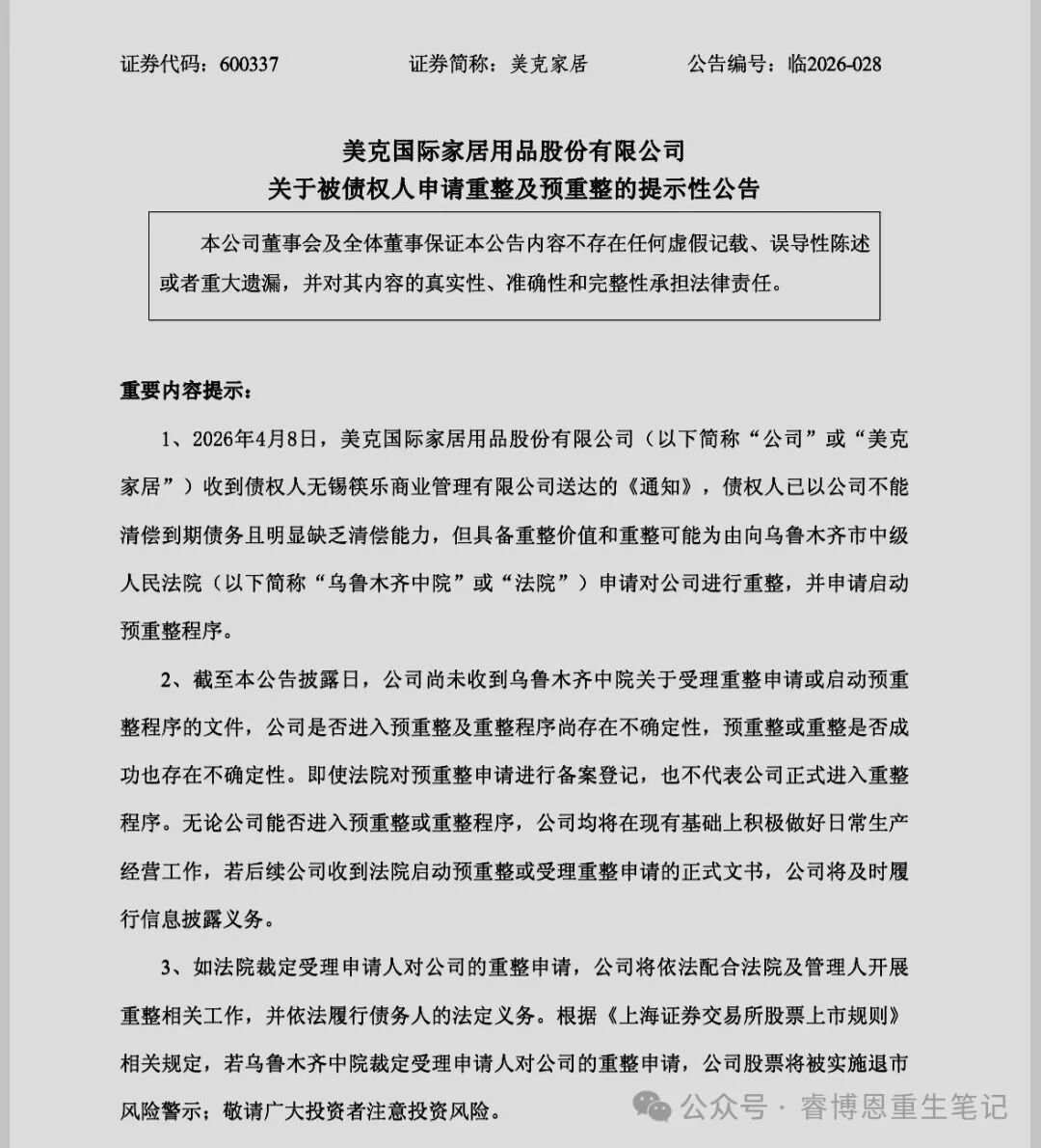
這不是美克家居第一次面臨債務倒逼的重整申請。但這一次,壓力已經顯著升級:截至2026年3月20日,公司及子公司累計逾期債務已達7.24億元,占最近一期經審計凈資產的26.38%。債務違約已從金融機構傳導至供應鏈端,上游供應商、物流服務商的商業承兌匯票也出現大范圍逾期。一家擁有二十余年歷史、以高端家具設計和制造著稱的A股上市公司,為何會走到這一步?它的“重整價值”究竟在哪里?美克家居能否像其他困境企業一樣,通過司法重整實現“重生”?
1 前世今生:從“美克·美家”到A股家具龍頭
1.1 起點:高端家具的品牌之路。美克家居的前身可以追溯到1995年成立的美克國際家私制造有限公司。公司早期以家具出口業務為主,憑借精湛的制造工藝和設計能力,逐步在國際市場站穩腳跟。2000年,美克股份(后更名為美克家居)在上海證券交易所上市,成為國內家具行業較早登陸資本市場的企業之一。上市后,公司開始從出口代工向自有品牌轉型,推出了“美克·美家”這一高端家具零售品牌,主打中高端消費市場。此后二十余年,美克家居通過持續的研發投入和品牌建設,建立了從產品設計、制造到零售的完整產業鏈。公司在國內主要城市開設了數百家“美克·美家”門店,并擁有Rehome、A.R.T.等多個子品牌,覆蓋不同消費層級的家具需求。
1.2 轉折:房地產下行與家居消費萎縮。美克家居的困境,與國內房地產市場的深度調整密不可分。家具行業屬于房地產后周期行業,新房交付量和二手房交易活躍度直接影響家具消費需求。2022年以來,國內房地產市場持續下行,新房銷售面積大幅下滑,家具消費需求同步萎縮。與此同時,原材料價格上漲、人工成本上升、終端售價提價困難,使美克家居的毛利率持續承壓。2023年、2024年,公司連續兩年出現較大幅度虧損,資產負債率攀升,流動性開始緊張。
1.3 海外擴張的“雙刃劍”。為對沖國內市場的下行風險,美克家居近年來加快了海外產能布局。公司在越南建立了制造基地,全面承接原天津工廠的外銷訂單;同時在江西贛州布局了數創基地,作為內銷定制家具的核心載體。從公開信息看,這兩大基地目前仍在正常運轉:贛州數創基地2025年訂單準時交付率、品質合格率均達98%以上;越南制造基地產能利用率達82%,保障了超過56%的海外業務交付穩定性。但海外擴張也帶來了新的壓力:越南基地的建設和運營需要大量資金投入,而國內主業的現金流卻在持續萎縮。這種“國內失血、海外輸血”的模式,最終導致公司資金鏈全面繃緊。
2 債務危機:從金融端到供應鏈端的傳導
2.1 逾期債務:7.24億,占凈資產26.38%。截至2026年3月20日,美克家居及子公司累計逾期債務已達7.24億元,占公司最近一期經審計歸屬上市公司股東凈資產的26.38%。這一數字本身不算特別巨大,但債務結構令人擔憂:· 金融機構融資逾期:5.90億元,涉及中國進出口銀行、興業銀行等多家金融機構。這說明公司的銀行信用已經基本耗盡,常規融資渠道已無法維持。· 到期未兌付商業承兌匯票:1.35億元,涉及上游供應商、物流服務商等眾多經營性債權人。債務違約從金融端傳導至供應鏈端,是美克家居債務危機升級的最危險信號。當供應商的貨款無法按時收回,會引發供應商斷供、原材料短缺、生產停滯等一系列連鎖反應,最終危及企業的持續經營能力。
2.2 控股股東同步被申請重整。更值得關注的是,美克集團也在同一天被債權人申請重整。控股股東與上市公司同時陷入債務危機,在A股重整案例中并不罕見。但這種“母子雙困”的局面,會給上市公司的重整帶來更多復雜性:· 資產混同風險:控股股東與上市公司之間是否存在資金占用、違規擔保等歷史遺留問題?如果存在,將直接影響上市公司重整方案的制定。· 控制權歸屬:控股股東進入重整程序后,其所持上市公司股份可能被納入重整資產范圍,進而導致上市公司控制權變更。· 協調難度:兩個重整程序需要同步推進,管理人和法院需要高度協調,否則可能相互掣肘。
2.3 公司回應:尚未收到法院受理文件。美克家居在公告中表示,公司及控股股東均尚未收到法院關于受理重整或啟動預重整的正式文件,能否進入相關程序尚存在不確定性。這是標準的“風險提示”表述。但從債權人主動申請的動作和公司債務逾期的事實來看,法院受理重整申請的可能性較大。對于一家債務逾期已占凈資產26%的企業而言,司法重整幾乎是唯一可行的出路。
3 重整價值分析:美克家居還“值錢”嗎?
債權人申請重整時強調公司“具備重整價值”。那么,美克家居的“剩余價值”究竟在哪里?
3.1 品牌價值:二十余年積累的“美克·美家”。美克家居最值錢的資產,不是廠房和設備,而是品牌。“美克·美家”是國內高端家具零售領域為數不多的知名品牌之一,經過二十余年的市場培育,在消費者心中建立了“高品質、設計感”的品牌認知。這種品牌價值是長期投入的結果,很難在短時間內被復制。對于產業投資人而言,收購美克家居,相當于直接獲得了一個成熟的高端家具品牌和數百家門店渠道。這比從零開始創建一個新品牌要高效得多。
3.2 產能基礎:國內+越南雙基地。美克家居的制造能力同樣具有價值:· 贛州數創基地:作為內銷定制家具的核心載體,該基地已實現較高的自動化和數字化水平。2025年訂單準時交付率、品質合格率均達98%以上,說明其制造能力已經相當成熟。· 越南制造基地:該基地全面承接原天津工廠的外銷訂單,2025年產能利用率達82%,保障了超過56%的海外業務交付穩定性。越南基地的存在,使美克家居在國際貿易摩擦中具備了供應鏈的靈活性和成本優勢。這兩個基地仍在正常運轉,說明公司的核心生產能力并未因債務危機而癱瘓。這是重整價值的重要支撐。
3.3 客戶資源與渠道網絡。美克家居在國內擁有數百家“美克·美家”門店,覆蓋主要一二線城市。這些門店不僅是銷售渠道,也是品牌展示和服務觸達的重要節點。同時,公司在外銷領域積累了穩定的海外客戶資源。56%的海外業務占比,說明其產品在國際市場仍有一定競爭力。對于想要切入家具出口領域的產業資本而言,這些客戶資源具有直接的商業價值。
3.4 睿博恩判斷:屬于“失血休克”,而非“器官衰竭”。用睿博恩的判斷框架來看,美克家居的狀態屬于失血休克:
· 核心品牌、產能、渠道仍在,并未喪失市場競爭力
· 債務問題源于流動性枯竭,而非核心資產的永久性貶值
· 贛州和越南兩大基地仍在正常運轉,說明“造血器官”沒有壞死
· 海外業務占比高,具備一定的抗周期能力
這意味著,如果能夠通過重整引入產業投資人、注入流動資金、清理歷史債務,美克家居完全有可能恢復元氣。
4 睿博恩三重門分析:三道門的現狀
第一重門:資本結構之困——嚴重惡化。7.24億元逾期債務占凈資產26.38%,銀行信用基本耗盡,供應鏈信用也在瓦解。流動比率、速動比率等指標大概率已處于危險區間。公司已不具備常規融資能力,只能依靠司法重整來重構資本結構。
第二重門:產融能力之困——部分失守,根基未毀。國內主業受房地產下行影響持續虧損,但海外業務仍在運轉,越南基地產能利用率82%。贛州數創基地的制造能力和品控水平處于行業較好水平。產融能力的“造血”功能沒有完全喪失,但需要資金注入才能恢復。
第三重門:治理信任之困——嚴重受損,但未完全崩潰。控股股東同步被申請重整,說明集團層面的治理問題已經暴露。但截至目前,公開信息中未發現美克家居存在大規模資金占用、違規擔保等惡性治理問題。這為重整留下了一定的信任基礎。
總體判斷:美克家居處于“第一道門失守、第二道門承壓、第三道門尚可”的狀態。與華誼兄弟“三道門全崩”不同,美克家居的核心資產(品牌、產能、渠道)仍然具有重整價值,這是其能夠吸引產業投資人的基礎。
5 出路展望:重整的可能路徑
5.1 預重整:爭取時間窗口美克家居的當務之急,是盡快獲得法院對預重整申請的受理。預重整的核心價值在于:在正式重整程序啟動前,企業可以在法院監督和臨時管理人指導下,完成債權申報、資產核查、投資人招募、方案協商等核心工作。一旦預重整階段完成了這些“重活”,正式重整就可以走“快車道”。
對于美克家居而言,預重整尤其重要——因為公司目前仍處于正常經營狀態,贛州和越南基地仍在運轉。如果能夠在預重整階段維持生產、穩定客戶和供應商信心,核心資產的價值就能得到最大程度的保全。
5.2 產業投資人:誰會來接盤?美克家居的重整能否成功,關鍵取決于能否找到合適的產業投資人。從產業邏輯看,潛在的產業投資人可能來自以下幾個方向:
· 家具行業頭部企業:國內或國際家具巨頭可能通過重整獲得美克家居的品牌、渠道和海外產能,實現市場份額的快速擴張。
· 家居建材產業資本:與家具行業相關的家居建材企業,可能看中美克家居的品牌價值和渠道網絡,通過重整實現產業鏈的縱向整合。
· 消費品投資機構:專注于消費品牌投資的PE機構,可能聯合產業運營方共同參與重整,通過品牌煥新和渠道優化實現價值提升。
無論哪種類型的投資人入局,都需要具備家具行業的運營能力和產業資源。單純的財務投資很難解決美克家居的根本問題。
5.3 業務重組:收縮聚焦,保住核心。重整之后,美克家居大概率需要進行業務結構的調整。可能的調整方向包括:
· 收縮國內門店網絡:關閉低效門店,保留核心城市的標桿店,降低運營成本。
· 聚焦定制家具賽道:贛州數創基地的定制家具業務具有較高附加值,可能是未來國內業務的重點方向。
· 強化海外業務:越南基地的產能優勢明顯,海外業務可以成為公司穩定的收入和利潤來源。
關鍵在于:重整不是“一救了之”,而是要為業務重組贏得時間和空間。如果重整后仍然沿用原有的業務模式,債務問題遲早會卷土重來。
6 給困境企業家的幾點啟示
美克家居的案例,對正在困境中掙扎的企業家,有幾點樸素的啟示:
啟示一:債務違約會從金融端向供應鏈端傳導,一旦傳導到供應商,企業將陷入更深的困境。美克家居的逾期債務中,有1.35億元是未兌付的商業承兌匯票,涉及上游供應商和物流服務商。當供應商的貨款無法收回,他們會選擇斷供,進而導致生產停滯。因此,企業在資金緊張時,應優先保障對供應商的支付,維持供應鏈的穩定。
啟示二:品牌價值是困境企業最重要的“隱形資產”。美克家居最值錢的不是廠房設備,而是“美克·美家”這個品牌。品牌是長期投入的結果,也是產業投資人最看重的收購標的。對于困境企業而言,無論債務多么沉重,只要品牌還在、渠道還在、核心團隊還在,就具備重整的價值基礎。
啟示三:海外產能是對沖國內周期風險的有效手段。美克家居的越南基地,使其在國內外市場下行時仍然保持了56%的海外業務占比。這種全球化布局,是企業在單一市場遇到困難時的重要緩沖。對于有條件的企業,提前布局海外產能,是值得考慮的戰略方向。
啟示四:控股股東與上市公司同步重整,會增加復雜性,但也可能帶來協同效應。美克集團與美克家居同時被申請重整,這種“母子雙困”的局面雖然復雜,但如果處理得當,可以在統一的框架下解決集團層面的債務問題和上市公司的控制權問題。關鍵在于重整方案的設計需要高度協調。
7 結語:等待法院的裁定
美克家居的債權人已向法院申請重整,控股股東也同時被申請重整。這是這家老牌家具企業面臨的又一次生死考驗。與許多陷入困境的上市公司不同,美克家居的核心資產——品牌、產能、渠道——仍然具有市場價值。贛州數創基地和越南制造基地仍在正常運轉,訂單交付率和品質合格率保持在較高水平。這些“隱形資產”,是美克家居能夠吸引產業投資人的底氣所在。
但時間不等人。7.24億元的逾期債務,正在侵蝕公司的供應鏈信用和品牌聲譽。如果不能在短期內獲得司法保護、引入重整投資人,公司的經營狀況可能進一步惡化。接下來,市場需要關注的核心節點是:法院是否裁定受理預重整申請?重整投資人何時浮出水面?重整方案能否在退市倒計時內完成?睿博恩會持續跟蹤美克家居的重整進展。屆時,我們再看——是“品牌重生”,還是“帝國落幕”。
【睿博恩觀點提煉】
· 核心判斷:美克家居處于“失血休克”狀態,核心品牌、產能、渠道仍在,具備重整價值。關鍵在于能否在預重整階段找到合適的產業投資人。
· 核心風險:7.24億元逾期債務占凈資產26.38%,債務違約已從金融端傳導至供應鏈端;控股股東同步被申請重整,增加了程序復雜性。
· 重整價值:品牌(“美克·美家”)、產能(贛州+越南雙基地)、渠道(數百家門店)、海外客戶資源。
· 給企業家的啟示:債務危機中要優先保障供應鏈穩定;品牌是困境企業最重要的“隱形資產”;海外產能是對沖國內周期風險的有效手段。
(本文數據截至2026年4月,均來自法院公告、上市公司公告及公開信息,僅做行業案例復盤與實務觀點分享,不構成任何投資建議。配圖無不良引導,請仔細甄別,歡迎關注評論或私信與我交流。)
注:文章為作者獨立觀點,不代表資產界立場。
題圖來自 Pexels,基于 CC0 協議
本文由“睿博恩重生筆記”投稿資產界,并經資產界編輯發布。版權歸原作者所有,未經授權,請勿轉載,謝謝!

睿博恩重生筆記 











