觀點(www.guandian.cn)向來以提供迅速、準確的房地產資訊與深度內容給房地產行業、金融資本以及專業市場而享譽業內。公眾號ID:guandianweixin
作者:毛小柒
來源:濤動宏觀(ID:jinrongjianghu123123)
一、存款利率報價方式正式調整
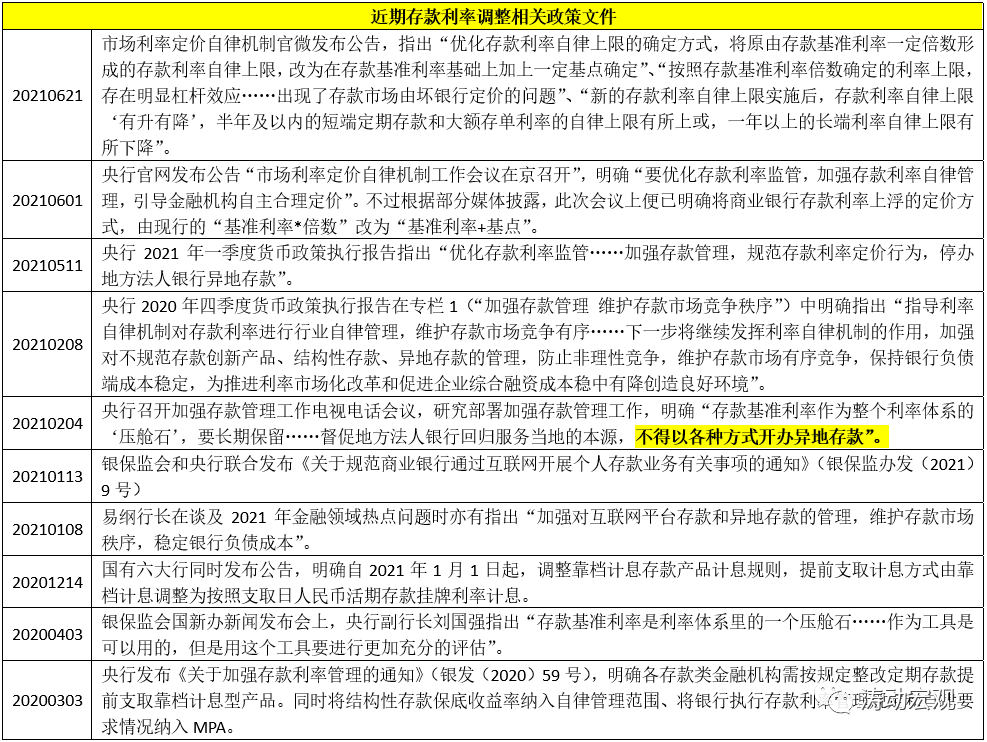
利率市場化之前對存貸款利率采取的是“控存款利率上限+控貸款利率下限”的約束方式,2019年8月的LPR新報價機制則將貸款利率由之前的貸款基準利率調整為的MLF利率基礎上加(減)點的形式,即LPR(貸款基礎利率)= MLF利率(中期借貸便利)+加點幅度(可為負)。經過近兩年的LPR新報價機制實踐以及存款端一系列整頓(如智能存款、異地存款、結構性存款等)后,市場利率定價自律機制明確自2021年6月21日起,存款利率也由存款基準利率調整為加減點的形式。
至此,存貸款利率的報價方式均調整為加點這一國際通行的路徑,即,

只不過,當時LPR新報價機制的推出是由央行一手推動(包括發公告等)且較為高調,而存款利率報價方式的調整則借助市場利率定價自律機制,并在某種程度上采取輿論引導的方式向前推進。

二、存款利率報價方式調整的簡要評述
(一)存款利率調整的節奏明顯滯后于貸款端
出于避免市場過度競爭的考慮,管住貸款利率下限和存款利率上限是利率管制時期的常用手段,而利率市場化本身是也放開貸款利率下限和存款利率下限的過程。由于存款才是商業銀行立命之本,因此在具體推進過程中,存款利率市場化難度要遠大于貸款。
基于此在利率市場化的實踐中,期間的政策推動力便是以逐步放開波動幅度和持續尋找存款替代產品(如同業存單、大額存單等)來逐步推進。
目前央行正通過LPR新報價機制來引導貸款利率下限逐步下移來打破貸款利率下限。但是在這一過程中一直以來存貸款利率同步調整的節奏也自LPR新報價機制形成起被打破(意味著商業銀行穩定的存貸利差也被打破),即僅調整貸款利率而保持存款利率不變,這明顯是一條腿走路的利率市場化改革,畢竟存款利率自2015年以來從未調整過。此次存款利率報價方式調整意味著在LPR新報價機制推出后,存款利率的調整已經且必然成為利率市場化的政策聚焦點。
實際上央行的這一舉措已經因疫情而往后推了一年左右,早在2020年初,央行應就已經有意調整存款利率。
如果往回看,過去存貸款利率四次比較大的調整期均是被動下的調整結果,即均在特殊環境下調整,如1997年的亞洲金融危機、2008年的次貸危機、2012年歐債危機以及2015年的中國股災,此次在新冠疫情和原油供給的合力沖擊下,全球經濟很可能正由金融危機向經濟危機過渡。

(二)存款利率報價方式調整并非獨立政策
1、相較于貸款利率報價方式調整來說,存款利率報價方式的調整更為復雜,因為貸款利率主要涉及到銀行的議價能力,市場化程度相對較高,畢竟融資方的間接融資渠道也越來越順暢,而存款的替代產品目前仍未形成事實上的影響力。
2、存款利率報價方式調整是貸款利率報價方式調整的延續,是利率市場化過程的有效構成部分,存貸款利率報價方式均調整為加點形式有助于金融管理部門更好評估政策調整對金融機構以及實體經濟的傳導效果。
3、之前對結構性存款、智能存款、異地存款以及對貨基與類貨基(現金管理類產品)的整頓,是存款利率報價方式調整的前奏,與存款利率報價方式調整在政策內涵與導向上是一致的。這些高成本存款或類存款被禁或被限一定程度上緩解了存款利率市場化的壓力。
需要說明的是,雖然LPR已經連續15個月未調整,但并不意味著監管部門對此無動于衷,例如近期央行便有窗口指導部分銀行,即要求其2021年度新發放銀行貸款加權平均利率不得超過“2020年度第四季度平均水平+12BP”(2020年四季度平均水平為5.03%、意味著部分銀行不得超過5.15%)。
(三)存款利率報價方式調整政策較為細化,意味著后續還有很多動作
和LPR新報價機制不同的是,此次存款利率報價方式調整并未取消存款基準利率,而是在存款基準利率基礎上的調整,且針對國有大行和其它行采取了不同的調整幅度,這大概說明三個問題:
1、地方人行在存款利率市場化的過程中將起到更大的作用,其影響力也會更強,地方商業銀行及全國性銀行的地方分支機構將面臨來自地方人行的貼身式監管,各品種、各期限利率加點幅度的微小變化可能均會引起地方人行的注意,并受到地方人行的窗口指導。
2、起初較為謹慎,因此各銀行的調整幅度較為細化,且差異明顯,這意味著目前的存款利率報價方式只是過渡之舉,并非是短期行為,預計后續在市場穩定下來后便會有一系列舉措,可以預期的是這些舉措應致力于逐步消除定價方面的差異,也即對存款拓展能力較弱的中小銀行應是不利的,需要做好準備。

3、目前來看,此次存款利率報價方式調整將對象分為大行和其它銀行兩檔,同時導致長期限存款利率上限有明顯下降、短期限存款占比可能會上升,且一刀切地統一了其它銀行(含股份行和地方性銀行)的存款利率上限,這意味著從政策層面看,未來銀行在存款端的定價上限將只有大行和其它銀行兩檔,即地方性銀行相較于股份行已沒有優勢,且劣勢會越來越明顯。

(四)關注可能造成的兩大搬家現象
1、分化背景下銀行業內部的存款搬家
存款利率報價方式調整的初衷在于解決存款市場無序競爭的問題,即避免存款利率在中小銀行的誘導下無序上升,推動整個行業的存款利率上升,并傳導至實體經濟,不利于政策對實體經濟的引導。顯然,對于存款利率本身就比較低的銀行來說,這一政策調整無疑是利好的,那些存款利率較高的銀行則在存款拓展上面臨不小壓力,存款在銀行之間搬家的現象需要引起關注。
因為該政策統一了大行以外其它銀行(含股份行、地方性銀行)的存款利率上限,但這些銀行的存款拓展能力和存款成本相差較大,意味著這些銀行中,存款成本較高的中小銀行將面臨失去存款的壓力,而具備存款成本優勢的銀行將能夠享受到政策紅利,會成為存款搬家的流入方。
同時對于存款成本優勢較為明顯的銀行的來說,該政策還有助于緩解LPR新報價機制以及相關政策所帶來的息差收窄困境。因此整體來說,該政策預計將會進一步加大銀行業之間的分化。
2、金融脫媒背景下的存款搬家
金融脫媒背景下的存款搬家一直未成為主流,一方面是因為存款基數較大以及儲蓄效應仍然較為明顯,另一方面則是因為直接融資體系尚未能夠形成較為可觀的投資品種、為存款轉移提供空間。
但是在銀行業內部存款搬家的基礎上,長期來看直接融資體系預計在財富管理業務的背景下能夠提供越來越多的可投資品種,且這一步伐有可能會加快,從而導致一部分對市場較為敏感的存款客戶將越來越傾向于將資金轉移至直接融資體系。在存款利率報價調整的基礎上,預計存款這一品種在大類資產配置中的吸引力將有所下降,可能會導致金融脫媒下的存款搬家現象變得越來越舉足輕重。
(五)重視直銷銀行與財富管理業務
存款利率報價方式調整后,線下渠道類存款可能會面臨不小壓力,對于主要通過價格而非服務、主要通過定期而非活期吸收存款的銀行來說,則亟需在直銷銀行以及財富管理業務方面發力。直銷銀行本身是開放性銀行的概念,有助于開拓存款與客戶來源渠道,而財富管理業務則有助于銀行通過豐富大類資產配置品種來增強客戶粘性、彌補傳統銀行服務的不足。因此新賽道中,尤其需要關注直銷銀行的重要性,以及從中長期角度重視財富管理業務的價值,也即需要重視AUM派生存款的價值。
上面已經指出,此次政策調整對中小銀行非常不利。同時還需要注意的是,存款在銀行業之間的搬家可能會造成存款拓展無力的銀行在流動性指標上面臨一定壓力,并導致中小銀行在資產投放上不得不考慮期限匹配的問題,導致資產投放方面趨向于短期和高流動性,這在一定程度上不僅會加劇部分中小銀行的風險暴露、還會影響到中小銀行的利差空間。而對于貸款派生存款能力較弱以及對定期存款較為依賴的銀行來說,這種問題可能更值得關注。
注:文章為作者獨立觀點,不代表資產界立場。
題圖來自 Pexels,基于 CC0 協議
本文由“任博宏觀倫道”投稿資產界,并經資產界編輯發布。版權歸原作者所有,未經授權,請勿轉載,謝謝!
原標題: 存款利率報價方式調整全解

任博宏觀倫道 











