鐺煮山川,粟藏世界,有明月清風知此音。呵呵笑,笑釀成白酒,散盡黃金。
作者:CRIC研究中心
來源:克而瑞地產研究
從展期到深度重組,房企債務重組模式已發生根本性轉變
◎文/房玲
11月5日,融創中國發布公告,96億美元的境外債重組方案獲香港高等法院正式批準,重組計劃條件均已達成,即將生效。緊接著11月6日碧桂園發布公告,5日召開的兩類計劃會議均獲法定大多數債權人支持,根據表決結果,第一類計劃會議共有41名債權人參與,所涉債權總額為41.01億美元,以83.71%的投票債權額支持通過重組計劃。第二類計劃會議與會債權人2382名,涉及債權112.28億美元,獲得了投票計劃申索總值約96.03%的支持。碧桂園將于2025年12月4日上午十時(香港時間)進行聽證訊,以尋求法院批準計劃。
01 2025年債務重組加速 頭部房企方案落地增強行業信心
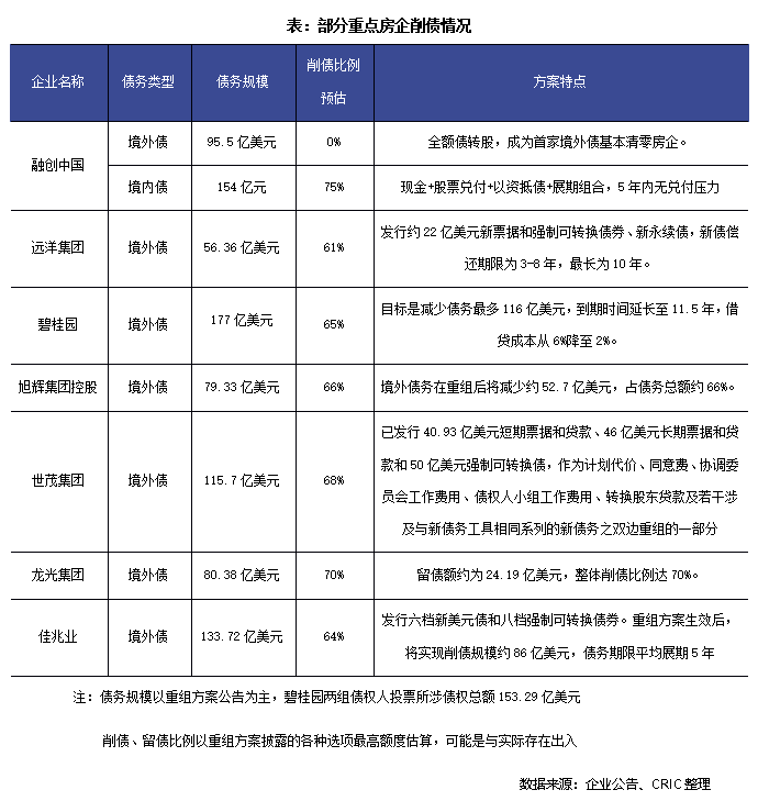
早在2025年1月,融創中國十筆境內債債務重組方案獲批準,成為首家完成境內債二次重組的房企,涉及債務規模約154億元。此次境外債重組方案獲批,就意味著融創中國是第一家完成境內、境外債務全部重組的龍頭房企。值得注意的是,融創中國第二次境外重組方案的一大亮點是“全額債權轉股權”,將境外公開債券、私募貸款等全部債務類型納入重組范圍,并通過全額債轉股實現約96億美元境外債務基本“清零”,打造共生共贏局面。
碧桂園作為曾經的行業一哥,本次債權人會議獲得高票支持,意味著其境外債務重組基本鎖定成功。此外,有市場消息稱,碧桂園9只境內債券重組也已接近成功,其中8只債券的持有人會議已通過重組方案,涉及金額合計為134.17億元人民幣,16騰越2債券尚未通過重組方案,9只債券余額為138.58億元人民幣。
碧桂園和融創中國作為曾經位列克而瑞《2021年中國房地產企業銷售TOP200排行榜》全口徑金額榜TOP3的兩家企業,銷售規模最高均超過5000億元,其債務重組方案成功落地,不僅對企業自身發展至關重要,對于行業風險加速出清也極具意義。
2025年以來房企債務重組和破產重整明顯加速,破產重整方面,20205年4月和5月,協信、金科的破產重整方案先后被法院裁定批準,進入執行階段,為房企破產重整提供了行業模版。在債務重組方面,據不完全統計,共有42家房企披露了重組相關計劃或者方案,已有17家完成了全部或部分的債務重組。17家企業中,有9家是2025年重組方案獲批。

02 從展期到深度重組 房企債務重組模式已發生根本性轉變
在房企違約前期一般以協商展期為主,但是在房地產市場消費信心不足、房企的銷售回款和融資持續走低的情況下,房企債務重組模式開始發生根本性轉變,從“以時間換空間”的展期策略,轉向以實質性削減債務規模為核心的深度重組,系統性解決債務問題。根據各家房企公布的重組方案初步估算,多數房企削債比例在70%左右。
隨著頭部企業的債務重組方案不斷落地,示范作用顯著,其他房企的債務重組方案落地、獲批的進程也明顯加速。比如,龍光集團境內債重組方案于2025年7月9日公告通過,從公布議案(2025年6月20日)至完成僅耗時20天,覆蓋219.6億元債務。

整體來看,作為曾經的行業龍頭,碧桂園和融創中國在債務重組方面取得的階段性成功,具有顯著的行業示范效應。為其他深陷債務困境的房企提供了可復制的路徑參考,顯著增強了市場對債務重組可行性的信心,從而推動更多房企主動尋求債務重組方案,加速行業整體風險化解進程。若債務重組能夠成功實施,可以幫助企業擺脫目前的財務困境。但除去重組影響,市場影響也將是企業能否盡快進入正常經營軌道的一個不確定因素。當前房地產市場仍處于深度調整期,房企在推進債務重組的同時,還需密切關注市場動態,靈活調整經營策略,以應對潛在的市場風險。
注:文章為作者獨立觀點,不代表資產界立場。
題圖來自 Pexels,基于 CC0 協議
本文由“克而瑞地產研究”投稿資產界,并經資產界編輯發布。版權歸原作者所有,未經授權,請勿轉載,謝謝!

克而瑞地產研究 











