作者: 裕道人
來源:資管裕道人(ID:lwwjy1991)
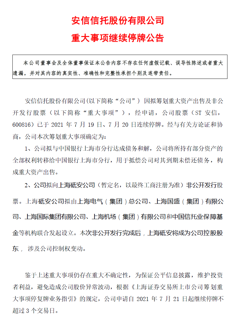
停牌兩個交易日之后,安信信托于今天下午再次發布了重大事項繼續停牌公告。
這一次,安信信托的重組方案終于公之于眾。
上一篇關于安信信托的文章中,筆者在分析的基礎上帶上了很多情感的呼吁。而在這篇文章當中,鑒于重組公告的公布,有必要仔細分析一下信號和未來的走向。重組的關鍵時期,各位投資人一定再接再厲!
一.被解開的兩個懸念
在討論今天這份公告之前,有必要再回憶一下7月16日也就是上周五安的重大事項停牌公告。那份公告中的關鍵詞為擬籌劃重大資產出售及非公開發行股票,并且用加粗的字體標明上述重大事項可能涉及公司控制權的變動;申請自2021年7月19日起繼續停牌不超過兩個交易日。而今天下午的這份公告,已經將上述事情交代的明明白白:1.擬出售重大資產是將部分資產的全部權利轉移給中國銀行上海市分行,用于抵償到期未償還的債務,構成了重大資產出售;2.另一個非公開發行股票以及涉及公司控制權變動,指的是安信向新設立的上海砥安公司(下稱“砥安公司”)非公開方式發行股票,而這家公司由電氣,國盛,國際,機場四大國資集團以及中國信托業保障基金等機構聯合發起設立。
二.兩個看點
安信與中國銀行上海市分行達成債務和解,將所持資產轉移以抵償債務,構成了重大資產出售、但是當我們翻開安信的資產負債表,發現并沒有多少可以值得出賣的資產。在最新的一季度報告中,安信信托幾乎已經是到了“資不抵債”的邊緣。所以究竟會出售哪一部分資產也值得關注:從2020年報來看,安信信托的流動性資產中的大頭為交易性金融資產(股票、券商資管、信托計劃和股權投資)、其他應收款、債權投資(信托計劃)、長期股權中(大童保險,其他部分已經訴訟凍結和流動性支持質押擔保)。中國銀行與安信信托之間債務幾何?年報已經告訴我們了:
截至 2020 年 12 月 31 日,本公司向中國信托業保障基金有限責任公司和中國銀行股份有限公司上海市分行獲取的流動性支持逾期金額分別為 56.50 億元和 9.78 億元。
本公司于 2019 年 9 月 28 日與中國銀行股份有限公司上海市分行簽訂非銀行金融機構人民幣借款合同,授信金額 12 億元整,實際借款總金額為 9.78 億元,由國之杰和高天國提供最高額連帶責任擔保。
五月的分析中筆者指出,如果再不加快有關行動,那么安信信托會被高額的利息支出給吞噬掉。從數據來看,安信信托與中國銀行之間的債務高達19.56億元。這一部分有個說法,才便于推進接下來的事宜。沒想到、沒想到、沒想到!此次的重組方規格相當高,超預期。上次分析認為一方面是重組方進入,一方面是國之杰出局。現在回頭來看,國之杰還沒有一個確切的消息,重組方通過設立砥安公司,來完成對安信信托的控股。如果涉及到國之杰,不僅流程更加繁瑣,會耽誤寶貴的時間窗口。目前在工商系統還查不到上海砥安公司,或者是否叫這個名字都不一定的。最終要以工商注冊所批準的為準,不過名字與否不重要。回過頭來我們看這些個重組方,一個個都是大型國企集團。上海電氣集團總公司,上海國盛集團有限公司,上海機場集團;這三個前面分析過了,這里不再展開。當初說好的上海農商行換成了上海國際集團有限公司,另外增加了中國信托業保障基金。重組方由上海農商行變為上海國際集團,這是一個非常關鍵和非常重要的一個信號。上海國際集團是何許機構?按官方說法,在上海改革發展、“五個中心”建設、三大任務推進中發揮了重要作用。不僅如此,上海國際是浦發銀行、國泰君安和上海農商的第一大股東,是中國太保的主要股東。寫到這里,應該就很清晰了。上海國際集團代替農商行作為重組方,實力更為強大,站位更加高遠,布局更為精明。而且收購安信信托,也是自身推進金融控股集團建設的一部分。而另一方中國信托業保障基金的加入,同樣是非常強大的外援。一方面可以說明上海有關部門對此次事件的重視程度以及推進解決安信重組的決心,中國信托業保障基金的參與確實有跡可循,上海國際集團參與是真的沒有想到,更強大集團參與對于重組成功的保障不言而喻;但是從另一個方面來說,是不是意味著安信的事情比外界更為嚴重?當然廣告再好,還是要看療效!
有這樣的保障,那么安信信托的生死時速基本也就有了答案。安信信托雖然負債高企,但是如果五大機構的聯合入駐,那這塊牌照是可以保留了,公司也不會走向破產的命運!
三.那些懸而未決的問題
此次公告中,唯獨沒有看到前控股股東國之杰的股權處理。其實這也能夠理解,一方面在于國之杰目前的股權處于一個輪候凍結的狀態,總不能等解凍再去,那投資者真的要;另一方面,這也是當下的權宜之計。且不論老高何時離開,但是這一部分未來還是要有一個說法。從安信最新涉及的訴訟中可以看到,安信正在與原股東做切割。屆時或許將會對這一部分股權有個說法,當然處理方案有很多。如果上海砥安公司作為公司控股股東的話,那么按照現在是安信信托的總股本和國之杰的股權占比來看的話,至少要達到一個比例,否則就無法成為大股東。公開資料來看,目前安信信托的大股東除了國之杰以外,剩下的幾個非國有法人持股不超過3%,加上幾個自然人,占比百分之十左右。定增的疑點在哪里?價格,增資的比例和股份數量確定之后,接下里就是最重要的價格了。畢竟兩者的乘積,就是此次重組方接盤的總對價。這事關安信信托的凈資本和投資者的兌付問題,意義確實重大。最近安信信托的股價在2-2.5元的區間震動,所以定增的價格大概也會落在此。高了涉嫌國有資產的流失,低了也無法保證今后的順利運行。所以寫到這里,也就大概有個說法。安信信托破產是不可能的了,國資的救場也避免了半年報的尷尬,但是最最重要的價格還沒有敲定。而且最為關注的風險化解和新管理層還沒有公布,所以重組敲定不代表成功。而且復牌之后市場的走勢,目前也不清楚。面對接下來可能出現的問題,一定要做好充足的思想準備。
意義重大
回到前面的結論,為什么筆者對于信保基金的加入不感到驚訝?一方面是信保基金本來就參與了安信信托前期的工作,另一方面是五月份銀保監出臺的信托業風險化解的文件。特備強調了信保基金在參與行業風險化解的作用,所以此次信保基金的加入,顯得一點都不違和。畢竟信保基金對信托公司的了解,要勝過一般的機構,這也是其優勢所在。而且以安信信托公告為標志,意味著信保基金正式參與到信托公司的風險化解中來。這是第一次但絕不會是最后一次,之后的四川信托、華信信托、新時代等或許都會見到信保基金的影子。所以從這個意義上來看,安信信托重組和風險化解的意義就更重要了。脈絡是清晰的,邏輯上也是自洽的;筆者反復搶到并堅信安信信托是最快得到解決,事到如今沒有出現判斷失誤。另外幾家,目前還在苦苦掙扎中。
寫在最后
各位安信信托投資人,當時間從2019走向2020再到2021年7月20號;備受關注的重組終于有了堅實的一步。這是安信信托事件的一小步,確實信托業風險化解的一大步;事到如今,討論一年多的重組方和方案,大致的輪廓已經浮出了水面;雖然等待時間久了一點,但是至少現在是讓人實打實地看到了希望。這確實很不容易,很難得。
去年同期,猶記得吹風會上有關負責人的表態,之后認為是曙光初現,沒想到這曙光一等就是一年。
事到如今,黎明前最后的黑暗已經過去;漫長的路依舊要走,但是已經能夠看到微弱但又堅定的光芒。
注:文章為作者獨立觀點,不代表資產界立場。
題圖來自 Pexels,基于 CC0 協議
本文由“資管裕道人”投稿資產界,并經資產界編輯發布。版權歸原作者所有,未經授權,請勿轉載,謝謝!
原標題:
重磅!安信信托重組方案終于敲定:如何看待和解讀?