作者:rating狗
摘要
珠江金融租賃有限公司YY評級7,2014年成立,20年末總資產規模約167.49億元,體量較小。其母公司廣州農商行19年在港股上市(1551.HK),21年末增資后,廣州地鐵以6.31%的持股取代廣州金控成為第一大股東。
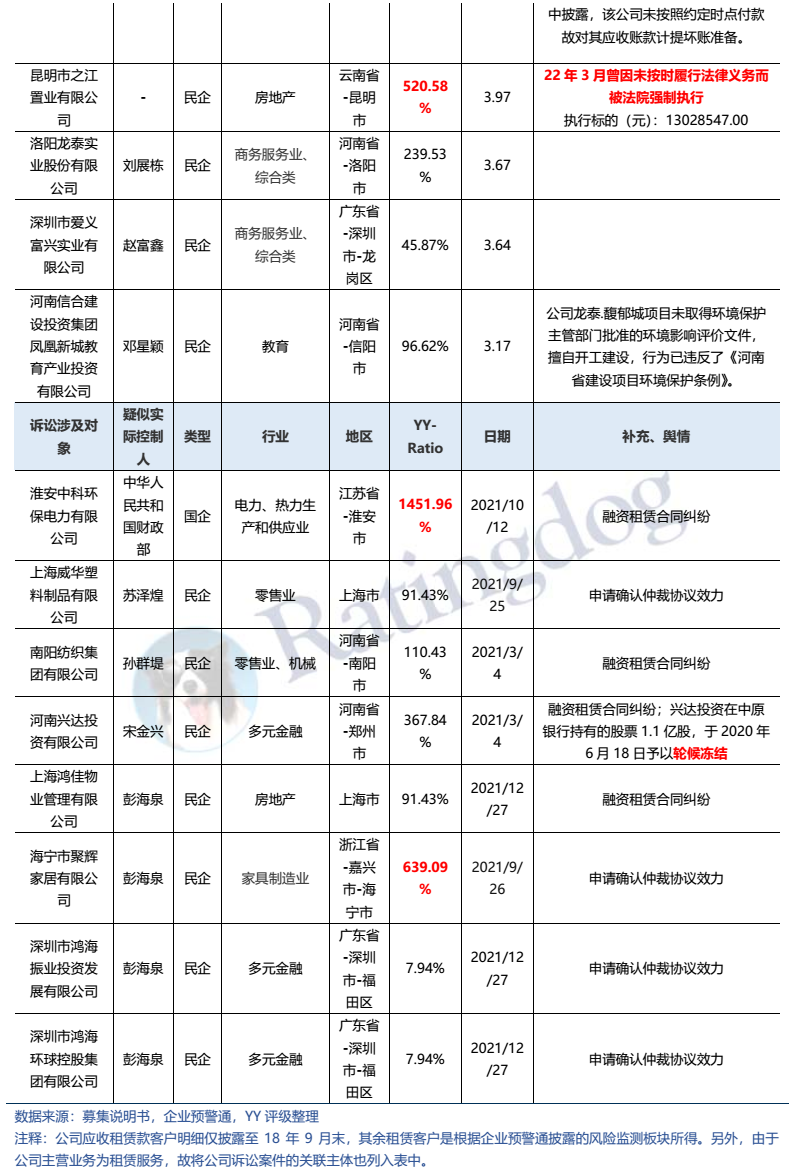
公司的主營業務為金融租賃,定位于服務三農、教育業(包括生豬行業、蛋雞行業以及K12 民辦教育市場)。近年來公司資本充足率呈穩步上升態勢,但考量到公司信息披露較滯后,且受教育新規出臺和豬周期影響較大,上述板塊資產質量有所承壓。進一步對底層債務人進行穿透,公司所投項目多集中在民企,且部份民企已被納入被執行人,或是股票已被質押。因此,從目前已有的信息可以推測公司當前資產質量有所承壓。
雖然20年公司才出現第一筆不良資產(一筆醫院租賃項目,0.03億元),但20年以來受疫情等因素影響較多,當前公司的關注+不良資產應有較大幅度上升。故本文將公司的不良率分成四個檔次,分別計算出不同情況下所需計提的壞賬準備金額。結果顯示,因公司成立初期拓客渠道有限,大中型客戶較多,整體客戶集中度較高,再加上基數較小(資產規模小、計提準備金也小),只要有一筆大單客戶成為壞賬,公司的計提壓力就會有顯著拉升(整體測算過程較悲觀,僅作為模糊體現公司壞賬壓力的量化結果,實際情況有待公開信息披露)。在極端情況下,母公司的資金援助將成為公司抗風險的關鍵。
圖表速覽














注:文章為作者獨立觀點,不代表資產界立場。
題圖來自 Pexels,基于 CC0 協議
本文由“YY評級”投稿資產界,并經資產界編輯發布。版權歸原作者所有,未經授權,請勿轉載,謝謝!

YY評級 











