王彬:法學博士、公司律師。 在娛樂滿屏的年代,我們只做金融那點兒專業的事兒。微信號: fuxianbubin
作者:張琦
來源:中證鵬元評級
"主要內容
2018年人民銀行“三支箭”政策推動我國信用衍生工具市場快速發展,銀行間和交易所市場作為兩大落地場所,由于兩市監管體系、市場結構及發展動力不同,其信用衍生工具在發展過程中呈現出差異化路徑。
產品體系:銀行間市場形成了CRMW、CRWA、CLN、CDS較為完整的信用衍生品體系,其中CRMW是當前市場的核心工具,主要用于支持民企、科創企業發行債券,“CRMW+債券發行”模式已高度成熟;交易所市場則推出了信用保護合約,信用保護憑證以及CDX組合合約,信用保護合約成為交易所的主力品種。
監管體系與規則:1)結構上,銀行間采用“核心交易商+一般交易商”結構,2025年放寬了CRMW的創設條件,交易所采用“核心交易商+其他投資者”結構,對核心交易商有較高的條件;2)風險控制上,銀行間允許核心交易商凈賣出上限為其凈資產的500%,交易所該杠桿比率設定為300%;3)憑證創設上,CRMW實行注冊制,CP-Cert仍需要交易所出具無異議函;4)信用事件界定上,銀行間市場在交易所列舉的破產、支付違約和債務重組三種傳統情形上,增加債務加速到期和債務潛在加速到期兩類情形;5)信息披露上,交易所強制披露主體信用評級報告和到期前提示公告,但銀行間市場創設機構財務機構的會計報表披露更嚴格,要求披露最近三年和最近一期半年度會計報表;6)此外,在實務中,銀行間市場CRM資本緩釋、流動性增強、政策支持以及主要功能上都體現出一定差異。
信用衍生工具市場發展概況:2018年10月至2025年6月,銀行間CRM累計交易1,759筆,名義本金2,681億元,其中CRMW和CRMA分別占比55%和35%; 2020年至2025年3月,證券公司累計創設信用保護工具名義本金697億元,其中CPC占比79%,2024-2025年隨信用風險邊際改善,兩市信用保護工具規模均出現大幅下降。從創設機構來看,銀行間市場上商業銀行占絕對主導地位,但在交易所市場上,CP-Cert創設機構策劃呈現多元化發展趨勢,證金公司成為政策主力,擔保公司參與活躍;憑證期限上,銀行間以1年期及以下為主,交易所早期以短期險為主,最近2年呈中長期限特征;付費方式上,兩市短期限憑證均以前端一次性付費為主,但在長期限憑證上,銀行間市場偏好按年付費,交易所仍以前端一次性付費;憑證創設價格上,由于功能差異,銀行間掛鉤中高等級債券的憑證費用普遍高于出交易所市場100BP以上,但在AA級上兩市價格差異不大;最后,銀行間CRMW的杠桿效率高于交易所市場CP-cert。憑證類產品掛鉤主體上,兩市場近年對民企的掛鉤占比均逐年走高,但銀行間對民企相對支持力度更大,交易所掛鉤地方國企占比較高,而且主體以低等級為主,行業上銀行間市場則更為分散,交易所市場相對集中在城投與地產。近年來中資離岸債券的興起,CLN發行規模逐年走高,主要以證券公司為主,掛鉤債券主要為城投債,2025年也有外資機構通過CLN持有境內債券頭寸。
"
我國信用衍生工具市場起步較早,早在2010年,交易商協會就推出了信用風險緩釋工具(CRM)試點。但由于初期監管部門對信用衍生工具持謹慎態度,試點范圍僅限于大型國有銀行,標的多為金融債和大型國企債券,加之當時定價機制不完善、“剛兌”預期等因素,我國信用衍生工具市場發展緩慢。直至2018年,央行“三支箭”政策推動,以及之后的一系列民企融資支持措施加大力度推進信用增進工具創新和使用,交易商協會和交易所逐步完善相關規則,我國信用衍生工具市場進入快車道,并成為債券增信體系的重要力量。2020年之后,我國信用衍生工具呈現多元化發展趨勢,包括推出組合性工具、嵌入資產證券化產品等。
銀行間與交易所市場推出信用衍生工具都旨在通過信用增信增強債券發行以及信用風險管理,但由于兩市監管體系、市場結構及發展動力不同,其信用衍生工具在發展過程中呈現出差異化路徑。
一、產品體系比較
1、銀行間信用衍生產品體系
銀行間市場最早對信用衍生工具進行探索。2010年,交易商協會推出信用風險緩釋憑證(CRMW)和信用風險緩釋合約(CRMA);2016年,交易商協會發布修訂《銀行間市場信用風險緩釋工具試點業務規則》,并正式推出了信用違約互換(CDS)和信用聯結票據(CLN);2021年,交易商協會編制三只CDS指數,包括CFETS-SHCH-GTJA高等級CDS指數、CFETS-SHCH民企CDS指數、CFETS-SHCH-CBR長三角區域CDS指數。上述產品構建起銀行間市場完整的信用衍生產品體系。
具體而言,銀行間市場信用衍生產品體系分為憑證類產品和合約類產品。
憑證類產品,包括信用風險緩釋憑證(CRMW)和信用聯結票據(CLN)。憑證類產品屬于可交易、標準化的產品,實行集中登記托管。其中,CRMW是當前市場的核心工具,主要用于支持民企、科創企業發行債券,“CRMW+債券發行”模式已高度成熟,2025年新規將其掛鉤標的從由單一債項拓展至參考實體,并支持掛鉤“多個實體”。CLN屬于資金實繳型產品,即100%保證金,主要適用于非銀機構進行風險轉移,掛鉤債務主要為中資離岸債券,同時CLN也可作境外投資者投資境內標的跨境投資通道。
合約類產品,包括信用風險緩釋合約(CRMA)和信用違約互換(CDS),屬于雙邊簽署的非標準化產品,可通過外匯交易中心或指定平臺交易。其中,CRMA多用于銀行內部針對特定貸款或債券的授信調節,CDS則參考國際標準,主要用于參考實體的信用風險進行主動管理。
2、交易所信用衍生產品體系
滬深交易所分別于2018年推出信用保護工具試點,構建了“合約+憑證”體系,先后推出了信用保護合約(CPC)與信用保護憑證(CP-Cert);2022年,交易所試點推出組合型信用保護合約(CDX合約)。
具體而言,信用保護合約,對標銀行間CRMA,由交易雙方簽署主協議及成交確認書,不可轉讓,權利義務由雙方承擔,主要為機構用于流動性增強和定制化風險管理,在交易所市場占絕對主導地位。信用保護合約支持CDX組合掛鉤,即以特定CDX組合項下全部參考實體或其符合特定債務種類和債務特征的全部債務為保護對象的信用保護合約,目前交易所已推出交易所大型發行人CDX、交易所民企CDX兩類產品。信用保護憑證,對標銀行間CRMW,由創設機構創設,可為參考實體或其特定債務提供保護,憑證可以通過交易系統轉讓。

二、監管體系與規則比較
銀行間與交易所市場分別由人民銀行和證監會監管,自律管理分別為銀行間市場交易商協會(NAFMII)和滬深證券交易所。兩個債券市場的結構性以及監管目標的差異,導致兩市信用衍生工具在具體規則上存在差異。
目前,銀行間市場CRM監管文件主要包括《銀行間市場信用風險緩釋工具業務規則》(2025年修訂)、《信用風險緩釋憑證業務指引》(2025年)以及信用風險緩釋憑證業務的信息披露、創設定價、持有人會議、標準文本等相關配套細則等,上述規則構建起CRMW業務的全鏈條規則體系。交易所市場信用保護工具監管規則文件主要為《上海證券交易所 中國證券登記結算有限責任公司信用保護工具業務管理試點辦法》(2019年)以及《上海/深圳證券交易所信用保護工具業務指引》(2022年修訂)[1]。
根據兩市的相關監管規則,兩市信用衍生產品的規則差異主要體現在以下幾個方面:
1、交易商分層管理與準入
銀行間和交易所市場所均實行分層管理制度,但在創設機構創設門檻上,銀行間市場在2025年新規后變得更為靈活,而交易所市場仍保持嚴格。
一是,分層管理構架不同。銀行間采用“核心交易商+一般交易商”結構,CRM業務一般交易商向交易商協會登記即可,核心交易商包括金融機構、專業從事信用增進業務的機構,經備案后即可展業,具有較強的自主性。交易所則采用“核心交易商和投資者”結構,其中核心交易商中信用資質和風險管理能力突出的,經上交所備案可成為憑證創設機構。
二是,憑證類產品創設機構資質要求不同。銀行間方面,根據2025年修訂的《CRMW業務指引》,CRMW創設機構與核心交易商資質解綁,創設機構不再強制要求必須先成為核心交易商,但仍需滿足凈資產不少于40億元等條件并進行備案。此外,開展自營投資管理業務的金融機構和專業從事信用增進業務的機構備案成為核心交易商還需滿足最近1年信用CRM業務量累計達到5億元。銀行間市場新規降低CRMW的創設門檻旨在引入更多非銀機構參與。交易所方面,《上海證券交易所信用保護工具交易業務指引》(2022年)則要求憑證創設機構必須先是核心交易商,并同時滿足最近一年末凈資產不少于40億元等條件。

2、風險控制與杠桿監管
銀行間市場相對交易所市場允許核心交易商承擔更高的杠桿比例。根據《銀行間市場CRM業務規則》(2025年),核心交易商凈賣出限額不得超過其凈資產的500%,一般交易商凈賣出限額不得超過其凈資產的100%;任何一只資產管理產品的信用風險緩釋工具凈賣出總余額不得超過該產品凈資產的100%。相比之下,《上交所信用保護工具業務管理試點辦法》(2019年)要求核心交易商凈賣出限額不得超過其最近一期末凈資產的300%,其他投資者凈賣出限額不得超過其最近一期末凈資產的100%。
對于單筆交易,銀行間合約類產品若為雙邊清算,主要依賴雙邊授信機制(CSA協議),通常無需繳納初始保證金,有當風險敞口超過約定的免保額度時才需繳納變動保證金,因此資金占用成本極低;若為中央清算模式,上清所會采用SPAN類似模型或VaR模型計算保證金。銀行間憑證類產品,CRMW在創設時,賣方通常無需繳納保證金,CLN則是100%擔保金,信用保護的買方(票據發行人)直接持有賣方(票據投資人)支付的本金,如果發生信用事件,發行人直接扣減本金進行賠付,如果不發生,到期歸還本金和利息。交易所CPC實行履約保障品管理制度,雖然具體比例由交易雙方協商,但交易所和中證登設定最低維持擔保比例要求,或者根據內部評級模型計算出的風險敞口全額覆蓋。如果信用保護賣方是證券公司等持牌機構,且自身資本充足率達標,可以申請調整或部分豁免,但這部分業務仍會顯著占用其風險資本準備金,從而間接限制其杠桿;CP-Cert交易則是依賴創設機構的主體信用或第三方擔保,但如果創設機構信用評級下降,可能被要求追加擔保物或限制創設規模。

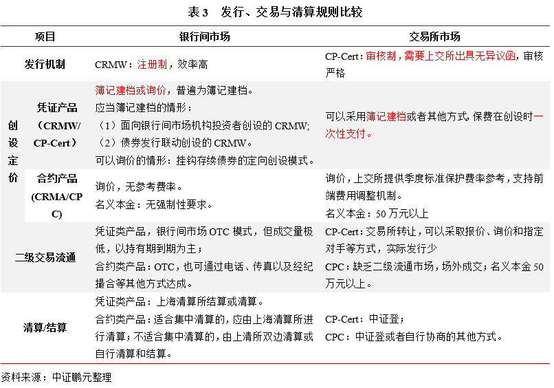
3、發行、交易與清算
發行機制方面,銀行間和交易所在憑證創設流程上存在較大差異。銀行間CRMW創設實行“注冊制”,流程已高度標準化,效率極高。交易所CP-Cert發行審核相對嚴格,需要交易所出具無異議函,合規流程較銀行間繁瑣。
發行定價方面,銀行間CRMW創設機構可以采用簿記建檔或詢價方式。其中,面向銀行間市場機構投資者創設的CRMW及與債券發行聯動創設的CRMW應當采用簿記建檔方式進行創設定價,2025年新規明確,掛鉤存續債券的定向創設模式允許采用詢價方式,提升了定價靈活性。交易所CPC主要采用詢價方式,支持三種支付方式,包括按季支付約定保護費、季度標準保護費和部分前端費用相結合以及前端一次性支付等,同時交易所提供了標準化的季度標準保護費率,如主體評級AAA的為50BP,AA+的為100BP,其他評級或者未評級的為150BP,并支持交易雙方商定的保護費率和標準保護費率之間的差額通過前端費用調整;CP-Cert可以采用簿記建檔或者其他方式,憑證保護費由買方在憑證創設時一次性向創設機構支付。
在二級市場方面,銀行間市場產品以場外交易為主。CRMW是可交易的標準化合約,在完成登記手續后的次一工作日即可在銀行間市場轉讓流通。但在實務中,CRMW的二級市場成交量極低,投資機構在買入后以持有至到期為主,作為對標的債券的保險;CRWA二級轉讓可以通過場外方式,也可通過電話、傳真以及經紀撮合等其他方式達成。交易所方面,CP-Cert可以在上海交易所掛牌轉讓,也可以采取報價、詢價和指定對手等方式,但現實中交易所憑證發行量少,二級市場成交弱;CPC作為非標合約,缺乏流通市場,主要通過場外交易。
清算和結算上,銀行間市場憑證類產品和適合集中清算的合約產品在上海清算所進行清算和結算,對于不適合集中清算的合約產品可由上海清算所提供雙邊清算或交易雙方自行清算。交易所CP-Cert集中清算在中證登進行,CPC可以通過中證登清算也可自主協商其他方式。

4、信用事件界定
在信用事件的基礎定義上,銀行間市場相對交易所覆蓋跟更全面、更具體。在交易所規則中,對信用事件的定義只列舉了傳統的破產、支付違約和債務重組三種情形。而銀行間市場在基本術語中,信用事件除了傳統的破產、支付違約和債務重組,還包括債務加速到期和債務潛在加速到期兩類情形,并且同各類信用事件進行了詳細的規則說明。
5、信息披露
信息披露方面,由于合約類產品為非標準化,披露信息不具有可比性,憑證類產品(CRMW和CP-Cert)除了具體披露時限上存在微小差異,主要差異表現在以下幾個方面。
一是,對創設機構主體信用評級報告的披露要求。銀行間市場不強制創設機構披露主體信用評級報告,但是交易所市場要求創設機構在創設環節必須披露主體信用評級報告,且每年6月30日之前披露定期跟蹤評級報告。
二是,到期前提示公告。銀行間市場未規定強制性到期提示公告,但交易所要求“創設機構應當于憑證到期日前30個交易日發布提示性公告,提示憑證即將到期及相關轉讓風險”。
三是,關于創設機構財務報告的披露。銀行間市場對創設機構的會計報表披露更為嚴格,如創設環節要求披露最近三年經審計的財務報告和最近一期半年度會計報表,以及定期(8月31日之前)披露半年度會計報表;而交易所市場目前僅要求在創設環節披露最近一個會計年度經審計的財務報告和審計報告。

三、實務中的功能差異
1、資本緩釋功能
銀行間和交易所信用衍生工具均可用于銀行資本緩釋。根據《商業銀行資本管理辦法》(2024年版),無論是銀行間市場的信用緩釋工具還是交易所市場的信用保護工具,只要符合“合格信用衍生工具”的定義,理論上都可以作為信用風險緩釋工具進行資本抵扣。但是在實際認定中,銀行間市場信用緩釋工具的市場認可程度相對較高。由于銀行間市場參與者結構以商業銀行為主,CRM工具標準統一,銀行內部認定流程成熟,尤其對于國有大行創設的CRMW,審計和風控部門通常直接認可其作為合格緩釋品,計算風險加權資產(RWA)時直接采用替代法或其他權重替代,因此效率高,資本釋放的確定性強。交易所信用衍生工具的交易對手多為券商或擔保機構,尤其是主流產品CPC為非標合約,一些銀行的風控系統對交易所“合格信用衍生工具”認定流程相對復雜,在計算對手方風險權重也可能存在差異。
2、流動性增強功能
銀行間市場方面,債券回購交易多為雙邊詢價交易,在進行質押式回購時,由于對手方認可掛鉤債券的CRMW,可以通過雙邊協商,顯著降低該債券的質押折扣率。交易所市場方面,2025年中證登修改《受信用保護債券質押式回購管理暫行辦法》允許“債券+CP-Cert”組合生成標準券,但是入庫門檻高:一是,要求債券主體評級必須在AA級及以上,二是創設機構要求券商必須是分類機構為A類、主體評級AAA級、凈資本超過200億元,信用增進機構主體評級AAA級、凈資產超過100億元,單一省份規模不超過信用增進類業務總規模的35%。三是,在額度計算上,CP-Cert不足額的,超出部分的信用債券不計算折合標準券。整體而言,銀行間市場的“債券+CRM”的發行與質押回購交易靈活性較高,理論上只要對手方接受,可以覆蓋到低等級主體,而交易所債券質押回購的“高門檻”有利于促進AA級和AA+級主體發行與回購,但對AA-級及以下級別主體的支持作用不明顯,因此,與交易所掛鉤低等級主體(債券)的信用保護工具更多被用于存量債的風險對沖。
3、政策支持
銀行間和交易所的信用衍生工具發展均受益于2018年人民銀行支持民企融資“三支箭”組合政策推動。在“第三支箭”政策下,銀行間和交易所市場分別推出了“民營企業債券融資支持工具(CSIP)”,由中債增信和銀行實施,交易所推出了“民營企業債券融資專項支持計劃”,由中國證券金融股份有限公司(簡稱“證金公司”)和券商實施。政策上,央行明確由其運用再貸款提供部分初始資金,由“專業機構”進行市場化運作,中債增信和證金公司作為兩大債券支持計劃的實施機構,均屬于央行“再貸款”支持范疇,均能獲得央行再貸款的流動性背書。但在執行層面,中債增信相較證金公司獲得更多政策資源,更能體現貨幣政策的直接傳導,而證金公司往往與主承銷商聯合創設,并經常明確表示是“運用自有資金負責實施”,更多體現為證券系統內的“救市”運用。
4、功能差異
基于銀行間和交易所市場信用衍生工具監管體系和業務規則,市場參與者結構、市場機構等方面的諸多不同因素,最終導致兩市信用衍生工具在功能上呈現差異。銀行間市場CRM工具主要偏向于貨幣政策傳導工具,主要用于支持特定領域的債券發行,而交易所市場信用保護工具市場化屬性更強,投資者購買保護更多是為了滿足入庫質押的監管要求降低資本占用,而非單純的違約賠付,掛鉤低等級主體或債務的信用保護工具則更多被用于存量債的風險管理。
四、市場發展情況及結構
1、信用衍生工具市場發展概況
我國信用衍生工具市場種類不斷豐富,規模快速增長,銀行間市場CRMW、CRMA,以及交易所CPC成為衍生工具市場的主流產品。
銀行間市場方面,2018年10月至2025年6月,各類信用風險緩釋工具(包括CRMW、CRMA、CLN、CDS)累計交易1,759筆,名義本金2,681億元。分具體品種看,憑證類產品,信用風險緩釋憑證(CRMW)累計創設877筆,名義本金1,480億元,占比55%,信用聯結票據(CLN)累計創設253筆,名義本金140億元,占比5%;合約類產品,信用風險緩釋合約(CRMA)累計交易471筆,名義本金949億元,占比35%,信用違約互換(CDS)累計交易158筆,名義本金111億元,占比4%。[2][3]
交易所方面,根據證券業協會統計數據,2020年至2025年3月證券公司(含與證金公司聯合創設)累計創設信用保護工具名義本金697億元,其中CPC 548億元,占比78.6%,CP-Cert 149億元,占比21.4%。[4]此外,2020年至2025年10月末,中豫擔保、陜西增信、中證信用等非證券類機構在交易所創CP-Cert約10億元。
從發行趨勢來看,2019 -2023年為信用衍生工具市場快速階段,銀行間市場信用風險緩釋工具交易名義本金規模逐年增長,年均增長率達52%,交易所信用保護工具規模2020-2023年年均增長率達127%。其中,2022年以來,隨城投中資離岸債券發行規模較快增長,CLN的規模增長較快;2024年至2025年,隨著境內信用債融資環境變化及城投化債推進,兩市信用衍生工具規模均出現顯著回落,尤以2025年度下降幅度較大。

2、創設機構結構[5]
截至2025年11月末,銀行間市場已備案一般交易商193家,核心交易商共53家,主要包括商業銀行36家、證券公司16家以及中債增進,已備案CRMW創設機構61家,其中核心交易商50家,已備案CLN創設機構46家,均為核心交易商。從CRMW和CLN的實際創設情況看,商業銀行是創設主力,近年來創設名義本金規模逐年攀升,2024-2025年該占比均達96%;中債增進作為重要政策性支撐力量,如在早期2018 -2021年以及2025年科創債推出時期,中債增進創設名義本金占比均在10%以上,但常態化占比已降至低位2.5%左右。
交易所市場,截至2025年11月末,已備案核心交易商46家,其中證券公司18家,商業銀行1家,擔保公司27家,其中可開展CDX合約業務的核心交易商8家,CP-Cert創設機構39家(其中券商16家)。從CP-Cert的實際創設情況來看,證券公司為創設主力,但2022年以來,證金公司牽頭券商聯合創設模式的占比開始攀升,2022-2024年每年創設規模維持約15億元左右;同時,最近兩年地方擔保公司創設活躍度顯著提升,2024年和2025年分別創設5.3億元和3.04億元。

3、憑證類產品特征
從掛鉤債券類型來看,銀行間CRMW掛鉤債券包括短期融資券、中期票據、定向工具、交易商協會ABN以及金融監管總局ABS,并以短期融資為主,在2020年及以前,掛鉤短期融資券的CRMW的名義本金規模占比達到50%以上。近年來,政策加強了對中長期債券的融資支持,且隨著CRMW業務成熟,掛鉤中長期債券的CRMW規模占比較前期有所上升,并維持在50%以上的水平。
交易所CP-Cert掛鉤債券包括公募公司債、私募公司債、證券公司債、證監會主管ABS以及企業債,主要掛鉤公募公司債,名義本金占比常年保持在50%以上。2024-2025年,掛鉤私募債的CP-Cert增多,名義本金占比上升,2025年達37.8%。

從憑證期限來看,銀行間CRMW的期限通常與掛鉤債券的到期日或回售日匹配,而掛鉤債券又以短期融資券為主,因此CRMW期限主要在1年期以內。2023年以來,掛鉤短期融資券的CRMW的規模占比相對穩定,1年期CRMW的規模維持在48%-49%左右。
交易所CP-Cert的主要用途在于風險管理或者解決債券流動性的問題,其憑證期限與掛鉤債券期限的匹配程度較低,絕對大部分在債券發行后創設。在2023年及之前的,一年期以內的憑證名義本金占比均在75%以上,2024年以后則是以長期限憑證占比大幅提升,2024年以1-2年期為主,而2025年3年期以上則達85%。

付費方式上,銀行間CRMW與交易所CP-Cert整體均偏好前端一次性付費,但結構上的略有差異。例如,在一年期及以下的憑證類產品中,銀行間和交易所均傾向于前端一次性付費,但是在1年期以上產品,銀行間CRMW則傾向于按年付費,有利于減輕買方的付款壓力,而交易所仍傾向于前端一次性付費。

從創設價格上,銀行間市場CRMW普遍高于交易所CP-Cert,中高評級主體的成本差異尤為顯著。從創設價格看,在信用增進業務的核心級別AA+級中,2021-2025年銀行間市場CRMW的平均創設價格長期較交易所CP-Cert高出100BP以上,AA級主體的價差雖有所收窄,但CRMW仍平均高于交易所13-22BP。銀行間市場CRMW對交易所CP-Cert的溢價可能折射出了兩者功能差異。銀行間CRMW以一級市場為導向,CRMW需要作為債券發行的前置性增信條件,旨在通過信用增進壓降債券票面利率。由于CRMW往往需覆蓋較大比例的風險敞口,創設機構面臨集中的賠付壓力,因此必須索取高額風險溢價。交易所CP-Cert則是以二級市場為導向,投資者購買中高等級債券的CP-Cert往往是為降低資本占用,而非單純的違約賠付,而且交易所掛鉤標的往往有較強的外部擔保或者保護期限較短。因此,交易所掛鉤中高等級債券的CP-Cert的交易價格更多反映的是流動性成本而非信用風險溢價,而在掛鉤的低等級債券CP-Cert則更多作為風險對沖,其創設價格更多反映的信用風險溢價,創設價格與銀行間市場CRMW差異較小。

4、憑證類產品掛鉤主體特征[6]
由于銀行間和交易所債券市場的結構性差異,以及信用工具功能差異,在其所支持債券的主體也體現出不同。
一是,在掛鉤債券的主體性質方面,在2018年以及2024-2025年,政策強化了信用工具支持民營企業債券融資,銀行間市場在以上三個年度掛鉤民企的CRMW占比都居于高位,而且CRMW承擔更多融資支持功能,CRMW掛鉤民企債券比例均高于交易所比例。交易所方面,2020年之后,CP-Cert掛鉤民企債的占比也呈上升趨勢;同時,地方化債背景下,弱資質城投債主體的流動性增強和對沖需求上升,交易所CP-Cert中掛鉤地方國有企業占比相對銀行間市場也呈現更高比例。
二是,掛鉤債券主體級別分布上,銀行間市場前期對AA級及以下低等級主體支持力度較強,維持在40%左右甚至更高水平,但最近3年下降,2024-2025年,對低等級主體的覆蓋不足20%。相反,交易所CP-Cert在2023年以前對低等級主體維持低位,但在2023年之后低等級主體占比顯著攀升,尤其2025年達到了98%。
三是,行業上也體現出兩市信用憑證工具功能差異。比如,銀行間CRMW的行業分散度程度較高,主要行業包括城投、房地產、基礎化工、醫藥生物、綜合、建筑裝飾和鋼鐵等行業,但交易所CP-Cert僅在2021-2022年有一定行業分散性,但城投和房地產的合計占比仍在50%以上,2023-2025年則80%以上集中在城投和房地產。



5、CLN市場發展概況
2018-2021年,信用聯結票據(CLN)仍處于探索期,只有零星發行,且主要掛鉤境內債券。2022年以來,隨著中資離岸債券市場波動,風險對沖需求激增,CLN作為跨境風險轉移與資本緩釋的重要工具,其重要性日益凸顯。2024-2025年,隨著城投離岸債券發行激增,CLN創設名義本金規模持續增長。
從創設機構來看,2021年之前,CLN主要由商業銀行零星創設,在2022年CLN需求激增之后,證券公司成為CLN的創設主力,主要為大型券商,銀行則主要為城商行。

從掛鉤標的行業來看,城投占主導地位。不完全統計,2022-2025年期間,CLN掛鉤城投債的名義本金整體占比50%以上,其中2024年城投離岸債券發行激增,掛鉤城投的CLN名義本金也增長至41.0億元,占比76%,2025年仍維持在29.3億元以上。此外,2025年掛鉤中資銀行和能源的CLN規模增長,名義本金規模分別為23.4億元和10.7億元,僅次于城投債,但這兩個行業CLN主要來自于境外投資者需求,主要掛鉤境內債券,包括掛鉤境內銀行債券CLN共19.5億元,掛鉤國家管網集團CLN共10.5億元。地產行業為CLN的創設保持一定活躍度,由于風險較大,房地產CLN規模總體不大,2022-2024年年均名義本金1億元左右,2025年回升至5億元。

五、總結
綜上所述,銀行間和交易所市場信用衍生工具市場雖然都是源自于投資者風險管理的需求,但由于市場結構、監管目標及政策資源等方面的差異,兩個市場形成了差異化互補的發展格局。
在監管邏輯方面,銀行間市場信用緩釋工具被定位為貨幣政策傳導的重要一環,在支持實體經濟以及科創融資等特定領域的債券融資發揮了重要的增信支持功能,而交易所市場信用保護工具發展動力更多來源于券商等市場參與機構對流動性管理和風險對沖的內生需求,因此交易所市場側重防范金融機構風險外溢。落實到具體監管規則上,兩市呈現出“寬嚴有別”的特征。銀行間市場“寬準入、高效率”,如2025年新規解綁CRMW創設機構為核心交易商的強制性要求,在杠桿監管上核心交易商允許其凈賣出總余額達到凈資產的500%,提高了憑證創設效率,鼓勵機構撬動更大債券發行規模;交易所市場“嚴準入、強審核”,例如創設機構的要求較高,憑證創設需交易所出具無異議函,杠桿上將核心交易商的杠桿率限制在300%,以及通過履約保障品管理約束非銀機構的擴張等。因此,銀行間和交易所市場信用衍生工具分別形成了一個以CRMW為政策傳導工具促實體融資,一個以信用保護工具增強流動性和市場化對沖性強的特征。兩市信用衍生工具兩種不同特征共同形成了債券市場發展的互補格局。
[1] 深交所制定了《深圳證券交易所信用保護工具業務指引》(2022年修訂)、《深圳證券交易所信用保護工具業務指南第1號——信用保護合約》(2019年)規則與上交所基本相同,本文交易所信用保護工具規則以上交所規則為主。
[2] 銀行間市場信用衍生品“交易”指CRMW、CRMA、CLN、CDS等產品一級市場交易,CRMW和CLN等憑證類產品的二級市場轉讓交易不屬于該“交易”范疇。
[3] 2018年10月-2019年,銀行間信用緩釋工具數據來源于wind,僅包含CRMW和CLN;2020年-2025年上半年,數據來源于交易商協會
[4]信用保護憑證(CP-Cert)規模來源于wind,信用保護合約(CPC)規模為總規模減去憑證規模;2019年以及2025年二季度、三季度信用保護工具創設數據受限于公開資料可得性無法獲悉。
[5] 基于數據可獲得性,本章節第2-4小節均基于wind數據。
[6] 由于ABS、ABN等證券化產品部分信息獲得性,本節掛鉤債券僅包括一般債券,不包括證券化產品。
作者|張琦
部門|中證鵬元 研究發展部
注:文章為作者獨立觀點,不代表資產界立場。
題圖來自 Pexels,基于 CC0 協議
本文由“中證鵬元評級”投稿資產界,并經資產界編輯發布。版權歸原作者所有,未經授權,請勿轉載,謝謝!

中證鵬元評級 











