觀點(www.guandian.cn)向來以提供迅速、準確的房地產資訊與深度內容給房地產行業、金融資本以及專業市場而享譽業內。公眾號ID:guandianweixin
作者:指南君
來源:不良資產指南
華夏幸福招募重整投資人
3月2日,華夏幸福基業股份有限公司(以下簡稱“華夏幸福”)臨時管理人發布公告,正式公開招募和遴選重整投資人。

根據公告,河北省廊坊市中級人民法院已決定對華夏幸福進行預重整,并指定了臨時管理人。本次招募的核心目的在于引入能夠提供增量資金和產業資源的投資人,全面優化公司的資產負債結構,恢復并提升持續經營與盈利能力。
公告指出,意向投資人須為境內依法設立的企業或非法人組織,具備良好的商業信譽和雄厚的資金實力。此外,招募明確要求以產業投資人為主導,財務投資人必須與產業投資人組成聯合體報名。
意向投資人需在2026年4月13日17時前提交報名材料,通過初步審查后須在三日內繳納3000萬元人民幣的意向保證金。隨后,投資人需開展盡職調查,并于5月28日前提交具有約束力的《重整投資方案》。臨時管理人將通過競爭性遴選確定最終的重整投資人,中選者需簽訂協議并繳納不低于投資總金額20%的履約保證金。
平安或成重整最大變數
2025年11月21日,華夏幸福基業股份有限公司副總裁馮念一對外明確表示,“公司已經處于資不抵債的狀態。”他指出,預重整是公司徹底化解債務風險、實現脫困發展的一個極為珍貴的機會,此舉旨在保護廣大債權人及全體股東的合法權益。
對平安而言,一旦進入重整程序,其先前的大量投資將面臨極大損失,近乎“打水漂”。而對華夏幸福來說,盡管通過前期的債務重組已累計化解了約1927億元的金融債務,但剩余高達245.69億元的債務,依據公司目前的現金流狀況和資產變現能力,已完全無力償還。因此,推動預重整幾乎成為了徹底解決問題的唯一可行路徑。
然而,即便公司已發出預重整公告,后續進程仍充滿不確定性。引入戰略投資者、制定重整方案并交由債權人表決等關鍵環節不可或缺,而所有這些步驟若缺乏主要股東平安方面的配合與支持,將難以順利推進。
根據華夏幸福于1月8日發布的《2025年度業績預虧提示性公告》,公司預計2025年度歸屬于上市公司股東的凈利潤將為負值,且年度經營業績出現的虧損金額,預計將超過公司上一年度經審計的凈資產數額。這預示著公司在2025年期末的凈資產很可能為負值。
回顧其債務危機始末,2021年華夏幸福累計債務違約金額已近900億元,總負債規模更是一度超過4000億元。為此,河北省及廊坊市兩級政府曾聯合成立工作專班,指導并推進其債務化解工作,并曾設定目標,計劃在2至3年內將公司的資產負債率降至70%以下。
債務重組累計達1926.69億元
236.61億元“以資抵債”
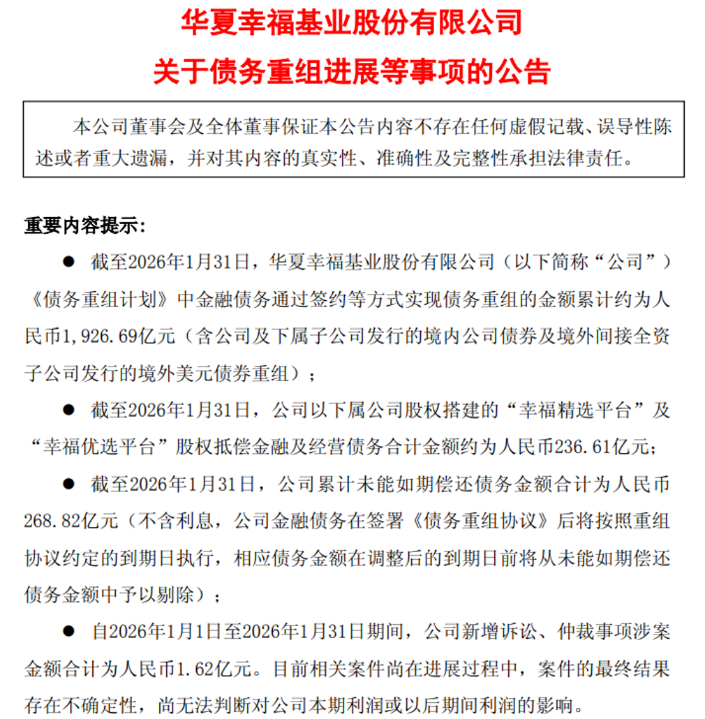
據2月27日華夏幸福最新公告,截至2026年1月底,公司累計實現金融債務重組約1926.69億元,同時通過“幸福精選平臺”及“幸福優選平臺”股權抵償債務約236.61億元。表面看,化債規模持續擴大;細看則發現,所謂“重組”,越來越依賴“以資抵債”這一非現金手段。

說白了,就是拿不出錢,只能用資產和股權抵給債權人。公司把下屬平臺股權打包,用來置換金融和經營債務,本質上是“債轉股”的變種:債權人拿不到現金,只能接受股權,賭一把未來能變現。
截至1月底,公司累計未能如期償還的債務仍有268.82億元(不含利息)。這部分“硬骨頭”尚未納入重組協議,意味著短期內公司仍面臨實實在在的兌付壓力。更麻煩的是,今年1月新增訴訟仲裁涉案金額1.62億元,案件還在進行中,結果難料。一旦敗訴,無疑會進一步侵蝕本就緊張的現金流。
華夏幸福的生死局,現在擺在臺面上。誰能接下這塊燙手山芋,三個月內見分曉。
*進不良資產投資處置交流群,添加小編微信:zichanjie888
注:文章為作者獨立觀點,不代表資產界立場。
題圖來自 Pexels,基于 CC0 協議
本文由“不良資產指南”投稿資產界,并經資產界編輯發布。版權歸原作者所有,未經授權,請勿轉載,謝謝!
原標題: 華夏幸福招募“白衣騎士”,誰愿接盤?

不良資產指南 











