最及時的信用債違約訊息,最犀利的債務危機剖析
作者:王彬
來源:負險不彬(ID:fuxianbubin)
求一念放下 得萬般自在

房地產投資基金之專注于房地產領域的私募股權投資基金,2008-2018年這房地產行業的黃金十年,也鑄造了房地產投資基金的輝煌。私募房地產基金一度成為私募基金行業非常重要的一個業務板塊。回顧房地產投資基金的投資項目,可以發現,除少數有房地產背景的基金管理機構以個案形式開展股權投資外,大部分私募房地產基金均采用較為“短平快”的借貸業務模式,亦即多于項目投資、少見組合投資,多于債權投資,少見股權投資,多于短期投資,少于長期投資。伴隨著房地產行業黃金十年逐步降下帷幕,房地產投資基金也將經歷一個浪里淘沙的過程,梳理房地產行業發展趨勢,分析房地產企業投融資渠道,厘清房地產投資基金的基本運作模式、管理方案和退出路徑,成為當前亟待解決的問題。
一、房地產行業投融資政策分析
房地產行業投融資政策大致可分為傳統信貸階段、股債結合階段、非標興起階段、定增和公司債盛行階段、境外融資井噴階段和融資政策全面收緊等六大階段。
(一)傳統信貸階段
為防止房企“空手套白狼”,監管禁止以房地產開發流動資金貸款及其他形式貸款科目發放房地產開發貸款,申請開發貸款的房企要求自有資金不低于開發項目總投資的30%且四證齊全,并禁止商業銀行不得發放用于繳交土地出讓金的貸款。

(二)股+債階段
該階段是房地產企業的第一輪股權融資熱潮,適值股市處于牛市,房地產行業快速發展,較高的行業景氣度和較好的股票市場行業推動房地產企業通過IPO和定增獲得低成本資金。2006年,房地產IPO企業數量為3家,募集金額為60億元,創歷史新高。

(三)非標興起階段
2010年,為遏制房價過快上漲,國務出臺《國十一條》,此外,證監會要求房地產企業在IPO或定增時出具國土資源部意見,相當于叫停了股權融資。 股權融資渠道受限背景下,房地產企業轉向非標渠道獲取資金。非標債務融資工具包括:信貸資產、信托貸款、委托債權、承兌匯票、應收賬款等。按渠道劃分,銀行主要通過信托公司、保險公司、證券公司和基金公司進行標的投資。 非標的資產投資可以同時滿足企業融資和金融機構投資的需求,且具有規避監管、流程快、結構靈活等優點。2013年,全年新增社會融資規模中,非標占比達到30%,其底層資產大多對接基建和房地產。

(四)定增及公司債興盛階段
2014年,隨著經濟增長,房地產再融資放開,加上A股迎來牛市,上市企業通過發行定增獲取融資規模陡增。 此外,2015年證監會發行《公司債發行與交易管理辦法》,公司債發行主體范圍擴大,債券融資市場對房地產企業開放。房地產企業發債的主要渠道為:短期融資券、中期票據、企業債和公司債等。2016年,房地產企業債券發行數量為977只,同比增長121.5%;發行規模為10563億元,同比增長72.4%。

(五)海外并購興起階段
2015年9月,發改委發布了《國家發展改革委關于推進企業發行外債備案登記管理改革的通知》,放松了企業境外發債的條件。2016年10月,滬、深交易所發布《關于房地產公司債券的分類監管方案》,規定公司債募集資金不得用于購置土地。在國內融資渠道逐步收緊背景下,房企境外發債的積極性顯著提升。

(六)再融資業務全面收緊階段
2019年6月份開始,地產行業再融資業務幾乎全面收緊,無論是信貸、境外債還是非標融資等。2019年7月6日,中國銀保監會針對部分房地產信托業務增速過快、增量過大的信托公司進行約談警示;2019年7月10日,中國銀保監會針對部分房地產貸款較多,增速較快的銀行進行窗口指導,要求控制房地產貸款額度;2020年2月21日,央行召開2020年金融市場工作會議,要求保持房地產金融政策的連續性、一致性和穩定性,繼續“因城施策”落實好房地產長效管理機制,促進市場平穩運行。2020年11月25日,多家信托公司收到來自監管部門的窗口指導,要求嚴格壓降融資類信托業務規模,按照年初規劃,2020年全行業壓降1萬億具有影子銀行特征的融資類信托業務,意味著房企融資將會進一步收緊。

二、房地產企業開發業務流程及各階段融資分析
房企的一般項目開發銷售流程,概括為土地獲取、開發建設、銷售(預售)三個階段。
(一)土地獲取階段
1、獲取土地階段的業務流程

2、獲取土地階段會計核算
根據會計準則,企業取得的土地使用權通常應確認為無形資產,但改變土地使用權用途等具體分為:
一 | 土地用于建造對外出售的房屋建筑物 |
土地使用權賬面價值應當做為存貨,計入所建造的房屋建筑物成本 | |
競拍前支付保證金 借:其他應收款——競拍保證金 貸:銀行存款 | |
競拍成功后支付剩余出讓金(保證金用來抵繳出讓金) 借:開發成本—土地征用及拆遷補償費—土地出讓金 貸:銀行存款 其他應收款—競拍保證金 | |
繳納契稅和印花稅 借:開發成本—土地征用及拆遷補償費—契稅稅金及附加 貸:銀行存款 | |
二 | 土地用于賺取租金或資本增值 |
土地使用權的取得成本直接計入無形資產賬戶,且土地使用權的賬面價值不與地上建筑物合并計算成本,而仍作為無形資產進行核算,土地使用權與地上建筑物分別進行攤銷和提取折舊,所繳納的契稅計入無形資產賬戶 | |
支付土地出讓金 借:無形資產——土地使用權 貸:銀行存款 | |
繳納契稅和印花稅(印花稅在繳納時計入管理費用) 借:無形資產——土地使用權 管理費用 貸:銀行存款 | |
土地使用權每年攤銷額 借:管理費用 貸:累計攤銷 |
3、獲取土地階段稅務處理
契稅 | 由地方政府根據本地實際情況確定(3~5%) |
在納稅人簽訂土地、房屋權屬轉移合同的當天發生納稅義務,需在之后10 日內進行納稅申報并在契稅征收機關核定期限內繳納稅款 | |
不通過“應交稅費”科目進行核算,視取得土地使用權的用途計入不同的會計科目。為進行房地產開發而取得的土地使用權所繳納的契稅,計入“開發成本科目”,為建造辦公樓等自用而取得的土地使用權所繳納的契稅,計入“無形資產”科目。 | |
印花稅 | 稅額為土地出讓金額的0.5‰ |
在簽訂土地出讓合同時發生,若開發商在商品住房項目中配套建造廉租房和經濟適用房,可按廉租房和經濟適用房建筑面積占比免征印花稅。 |
房地產開發建設過程可以細分為四個階段:分別為項目策劃設計階段、項目準備階段、項目施工階段和項目竣工驗收階段。
1、開發建設階段業務流程

2、開發建設階段的會計核算
房地產開發企業與建筑工程施工企業之間簽訂的建筑安裝承包合同,一般是采取三種承包方式,即包工包料方式、包工不包料(甲供材)方式、發包方控料(甲控材)方式。
一 | 包工包料、發包方控料 |
開發項目竣工時,房地產企業按照合同預定的工程價款扣除質保金后的余額結算工程款,并收到建筑施工企業全額開具的建筑安裝發票。施工方購買材料,工程價款發票金額中包含了材料價款,房地產開發企業可以根據施工方開具的發票確認成本。 | |
借:開發成本—基礎設施費—建筑安裝工程費—土建工程費—安裝工程費 貸:銀行存款/應付賬款等 | |
二 | 包工不包料 |
一般而言,材料占商品房建造成本的30%-40% | |
在購入材料和設備時: 借:工程物資—主體結構材料—設備 貸:銀行存款/應付賬款 | |
將材料提供給建筑公司時: 借:開發成本—建筑安裝工程—土建工程費—安裝工程費 貸:工程物資—主體結構材料—設備 | |
收到建筑公司發票時: 借:開發成本——基礎設施費—建筑安裝工程費—土建工程費—安裝工程費 貸:銀行存款/應付賬款等 |
3、開發建設階段的稅務處理
一 | 城鎮土地使用稅 |
地方政府根據地方人口規模和經濟條件決定,以納稅人實際占用的土地面積作為計稅依據,依照規定稅額計算征收(0.6-30元/平方米/年) | |
通過“招拍掛”方式取得的建設用地,納稅人應從合同約定交付土地時間的次月起繳納城鎮土地使用稅,合同未約定交付土地時間的,從合同簽訂的次月起繳納 | |
企業繳納的土地使用稅計入管理費用 | |
二 | 印花稅 |
在開發建設階段,涉及各種施工及承包合同的簽訂,應當按規定繳納印花稅 |
1、房地產企業商品房銷售/預售流程
(1)前提條件
根據《城市房地產管理法》的相關固定,對于商品房期房預售和商品房現房銷售,都做了相應的規定和要求,具體如下所示:
類型 | 要求 |
商品房期房預售 | 一是要交付全部土地使用出讓金,取得土地使用權證書; 二是持有建設工程規劃許可證和施工許可證; 三是按照預售的商品房計算,投入開發建設的資金達到工程建設總投資的25%以上,并已經確定施工進度和竣工交付日期; 四是取得《商品房預售許可證》(在滿足前三個條件后憑相關證明辦理)。 |
商品房現房銷售 | 一是具有企業法人營業制造和房地產開發企業資質證書; 二是取得土地使用權證書或者使用土地的批準文件; 三是持有建設工程規劃許可證和施工許可證; 四是符合工程質量標準,已通過竣工驗收; 五是拆遷安置已經落實; 六是供水、電、熱、燃氣、通訊等配套施舍具備交付使用條件; 七是物業管理方案已經落實。 |
(2)具體流程

2、房地產企業商品房的銷售/預售
房地產銷售(預售)階段是房地產開發企業取得收入、實現資金回籠的重要階段,主要涉及誠意金、定金、按揭保證金、預售房款的會計核算。
一 | 誠意金 |
在簽訂商品房認購協議書之前收取的款項,最終退還給客戶或轉作購房款。商品房認購協議書要在房地產企業取得預售許可證之后才能與客戶簽訂,因此誠意金是在預售之前收取的款項,約束性很低,購房者可隨時收回此款項。因此不做收賬處理 | |
收取誠意金時: 借:銀行存款 貸:其他應付款——誠意金 | |
正式開盤后與客戶簽訂了商品房認購協議書: 借:其他應付款——誠意金 貸:預收賬款——銷售定金 | |
開盤后客戶不簽訂商品房認購協議書: 借:預收賬款——銷售定金 貸:營業外收入 | |
二 | 定金 |
在簽訂商品房銷售(預售)合同之前收取的款項,在銷售合同簽訂后轉作購房款,如果客戶在協議規定的期限內不簽訂購房合同,房地產企業一般情況下將不再退還已經交付的定金。定金應視同收取收房款,在預收賬款科目核算 | |
收取銷售定金時: 借:銀行存款 貸:預收賬款——銷售定金 | |
簽訂商品房預售合同時: 借:預收賬款——銷售定金 貸:預售賬款——銷售款 | |
客戶違反認購協議規定,未能簽訂預售合同時: 借:預收賬款——銷售定金 貸:營業外收入 | |
三 | 按揭貸款保證金 |
銀行在按揭貸款過程中按照貸款總額的一定比例向開發商收取的錢,并承擔按揭貸款的連帶保證責任,直至房產證辦理出來并完成抵押登記后,銀行才將按揭貸款保證金退回開發商。在此期間內,若購房借款人未按合同約定按期還本付息的,由開發商代為償還,銀行有權直接從按揭保證金賬戶中扣劃相關款項 | |
承購人支付首付款 借:銀行存款 貸:預收賬款 | |
商品房按揭貸款到賬 借:銀行存款 其他貨幣資金——按揭保證金戶 貸:預收賬款 | |
客戶違約,銀行從保證金賬戶扣款 借:其他應收款—XX 貸:其他貨幣資金—按揭保證金戶 | |
承購人補繳還款項 借:其他貨幣資金—按揭保證金戶 貸:其他應收款—XX | |
按揭保證金解凍 借:銀行存款 貸:其他貨幣資金——按揭保證金戶 | |
四 | 預售房款 |
房地產企業在所售房屋未竣工前收取的商品房銷售款(實際收到的售房款、工程款抵房款轉入的房款、因換房從其他房源轉入的房款) | |
銷售定金轉入時: 借:預收賬款——銷售定金 貸:預售賬款——銷售房款 | |
收取預收款時: 借:銀行存款 貸:預收賬款——銷售房款 | |
對于房地產企業,商品房銷售滿足下列條件則應確認收入:一是工程已經竣工,并且驗收合格,符合銷售合同約定的交付條件。二是已通知購房業主接收房屋,并且將結算賬單提交業主也取得其認可。 | |
確認銷售收入時: 借:預收賬款 貸:主營業務收入 | |
五 | 銷售成本核算 |
房地產開發企業根據收入確認原則確認實現銷售收入和銷售面積時,應同時結轉相應的開發產品銷售成本。開發產品竣工驗收達到預定可使用狀態,成本結算完成后,編制“開發產品成本明細表”,詳細列明每種開發產品的總成本、總面積、單位面積成本和總套數等信息,“開發產品成本明細表”作為開發產品成本結轉的依據,附在憑證后面 | |
商品房竣工交付時: 借:開發產品 貸:開發成本 開發商品銷售時: 借:主營業務成本 貸:開發產品 |
(四)房地產企業融資渠道
經過多年發展,中國房地產已經形成了近50細項的融資體系。包括了銀行貸款、非標融資、股權融資(IPO、增發等)、債權融資(公司債、企業債、私募債、中票等)、供應鏈金融、銷售回款等。從各渠道融資申請難以程度來看,目前,短期融資、中期票據、定向工具、ABS發行難度較低;房地產開發貸、海外債、公司債、非標融資發行難度較大;IPO、定向增發已經基本停止。
融資方式分類 | |
間接融資 | |
銀行 貸款 | 境內 開發貸、并購貸、流貸、政策貸、經營性物業貸 |
境外 項目貸、內保外貸 | |
非標 融資 | 委托貸款、信托貸款、融資租賃、債務重組、海外并購 |
其他 | 資產管理公司非金債 |
直接融資 | |
債權 融資 | 境內 公司債、私募債、中票、短融、企業債、可轉債、可交債、PPN |
境外 優先票據、企業債、可轉債、可交債 | |
股權 融資 | 境內 IPO,增發、配股 |
境外 聯交所IPO,公開發售、供股、配股 | |
結構化 | ABS、ABN、reits、應收/應付款、購房尾款、物業費 |
資金周轉 | |
供應鏈 | 票據 商業承兌匯票、銀行承兌匯票 |
應付款 應付工程款、其他應付款 | |
銷售 回款 | 個貸 商貸、公積金貸、消費貸等 |
購房款 首付款 | |
三、房地產企業盡職調查操作要點
項目立項后,對于房地產企業是否可以投資,需要投入較多的資源對目標公司進行相近和深入的投資評估,這便是最為關鍵的盡調環節,盡調主要包括業務盡職調查、財務盡職調查和法律盡職調查,其中,業務盡職調查是為了了解過去及現在企業創造價值的機制,以及這種機制未來的變化趨勢。業務盡職調查要進行行業調查和企業業務具體調查兩個維度,其中,所在行業調查,既要關注內部環境調查應關注供需分析(行業生產供給及市場需求總量及變化趨勢)、成本分析(行業關鍵投資要素價格變化對相關產品成本影響)、競爭格局分析(行業進入壁壘、競爭結構和行業競爭程度)、利潤水平分析(企業所在市場的行業集中度和行業進入的難易程度,判斷利潤水平變化趨勢);又要分析外部環境調查應關注與行業政策(產業政策、進出口稅收政策、行業準入政策、環境保護政策、行業質量標準、監管制度等)和行業上下游產業鏈核心能力及價值分配;還要關注行業發展前景分析應關注行業發展周期、商業模式(是否容易被復制、是否能夠適應未來發展變化,是否能夠帶來可持續的盈利能力)和行業關鍵技術、新技術發明給行業所帶來的影響。在企業具體業務調查上,一是要分析債務人生產經營運轉是否正常,關注企業是否對主營業務、行業屬性、經營策略進行變更,調查企業是否跨行業經營,是否存在主營業務不清,非主營業務過度投資等情況;二是要調查企業盈利模式及市場競爭力,調查企業實現盈利的主要途徑與方式,產品技術或經營模式先進性、創新能力、成本控制能力以及市場營銷能力,分析行業地位的穩定性及可持續性;三是要查驗企業上下游交易情況,關注前五大上下游客戶近三年交易變化情況、采購和銷售模式、采購和銷售結算方式及付款周期、上下游交易議價能力;四是要調查關聯交易情況,關注交易定價是否公允,以及關聯交易產生的收入和利潤占比,是否達到了影響經營獨立性的程度,了解企業是否為控股股東及其他關聯股東提供擔保;五是要了解企業近期經營計劃及遠期發展戰略、重大投資及在建項目等信息,評價企業在規劃期間制定的計劃安排是否合理,判斷對未來投資性現金流出規模的影響。
法律盡職調查是對相關法律事務具有法律意義的背景資料進行應有的調查,使相關法律事務的處理建立在客觀、全面的信息基礎之上,以確保相關法律事務的處理能夠達到預期的結果。具體而言,法律盡職調查應包括有救企業基本情況和歷史沿革、實際控制人及股權結構、公司治理、業務資質、主要資產、對外投資、債權債務基本情況、涉訴仲裁及執行情況、產品質量與技術標準、知識產權、稅務及財政補貼等基本情況。并對如下事項進行重點調查:一是對股權結構進行分析,具體包括但不限于調取目標企業股東名冊,調查是否存在出資不實、虛假出資、抽逃出資等情況及股東背景;調查企業歷次股權變動情況,確認現有股東權利是否對公司權益產生影響;取得企業高管人員持股情況、薪酬水平及相關激勵約束機制,并與同業比較,判斷其合法合理性及人員穩定性;二是對組織架構的調查落實,具體包括取得企業的組織架構圖,了解部門設置和崗位分布情況,分析其設置的合理性和運行的有效性;了解企業各項管理制度的執行情況,判斷日常管理行為的規范性。三是對主要資產的調查。具體包括調查企業重大資產清單、近三年變動情況,調查權屬是否存在瑕疵,分析對企業生產經營的影響;調查企業知識產權等無形資產,判斷企業核心技術掌控能力及可替代難度。四是對債權債務關系進行梳理,具體包括對重大債權債務進行逐項梳理;對尚未履行完畢的債權債務進行統計,包括向銀行、其他按金融機構貸款、股東借款,與供應商/客戶及其他方之間尚未結清的往來款、貸款等。梳理債權人名稱、尚未清償完畢的債務數額、利息數額,并梳理是否超過訴訟時效;梳理公司提供的任何形式的擔保情況匯總表及相關文件,分析各類債權債務對其正常經營的影響;對既有債權債務中違約及違規情況進行調查和統計,分析引發新訴訟及處罰的可能性。四是其他需要關注的重大事項,具體包括調查企業、控股股東及實際控制人近三年是否存在重大違反法律法規行為、受到重大處罰情況;調查涉及企業、控股股東及實際控制人的正在進行的或可能提起的訴訟、仲裁、行政調查、資產受限或其他爭議情況;查閱稅務部門或審計師出具的公司自成立以來歷年的完稅證明或納稅憑證及公司任何時期所接到的所有稅務部門簽發涉及公司欠稅通知和欠稅罰單;對比公司享受稅收、規費優惠或財政補貼的任何政府批準文件/收款憑證,查驗企業是否因欠稅形成相應債務。
財務盡調則最為復雜,需要通過對企業最近三年的資產負債表、現金流量表和利潤表進行分析整合,結合業務盡職調查和法律盡職調查,才能對企業的真實情況有一個深入的了解:
(一)房企重點關注的會計科目
土地獲取根據用途計入無形資產或存貨科目,施工階段的相關投資計入存貨科目,同時工程款項的支付通常根據工程節點向施工企業支付應付款項,各個階段的投資離不開貨幣資金及相關的融資,同時影響著房企的現金流;而在預售階段房地產企業的銷售回籠資金以資產負債表中的預收款項進行核算,待滿足收入確定條件后才同時結轉收入及成本體現到利潤表上,由于收入的確認受項目節點的要求影響重大,利潤表的反應相對滯后且有一定人為操作空間;因此我們對于房地產企業科目的分析更注重的是對資產負債表及現金流量表的分析。我國房地產企業經營業務較為復雜,業務囊括從征地拆遷開始到最終售后服務全過程,平均周期為4年,且各個階段均需要投入大量資金。經營性現金流支付和收入規模巨大,負債經營程度較高,因為房地產開發商在建設工程竣工前可以進行銷售,以提前回收資金,但預售制度的實行導致房企現金流入與收入不同步,預收賬款成為房地產企業收入核算的主要科目。
1、貨幣資金構成及特點

2、存貨構成及其特點
存貨是分析房地產企業、解析項目情況的起點,對于存貨的關注不只有整體規模,還應注意項目的具體運營情況以及跌價準備可能對損益產生的影響。

財務分析重點主要集中在如下幾個方面:一是通過存貨對于銷售額的相對規模反映企業的項目運營能力(萬科和融創的存貨/銷售額分別為1.28和1.35,為行業頭部機構數據);二是預收賬款與存貨的匹配程度則可表明存貨的變現情況,對于存貨的期間變化額與不考慮營業收入轉出情況的預收賬款的變化額明顯不匹配的企業,需要關注其銷售回款能力或銷售數據存疑的情況;三是存貨中應關注土地儲備的占比。一方面土地儲備是未來房企業績發展的前提,另一方面,存貨中土地儲備規模占比過大,短期內會影響企業運營效率,而且土地儲備處于開發最初階段,需關注后續投資支出帶來的現金壓力和融資需求的提高;四是關注具體項目運營情況。存貨科目的附注中披露每個項目的年初/年末余額、本期增加/減少額、計劃總投資規模以及開工/竣工時間等信息,可以據此判斷項目運營情況。其中,開發產品的期末余額代表企業沉淀的現房資產規模,對于期末余額較大的項目,現貨沉淀規模較大,需要關注項目的去化壓力;計劃總投資規模/總建筑面積可以估算項目單位成本,通過與企業當年銷售均價或周邊類似樓盤銷售均價的對比,可以判斷項目安全邊際;開工/竣工時間一定程度上能夠反映項目的開發周期,對于開發周期較長的項目,可能形成一定成本堆積,需關注項目具體去化情況;五是關注利息資本化情況。企業發生的借款費用,需要經過相當長時間(通常是指1年及1年以上)的購建或者生產活動才能達到預定可使用或者可銷售狀態的固定資產、投資性房地產和存貨等資產的,應當予以資本化,計入相關資產成本。資本化利息是企業隱藏的“財務費用”,與企業財務費用科目一定程度上存在此消彼長的關系,利息資本化規模較大的企業,財務費用相對較低,但企業毛利率水平存在一定壓力,反之亦然。財務費用通常具有支付剛性,當年實際產生財務費用支出我們應將本年度的資本化利息與財務費用加總考慮,以衡量企業的實際財務費用帶來的支出壓力及融資成本高低。
3、投資性房地產構成及其特點
投資性房地產為房企自營項目,通過對計量方式的選取或對企業資產規模和利潤產生影響,項目初始階段現金回流慢,回收周期長,但成熟物業可為房企帶來長期、穩定的現金流。

4、其他應收、應付款
其他應收、應付款核算企業除應收、應付票據、帳款以外的其他各種應收、應付款項。對于房地產企業,其他應收款中關注的重點主要在不并表的關聯公司或股東控制的其他企業的往來款。具體而言關注如下幾點:

5、有息債務
負債經營是房企的顯著特點,需要關注企業負債的絕對規模、相對規模、期限結構及融資成本等方面。

財務分析關注如下重點:一是關注房企債務結構是否合理。房地產企業項目運營周期長,從房企的主要融資途徑來看,銀行貸款方面房企不得進行流動資金貸款,通常銀行、信托等開發貸款融資通常伴隨項目的開發生命周期,因此期限均為長期;直接融資方法,債務融資工具基本以3到5 年期限為主。因此對于某一房企,其有息債務以短期為主(不考慮一年內到期的非流動負債)或從側面反映了該房企的主要融資途徑受限通過其他高成本的融資渠道融資的可能。二是關注企業綜合融資成本。房地產企業的融資渠道包括銀行貸款、債券融資、股權融資、信托融資、金融租賃融資等方式。高昂的融資成本會大幅增加項目開發的成本和支出壓力。我們根據(費用化利息+資本化利息)/全部債務估算企業的綜合融資成本。2017 年以來陸續出臺的房地產調控政策,使得房地產企業融資渠道收緊、融資成本進一步上升。現在房企平均融資成本都在10%左右。房地產企業的規模和運營能力是決定其融資成本的關鍵因素,大型房企借貸優勢明顯,融資成本處于相對低位。中小房企,尤其是對債務滾動依賴性較強的企業,或對融資渠道收緊、融資成本抬升彈性較差,需關注其資金鏈壓力。
6、預收賬款
預收賬款是不需現金償付的債務,反映企業成長性。

財務分析主要關注如下重點:一是預收賬款衡量報表日已達到預售條件但尚未結轉收入的項目的銷售規模,其年度變化受本年度結轉的銷售收入和本年度新增的已達到預售條件但尚未結轉收入的銷售回款規模影響,由于房企特殊的預售模式,銷售商品、提供勞務收到的現金流入并不是與營業收入而是與預收賬款的變化相匹配。因此對于預收賬款規模與現金流規模的匹配程度是反映經營情況的重要指標;二是預收賬款在實現銷售之后一年內,就可以轉為營業收入,因此,預收賬款與公司未來業績直接相關。對于預收賬款收縮幅度較大的企業,未來收入規模或大幅下滑,需關注其經營壓力,同時,需要結合企業項目情況判斷企業的經營持續性。而對于預收賬款規模持續大規模小于營業收入的企業,企業或存在提前確認收入的情況,需關注其收入確認方式。
7、經營活動現金流
經營活動現金流反映企業實際的現金收付,可以據此判斷企業的籌資壓力和回款能力等情況。

財務分析應重點關注如下幾個方面:一是對于現金流入與銷售額規模明顯不匹配的企業,需關注該房企是否存在其對項目回款的控制力較弱,或銷售額數據存疑等情況;二是通常情況下,由于房企項目投資規模龐大,經營活動現金流流出規模大于流入規模,凈額多為負值,只有在銷售明顯回暖的情況下,會得到一定程度改善;三是關注銷售商品、提供勞務取得的現金和購買商品、接受勞務支付的現金規模比較。銷售商品、提供勞務取得的現金體現房地產企業銷售資金回籠情況,購買商品、接受勞務支付的現金核算企業本期項目投資的實際支出情況,通過二者規模的比較,我們可以看出企業的投資缺口,從而判斷企業的籌資壓力;四是關注其他與經營活動有關的現金流。其他與經營活動有關的現金流主要反映企業合作開發或是與關聯方交易的實際回款情況,通過支出與收入的規模對比,可以判斷企業對外部資金的占用能力。
(二)財務分析指標與體系
房地產行業兼具商品和金融屬性,房企與其他企業相比,在經營上呈現出開發周期長、前期投入大、實行預售制度、合作開發普遍等特點,這些經營特點決定了其在營運能力、盈利能力、杠桿水平、償債能力和發展能力幾個方面與其他企業表現均有不同。
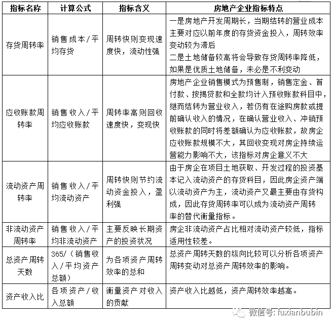
1、營運能力指標
一是常規營運能力指標。營運能力是指企業對其資產管理、運營的能力。一般企業財務分析中,衡量營運能力的指標如下:

二是對常規指標基礎上的篩選和優化

2、盈利能力指標
一是常規盈利能力指標。盈利能力是指企業利用資源獲取利潤的能力。企業財務分析中,衡量盈利能力的指標如下所示:

二是對常規指標基礎上的篩選和優化

3、杠桿水平指標
一是常規杠桿水平指標。財務杠桿水平反映企業的財務負擔,杠桿水平的高低體現了企業財務政策的謹慎程度,衡量杠桿水平的指標如下:

二是對常規指標基礎上的篩選和優化

4、償債能力指標
(1)短期償債能力指標
一是常規短期償債能力指標。短期償債能力指標主要包括如下幾個方面

二是常規指標基礎上的篩選和優化

(2)長期償債能力指標
一是常規長期償債能力指標。長期償債能力指標主要包括如下幾個方面

二是常規指標基礎上的篩選和優化

5、發展能力指標
一是常規發展能力指標。企業發展能力是指企業擴大規模、壯大實力的潛在能力,主要通過如下指標進行衡量:

二是常規指標基礎上的篩選和優化

四、房地產投資基金具體項目運作模式
(一)純股權投資的房地產投資基金
私募房地產基金僅以股投資方式投資于房地產企業,通常表現為私募房地產基金以受讓股權或增資等方式投資于標的公司,進而通過標的公司的項目開發收益以及對外轉讓股權等方式實現投資退出,是現階段私募房地產基金的基礎模式。通過如上房地產企業融資流程和融資渠道的對比和分析,我們可以發現,雖然房地產融資渠道較多,但仍然有部分環節無法覆蓋,在既有監管政策下,借貸模式受限,除股權投資之外私募基金再無其他可適用于房地產行業的大類投資方式,而其他類私募基金管理人暫停登記后,以債權投資為主的其他類私募基金也面臨較多的備案困難,無法再大規模投資于房地產行業。實踐中,股權投資的私募房地產基金的模式基本如下:

如果需要進入較為穩健的大量資金,還需要集團予以承諾回購,并提供股權、土地的質押,其交易結構基本如下:

或者如下模式:

除上述單獨項目公司的投資之外,私募房地產基金(或基金管理人)還可以某一房地產集團企業(或其下屬多個區域公司/項目公司)進行整體整體合作,投資期內存在組合投資和循環投資安排,交易結構與上述交易結構差異不大,但私募基金管理人在投資時會更加側重房地產集團企業的項目持續獲取能力以及私募基金管理人的項目判斷能力,交易結構的搭建也相對更為多變和靈活。在備案實踐中,就私募房地產基金的股權投資,中國證券投資基金業協會一般要求基金管理人在基金合同中對投資標的進行明確,或者在組合投資情況下對基金的投資方式、投資階段、投資區域等要素做限縮表述,否則可能導致基金難以完成備案。此外,如基金合同中已對投資標的進行明確,則中基協亦可能要求基金管理人補充提供相關投資文件,以做進一步核查。
(二)明股實債模式
明股實債融資主要是指以股權形式投資,同時以獲得固定收益及遠期本金有效退出為實現要件,交易結構的SPV 主要包含資管計劃、信托計劃和私募股權基金。明股實債會計計量模式方面,會計準則要求根據合同條款經濟實質來判斷,但在實際操作中,房企會采用附屬或隱性合同等手段來避免其在合并報表層面被確認為負債,以少數股東權益的形式體現。投資方以股權形式進行投資,但以回購、第三方收購、對賭、定期分紅等形式獲得固定收益,以與融資方約定投資資本金遠期有效退出和約定利息(固定)收益的剛性實現為要件。明股實債對房企償債能力的影響包括:優化財務報表、增強表內融資能力但同時也會推高房企的財務風險;作為隱性債務,會誤導報表外部使用者對房企償債能力高估,但實際償還時仍會影響房企現金流,造成一定流動性壓力;監管政策收緊使得房企滾動風險加大。因此,我們應根據判斷原則來對明股實債”投資進行真實調整,并加強房企信息披露和投資者信息獲取。
明股實債交易過程一般包括認購、投資入股、退出三個環節,銀行理財、集合信托及保險資金是目前存續的明股實債類投資的主要投資方;股權投資主體(SPV)形式主要有股權投資計劃、信托計劃及私募股權投資基金等;退出方式主要有回購、第三方收購、對賭、優先/定期分紅等。股權投資模式主要為如下結構:

私募股權基金投資模式下,一般由項目公司母公司或實際控制人作為GP,享受基金劣后收益,投資方作為LP,享受基金優先級收益,私募股權投資基金以權益投資方式投資房地產項目公司,仍以特殊分紅條款或回購等方式來進行退出。
多數明股實債操作過程中,會采用附屬或隱性合同等手段來避免投資在合并報表層面被確認為負債,從會計分錄方面來看,明股實債投資部分如果在項目公司報表上確認為股權,則在合并報表層面以少數股東權益體現。同時考慮到對于金融負債和權益工具的確認由會計師根據具體項目合同條款自行判斷,有一定的主觀性,故在判斷房企實際債務負擔時需要根據具體項目合同條款來調整隱性負債。

明股實債可以是表外融資(房企自身投資體現為長期股權投資)也可以是表內融資(對外融資部分體現為權益或者負債),明股實債為表內融資還是表外融資,主要取決于項目公司是否納入融資房企的合并報表,而合并與否則取決于編制合并報表的房企是否能對項目公司進行控制,根據《企業會計準則第33 號—合并財務報表》,控制的定義為投資方擁有對被投資方的權力,通過參與被投資方的相關活動而享有可變回報,并且有能力運用對被投資方的權力影響其回報金額。在實務操作中,投資方在該項目公司中的持股比例通常較高,也據此在項目公司中擁有股東會的表決權,并且往往擁有在項目公司的董事會中派駐董事的權力,按照持股比例判斷并表范圍則會形成房企的表外債務。
(三)夾層融資模式
夾層投資模式是股權投資模式的另一種變化,主要體現為同意投資組合項下股權投資與債權投資的結合。早在2018年1月中基協在召開“類REITs業務專題研討會”中就明確,“在私募基金投資端,私募基金可以綜合運用股權、夾層、可轉債、符合資本弱化限制的股東借款等工具投資到被投企業,形成權益資本。符合上述要求和《備案須知》的私募基金產品均可以正常備案。”鑒于此,實踐中也不乏私募房地產基金通過“股權投資+股東借款”的夾層投資模式投資于房企的案例。
夾層投資模式可較好地平衡私募房地產基金投資收益和風險,并匹配同一基金中不同風險偏好投資人的要求。此外,在不少私募房地產基金投資人仍在尋求期間收益的背景下,夾層投資模式可通過債權部分的分期還本付息予以滿足,在賬務處理和抗風險能力等方面均優于單一股權投資模式中的預分紅等安排。但需要注意的是,2021年1月證監會出臺的《關于加強私募投資基金監管的若干規定》第8條規定,私募基金管理人不得直接或者間接將私募基金財產用于借(存)貸、擔保、明股實債等非私募基金投資活動,但是私募基金以股權投資為目的,按照合同約定為被投企業提供1年期限以內借款、擔保除外,但借款或者擔保到期日不得晚于股權投資退出日,且借款或者擔保余額不得超過該私募基金實繳金額的20%;中國證監會另有規定的除外。夾層投資將受到這一新規的制約。
(四)供應鏈債權模式
根據基小律“現行監管政策下的私募房地產基金業務模式”中介紹,供應鏈債權模式是較為純粹的債權性投資。雖然《私募投資基金備案須知》所體現的監管要求禁止私募基金參與借貸活動,但一般理解,債權投資并不等完全同于借貸活動。特別是在以既有債權(應收賬款)為投資標的的模式下,如果既有債權并非基于借貸活動而產生,且轉讓后也無固定對價的回購安排,則很難將其簡單認定為借貸活動。中基協洪磊會長于2018年4月21日召開的中國母基金百人論壇上曾提出,要按照股、債、收益權的不同屬性,完善私募基金備案標準和風險監測指標,并強調股權融資、債務融資和收益權融資須納入穿透監測,不能變成變相信貸。由此可見,只要滿足合規管理要求,債權投資仍屬私募基金可以運用的投資工具之一。基于前述理論,即使在《私募投資基金備案須知》頒布后,仍可看到市場中有部分通過購房尾款、建設工程施工款、物業管理費等供應鏈債權模式參與房地產投資的私募基金。其基本模式是由私募基金出資受讓房企上下游的供應鏈債權,通過債權償付實現投資退出;部分項目中,也可能進一步設置供應鏈債權的回購安排,但如涉及固定對價回購,則因存在借貸嫌疑而可能導致備案風險增加。此外,受限于標的項目類型的特殊性以及涉債產品的敏感性,供應鏈債權模式在目前的私募房地產基金實踐中相對罕見,占比不高。
(五)類REITs業務模式
隨房地產資產證券化市場的發展,越來越多的私募房地產基金也作為資產證券化的一環參與進來。特別是在類REITs業務中,原始權益人先行作為單一投資人認購私募房地產基金,并將基金份額作為基礎資產,最終由專項計劃通過受讓基金份額以及向基金實繳出資等安排,通過私募房地產基金投資于底層標的項目。前述模式已經漸成類REITs項目的主流。如前所述,在類REITs業務中,私募房地產基金多以夾層方式投資于底層標的項目,一般認為可突破80%的股權投資比例限制,達到不超過1:2的股債比例。但不可否認的是,參與類REITs業務的私募房地產基金總體數量還是較低,且集中于部分“券商系”私募基金管理人,示范效應和普及效應不明顯。此外,類REITs業務中的私募房地產基金通道特征較為明顯,缺乏主動管理的空間和差異化優勢,因此長遠來看也較易被其他相似的資產管理產品所取代。
五、房地產投資基金具體項目投后管理
基金在對房地產項目投資后,應持續跟進項目及項目方(包括項目公司及其控股股東、實際控制人)最新情況的了解和溝通,建立有效的風險預警機制及重大風險事項下的解決預案,以便在觸發預警時能夠及時啟動風險處置措施,進而有效保障基金的合法權益。
(一)明確管理方式
根據現場管理介入程度的不同,可以將項目投后管理分為駐場管理、巡場管理和非現場管理等幾種不同的類型,其中,駐場管理最為深入,能夠實現項目全流程的監控,確保實時監管,但監管成本普遍偏高。巡場監管一般都是定期進行,結合項目進展情況,分為月度和季度不等,因為不駐點,所以監管內容較為聚焦,一般主要集中在賬戶、資金、工程、合同、銷售等重要事項的監管上,整體而言,監管成本低于駐場監管,但成本也相對較高。非現場管理,這主要集中在事前和事后監管上,監管的內容也是集中在賬戶、資金、工程、合同、銷售等重要事項上,在上述所有的監管手段中,成本最低。目前上述管理方式通常結合使用,以便在提高介入深度的同時降低管理成本。
根據管理模式的不同,還可以區分為自主管理和委托管理,選擇自主管理的私募基金,大都是擁有財務、工程、成本、銷售等多個專業領域的應對團隊,這一管理模式能夠通過項目投后管理,不斷提升專業能力,但無法隔絕投后管理人員與項目方之間的不當利益安排,存在一定的道德風險。當然,基金管理機構亦可在項目所在地通過招聘的方式確定單個項目的投后管理人員,但該模式不僅在成本上不占優,且不利于基金管理機構自身團隊成員的培養。
除自主管理外,基金管理機構(尤其是一些中小型的基金管理機構)亦可將項目投后管理的具體事項委托給第三方專業機構負責,自身僅負責投后管理的統籌工作、績效考核、費用核算等事務。
(二)相關管理內容
1、財務管理
財務管理主要體現為項目公司資金的收支管理。其中,就項目公司收入(主要為標的項目銷(預)售回款)的管理而言,在不違反標的項目所在地有關商品房銷(預)售資金監管規定的前提下,應全部繳存于監管賬戶,且僅能用于經基金同意的用途。同時,基金投后管理人員應積極督促項目公司積極進行商品房銷(預)售款的期限管理和催收工作。項目公司實際收款應與其所開具的收據和發票金額保持一致。就項目公司的支出而言,項目公司的款項支出均需通過監管賬戶以線上轉賬形式進行,不得通過線下付款方式對外支付任何款項。項目公司任何款項的支出均需取得基金或其指定人員的同意,且超過一定金額的款項支出往往需要由項目公司董事會進行決策。當項目公司對外支付款項用途不明或依據不足或項目方發生投資文件約定的違約等情形時,基金有權拒絕配合項目公司對外支付任何款項。而當項目公司的資金不足以滿足項目公司的后續運營支出或標的項目的后續開發支出時,通常涉及項目方需按照投資文件約定履行缺口資金的補足義務,此時,基金投后管理人員應積極督促項目方履行相應資金的補足義務。另外,就項目公司資金的收支管理,基金往往有權對項目公司資金收支情況進行查詢、核查(包括核查原始憑證等),必要時還可根據投資文件的約定聘請第三方專業機構對項目公司進行審計,以充分掌握項目公司資金收支以及存貨、債務等真實情況。
2、工程管理
基金對標的項目的工程監管主要體現為項目開發進度的管理以及項目開發成本的管理兩個方面。其中,就項目開發進度的管理而言,基金往往會要求項目方定期(通常按月或按季)提交項目開發進度報告(包括項目進度概況、工程變更和調整情況、進度偏差狀況和原因及解決措施、監理月度報告等內容),并有權對項目開發進度進行現場查看。當項目實際開發進度(特別是諸如不動產權證、建設用地規劃許可證、建設工程規劃許可證、建筑工程施工許可證、商品房預售許可證的取得時間等關鍵節點)較原定計劃進度遲延且達到一定期限時,基金往往可通過啟動項目公司提前模擬清算程序等方式實現投資退出。
就項目開發成本的管理而言,主要體現為監督項目方按照原定項目成本(包括土地成本、建安成本、期間費用、稅費等)預算執行,且當項目實際成本高于原定成本預算且調整幅度達到約定比例時,通常需要征得基金同意,否則相關增加成本應由項目方自行承擔,在項目公司模擬清算時不得計入項目開發成本。同時,當項目開發所需資金發生缺口時,通常需要由項目方按照投資文件的約定及時足額履行缺口資金的補足義務,就此基金投后管理人員應予以特別關注。
另外,在項目工程管理中,還應對項目公司合規運營情況、項目方與施工單位之間的糾紛、項目所在地最新政策以及項目所在地氣候等特殊因素可能對項目工程造成的影響給予充分的考量和評估,并及時做好相應的風險預警以及制定相應的應對方案。
3、合同管理
基金對項目公司的合同監管主要體現為合同的簽訂及履行兩個方面。其中,就合同的簽訂而言,首先要求項目公司擬簽署的相關合同必須滿足一定的要求,如合同內容符合通常的行業及商業慣例、不應留有空白內容、合同金額在項目成本預算額度內等。當合同的金額超過約定數額或合同性質特殊(如融資合同、擔保合同)時,通常還應征得基金同意或經由董事會決議后方可簽署。就合同的履行而言,基金投后管理人員需特別關注項目公司重大合同的履約(主要為款項支付)及(潛在)違約風險問題。當項目公司在重大合同項下存在較大的違約風險或已發生違約情形時,應及時做好相應的風險預警,必要時應盡快采取投資文件中約定的權利救濟措施。
4、銷售管理
基金對項目的銷售監管主要體現為銷售進度及銷售回款的管理兩個方面。其中,就項目銷售進度管理而言,基金通常會通過要求項目方定期提供項目銷售情況表(包括未售/已售/可售房源、已售回款等信息)、現場核查項目網簽系統等方式來對項目銷售進度進行監管。當項目的實際銷售進度較原定計劃進度遲延且達到一定金額時,基金往往可通過調整項目銷售策略、項目銷售定價等方式來保障項目銷售進度安排,甚或可通過啟動項目公司提前模擬清算程序等方式實現投資退出。就項目銷售回款的管理而言,除應要求項目方按照投資文件約定將相關銷售回款進行繳存外,還應特別關注項目公司通過裝修款等方式收取的各種隱性收入,并將該等收入一并納入監管范圍。
(三)具體監控手段
1、公司治理
除股東身份外,基金往往會通過向項目公司委派董事、監事、財務等人員參與項目公司的治理,并通過參與項目公司重大事項的決策等方式,實現對項目公司的有效監管。其中,在實務中,以下幾個事項值得特別關注:一是重大事項范圍的確定,為便于相關安排的執行,基金應與項目方在投資文件中對項目公司的重大事項的范圍作出明確約定。其中,涉及項目公司經營計劃及其調整[主要為預算金額(如成本)或計劃時間(如工程進度、銷售進度)超過一定幅度的調整]、對外投資、(一定金額以上的)重大資產處置、對外融資、對外擔保等事項往往會被視為項目公司的重大事項。二是重大事項的決策機構及決策機制。項目公司的重大事項具體由哪個機構(通常為股東會或董事會)來決策,往往需要根據具體項目的交易結構及安排來確定。但不管基于何種交易結構及安排,從基金的層面而言,基金往往需要對項目公司的重大事項享有最終決定權(實務中多采用賦予基金一票否決權的方式來實現相關安排)。三是公司治理安排的呈現形式。為便于公司治理有關安排的執行以及增強對外部第三方的公示效力,基金除與項目方在投資文件中明確約定項目公司治理安排相關內容外,還應將相關治理安排記載于項目公司章程并將該章程辦理工商備案手續。
2、資金監管
為確保資金使用與項目方案要求相一致資金流向與項目用途相一致,在資金賬戶監管措施上,應在獨立第三方設立三方資金監管賬戶,賬戶應滿足如下要求:一是通過控制銷售合同中公司法人章和合同專用章的用印,加強項目銷售管理,確保銷售資金(租金)進入資金監管專戶;二是嚴格監督資金歸集方案的執行情況,確保資金全部流向該監管賬戶。因第三方代償等原因造成還款賬戶信息變更的,應由第三方和債務人提供說明文件,并確保到賬后第一時間將資金劃入監管賬戶;三是在完全管控章證照及U-KEY基礎上,資金賬戶可開通網銀等電子支付手段及通兌業務。融資人在進行線上支付或線下現金支付時,應在提前1個工作日向獨立第三方提交加蓋融資人與基金管理人預留印鑒的《用款申請書及會計轉賬憑證申請資金劃撥;四是未經基金管理人和獨立第三方書面同意,該監管賬戶不得再綁定其他賬戶。
3、印章及證照管理
對企業的印鑒及證照監管包括但不限于公章、財務章、合同專用章、營業執照副本、銀行開戶卡、房地產項目五證(建設用地規劃許可證、建設工程規劃許可證、建筑工程施工許可證、國有土地使用證、商品房預售許可證)等,具體印鑒和證照監管范圍應按照項目方案執行。證照的監管需建立完整的使用臺帳,每次使用前,需經基金管理人審批通過。
4、抵質押物存續期管理
存續期間應密切關注抵質押物價值變動趨勢,分析其價值變化對債權資產價值的影響。對于抵質押物出現價值貶損等不利變化的,應及時提出有效應對措施并報告。涉及抵質押物變更的,應在取得變更后的抵質押物權證后,辦理權證移交入庫。
項目執行過程中,需要進行抵質押物解押(包括部分解押)的,解押后抵質押率不高于項目方案中約定要求的抵質押率,方能辦理解押手續。
5、保證人存續期管理
存續期內應加強保證時效的維護,關注保證期間是否在有效期內,在保證期間和訴訟時效內及時主張權利。定期關注保證人基本情況,經營及管理狀況、財務狀況、對外擔保狀況等情況,綜合判斷保證人代償能力和代償意愿,當其保證能力明顯惡化時,應及時提出有效應對措施,保證投資權益實現。
6、風險排查與管理
存續期內應定期進行風險排查,一經發現風險隱患,應盡快采取有效措施,保證項目安全,降低風險暴露的安全性。若存續期內出現重大重組、重大涉訴案件、營業執照被吊銷或注銷、銀行等金融機構集中抽貸、抵質押物被重復抵押或擅自處置,面臨貶值或滅失,重大負面輿情、影響社會穩定的重大事項,或實際控制人被司法控制、失聯、去世等情況,及時提出有效應對措施防治風險損失的擴大。
六、房地產投資基金具體項目退出路徑
(一)投資退出的觸發機制
為了有效控制投資風險,房地產基金在開展投資交易時往往會在相關交易文件中明確約定房地產基金投資退出的觸發情形;即當發生該等約定的投資退出觸發情形時,房地產基金有權按照約定的方式退出對項目公司的投資。實務中,投資退出觸發情形可由房地產基金與項目方根據不同的商業訴求靈活確定。其中,如下幾種情形較為常見:一是 房地產基金投資于項目公司的期限已屆滿一定的年限。二是 底層項目的銷售率已達到一定的比例(實務中,應對“銷售率”作明確的界定)。三是 底層項目工程節點或銷售的實際進度晚于約定計劃進度且已超過一定的期限。四是項目方存在或發生交易文件約定的重大違約行為(如項目公司的重大事項未按照交易文件約定的決策機制作出、對其他第三方發生信用或債務違約、涉及重大訴訟等)。
(二)投資退出方式
根據基小律“【地產基金系列文章之三】融資型房地產私募基金的投資退出”的分析,投資退出的路徑主要包括正常清算退出、模擬清算退出、對外轉讓股權和處置底層資產等四種類型:
1、正常清算退出
即在項目公司名下所開發的房地產項目銷售或處置完畢后,由項目公司根據公司法和公司章程規定的清算程序組建清算組對項目公司進行清算,房地產基金作為項目公司的股東據此實現對項目公司投資的退出。實務中,因房地產項目全周期較長,且不少房地產項目除可售型物業外還存有持有型物業,同時受房地產基金存續期限等因素的影響,實務中選擇該種方式進行投資退出的房地產基金較為少見。
2、模擬清算退出
即在項目方(主要為項目公司及其控股股東、實際控制人)及/或底層項目發生交易文件約定的模擬清算條件時,由項目公司按照交易文件約定的模擬清算原則及流程啟動模擬清算程序,并據此確定項目公司的價值以及房地產基金所持項目公司股權的價值,進而由項目公司的控股股東、實際控制人或其指定方以基于模擬清算確定的價值來受讓房地產基金所持項目公司的股權,從而實現房地產基金對項目公司投資的退出。該種方式可根據不同商務安排作靈活的設計,且在房地產基金備案中為基金業協會所接受。因此,該種方式被多數房地產基金采用。
實務中,當發生交易文件約定的任一投資退出觸發情形且房地產基金選擇通過模擬清算方式實現投資退出時,往往需要履行一定的程序。通常涉及以下主要流程:首先, 房地產基金應當在發生交易文件約定的模擬清算情形后的一定期限內,確定模擬清算基準日(一般同時將其作為審計/評估基準日)并通知項目方,以正式啟動項目公司模擬清算程序。其次, 項目方在收到房地產基金的通知后的一定期限內,由項目公司聘請第三方專業機構按照交易文件約定的原則對項目公司的財務報表進行審計、對底層項目資產進行評估。至于模擬清算中項目公司及底層項目涉及的其他專業領域事項(如工程造價、稅務清算)是否需要另行聘請專業機構進行處理,則往往由各方根據有關方的訴求事先在交易文件中予以明確。再次, 各方根據項目公司的審計結果確定項目公司的價值以及房地產基金所持項目公司股權的價值。
最后,由項目公司的控股股東、實際控制人或其指定方在一定的期限內以基于模擬清算確定的價值來受讓房地產基金所持項目公司的股權。
就模擬清算退出而言,在實務中,為避免發生不必要的糾紛及保障相關安排的可操作性,應特別關注如下事項:一是 應明確模擬清算基準日、審計基準日、評估基準日等具體日期;二是應明確會計師事務所/評估機構等第三方專業機構的選定方式,以及該等專業機構出具相關報告的時間安排以及費用承擔;三是應明確模擬清算的各項具體原則,如底層項目各類型物業價值的確定方式和方法、底層項目各項開發建設成本的預算、實際開發建設成本的確定方式,以及底層項目實際開發建設成本超預算部分的處理方式;四是應確認模擬清算各流程之間能夠有效銜接,并明確相關方在各流程中的具體權利義務安排,包括相關方履行有關義務的具體時限(尤其是義務方向房地產基金支付受讓其所持項目公司股權價款的方式及時間)等。
3、對外轉讓股權
該種方式通常作為房地產基金實現投資退出的一種權利救濟措施,即在發生項目方未按照交易文件約定保障房地產基金順利實現投資退出的情形時,房地產基金有權選擇通過對外轉讓所持項目公司股權的方式來實現投資退出。就該種方式而言,應特別關注以下事項:房地產基金對外轉讓項目公司股權的流程(包括是否需要在特定場所進行轉讓、項目公司其他股東優先受讓權的行使與放棄等)、房地產基金所持項目公司股權對外轉讓價格的確定、房地產基金是否有權要求其他股東以相同條件一并對外轉讓其所持項目公司股權以及項目公司和其他股東的配合義務等。
4、處置底層資產
鑒于底層項目資產處置可能存在較大的不確定性,該種方式也通常作為房地產基金實現投資退出的一種補充救濟手段,即在發生項目方未按照交易文件約定保障房地產基金順利實現投資退出的情形時,房地產基金有權選擇通過處置底層項目資產并以處置變現款優先分配的方式來實現投資退出。就該種方式而言,應特別關注以下事項:底層項目資產的處置是否存在特殊限制、底層項目資產處置價格和處置方式的確定以及底層項目資產處置變現款的處理以及項目公司和其他股東的配合義務等。
注:文章為作者獨立觀點,不代表資產界立場。
題圖來自 Pexels,基于 CC0 協議
本文由“負險不彬”投稿資產界,并經資產界編輯發布。版權歸原作者所有,未經授權,請勿轉載,謝謝!
原標題: 三萬字實操手冊:房地產投資基金運作詳解

負險不彬 











