最及時的信用債違約訊息,最犀利的債務危機剖析
作者:王彬
來源:負險不彬
目 錄 |
一、兩非兩資業務 |
(一)兩非兩資產業務的界定 |
(二)相關要求 |
(三)篩選標準 |
二、兩非兩資業務之債轉股模式 |
(一)基本模式 |
(二)債轉股并表基金模式 |
(三)定增基金模式 |
(四)債轉股投資載體模式 |
三、兩非兩資業務之債務重組模式 |
四、兩非兩資業務之收購+對賭回購模式 |
(一)交易結構 |
(二)交易方案 |
五、兩非兩資業務之破產重整模式 |
六、兩非兩資業務之其他盤活模式 |
(一)催收 |
(二)法律追索 |
(三)處置抵押物 |
根據2022年5月國務院辦公廳印發的《關于進一步盤活存量資產擴大有效投資的意見》(國務院19號文),國務院允許AMC參與國有企業盤活存量資產。各金融AMC及地方AMC紛紛將央國企“兩非兩資”資產出表業務作為展業主要方向之一,助力實體經濟調整經濟結構和產業升級、剝離低效資產。市場已有多筆“兩非兩資”資產投資項目落地,大力響應國務院政策,助力實體經濟調整經濟結構和產業升級、剝離低效資產。現將相關業務及模式梳理如下:
一、兩非兩資業務
(一)兩非兩資產業務的界定
國企改革中“兩非”即非主業、非優勢,“兩資”即低效資產、無效資產。剝離“兩非”,處置“兩資”,可以有效助力中央企業集中優勢資源,實現更高質量的發展。同時,突出央企主責主業,堅持以出資人為主導,以企業為主體,對重復投資、同質化競爭問題突出的領域進行重組整合,在調結構優布局中大力發展先進制造業和戰略性新興產業。標的資產本身長時間處于低效、無效運營狀態,需要升級或整改;或屬于國有企業(出讓方)的非主業、非優勢領域。如果標的資產所對應的主體為混合所有制企業,一般均存在公司治理混亂的情況,例如公司的“三重一大”落實不到位、國有和民營股東方存在一定的經營理念矛盾、單一股東超額擔保或違規輸血的情況。
(二)相關要求
政策類 | |
| 一 | 國務院辦公廳關于進一步盤活存量資產擴大有效投資的意見(國辦發[2022]19號) |
二、優化完善存量資產盤活方式 (九)挖掘閑置低效資產價值。推動閑置低效資產改造與轉型,依法依規合理調整規劃用途及開發強度,開發用于創新研發、衛生健康、養老托育、休閑旅游、社區服務或作為保證性租賃住房等新功能,支持金融資產管理公司、金融資產投資公司以及國有資本投資、運營公司通過不良資產收購處置、實質性重組、市場化債轉股等方式盤活閑置低效資產。 | |
| 二 | 關于中央企業加快建設世界一流財務管理體系的指導意見(國資發財評規[2022]23號) |
三、重點強化五項職能 (五)強化資本運作,實現動態優化。加強制度和規則設計,立足國有經濟布局優化和結構調整,服務企業戰略,聚焦主責主業,遵循價值創造理念,尊重資本市場規律,適應財務承受能力,優化資本結構,激發資本活力。通過債務重組、破產重整、清算注銷等法制化方式,主動減量;有效運用專業化整合、資產證券化等運作手段,盤活存量;有序推進改制上市、引戰混改等改革措施,做優增量,促進資本在流動中增值,實現動態優化調整。加大“兩非”剝離、“兩資”清理工作力度,加快虧損企業治理、歷史遺留問題處理,優化資產和業務質量,提升資本效益。 | |
會議類 | |
| 一 | 2021年7月國務院國資委召開國有企業改革推進會 |
要把穩中有進、穩中向好的態勢鞏固發展好,更加關注外部環境趨勢性變化,用好窗口期,指導推動企業加快清理退出“兩非”“兩資”,夯實高質量發展基礎。 | |
| 二 | 2021年8月國資委召開中央企業結構調整與重組工作媒體通氣會 |
按照國資委“兩非”剝離、“兩資”清退工作的整體部署,推動中央企業高效有序退出非主業,促進資源從非主業向主業集中,提高資源的配置效率。針對中央企業在剝離“兩非”“兩資”業務過程中遇到的實際問題,“因企施策”予以指導支持,逐步建立“有進有退”的資源靈活配置機制。在退出過程中,注意規范決策程序,嚴格執行國有資產評估、國有產權進場交易、上市公司國有股權管理等制度規定,確保國有權益得到充分保障。 | |
| 三 | 2024年4月國務院國資委召開國有企業改革深化提升行動現場推進會 |
為加大“兩非”“兩資”處置出清力度,力爭限期“清零”,目前19個地方已建立“兩非”“兩資”處置多部門聯動綠色通道。但仍有部分退出任務較重的地方尚未建立綠色通道,需積極協調相關部門加快建立。 針對“小散弱”問題較突出的地方和中央企業,要拿出更大決心、更實舉措,多措并舉“減虧止血”,力爭限期“清零”。 | |
(三)篩選標準
根據安永智庫國資智匯“‘兩資兩非’的剝離清退業務的思考”中分析,針對兩非兩資業務,應關注如下幾個重點:
一是企業價值摸底。通過對企業資產、負債、稅務及訴訟情況的摸底盡調,判斷出現風險的實質性原因,核心資產是否有盤活后再造血的能力等。
二是多方共識達成。兩非兩資盤活涉及利益主體眾多,包括但不限于股東方、債權人、債務人及監管部門等,需協調各利益主體就資產盤活、業務剝離、股東利益訴求、債務展期、債權人分配順序、監管合規要求等問題達成一致。對于涉及需要引入戰投或直接處置的標的資產,需要按照國有資產監管要求,在對應的交易平臺進行公開掛牌交易,依法依規完成法估、掛牌、競價、轉讓及交割等流程。
三是國企員工安置。國有企業“兩資兩非”剝離、清退過程中都涉及對工作人員的安置問題,特別是針對位于三四線城市的剝離、清退工作,都需要妥善解決人員安置問題。針對于國有企業“兩資兩非”剝離、清退過程中涉及的人員安置問題,一般需要結合市場化安置和國有企業本身特性,綜合權衡人員安置方案的利弊。
二、兩非兩資業務之債轉股模式
債轉股即通過以股抵債等方式獲得企業不良資產,隨后通過改善企業經營模式逐步提升企業資產價值,最終通過資產置換、并購、重組和上市方式等退出,實現債轉股資產增值。在業務開展流程上,首先,債轉股實施機構與標的企業達成債轉股意向,就具體項目方案等達成一致性意見并簽署框架協議;其次,債轉股項目需要獲得政府相關監管部門批準,或項目需提交其備案才能申請優惠政策的,此時應將相關材料提交相關部門進行審批。例如,債轉股實施機構需要向發改委、央行等機構申請使用降準資金的,應當將項目方案提交發改委審批并定性為市場化債轉股后,再提交央行申請使用降準資金或后續優惠政策;然后,通過評估程序等流程,對標的企業的資產負債情況進行全面分析評估并確定債轉股比例。以債權出資的,根據《民法典》“公司篇”的相關規定,對作為出資的非貨幣財產進行評估作價,核實財產,不得高估或者低估作價,如果法律、行政法規對評估作價還有規定的,應從其規定。在評估基礎上,應同時確定是溢價轉股還是折價轉股。債轉股比例和新股的發行價格將決定債權人的債務清償比例和回報率。隨后應召開股東(大)會,形成決議確認債權作價出資金額;債轉股項目還需履行驗資程序,即經驗資機構驗資并出具證明。驗資證明應當包括債權基本情況、評估情況、債轉股完成情況、報批情況(如有)等;最后,協議簽署后實施項目,并進行工商變更登記程序。公司需向工商提交注冊資本和實收資本變更登記申請,以及債轉股承諾書(如有)、法院裁判文書(如有)、和解協議(如有)、債轉股合同、股東會轉股決議及金額確認決議、驗資報告、新公司章程、股東主體資格證明等。第五,投后管理與項目退出。根據債轉股相關合作協議的安排,通過二級市場退出、協議轉讓、企業回購,裝入上市公司等方式退出。在具體交易模式上,主要包括如下幾種類型:
(一)基本模式
收債轉股模式,是債權人與債務人之間,或債轉股實施機構等參與主體、債權人、債務企業之間經協商一致,將債權人的債權轉為債務企業的股份,或由債轉股實施機構等市場參與主體先向債權人購買債務企業的債權,再以債權投資的形式,將債權轉化為債務企業的股權。

(二)債轉股并表基金模式
不良資產經營機構與債務人/債務人所屬集團或其控股子公司合作設立有限合伙基金,擔任雙GP,然后由外部投資人擔任優先級LP,集團或其控股子公司擔任劣后級LP,然后基金通過金融機構委托貸款或直接放貸的方式,將資金提供給集團,用以置換存量高息負債,集團按期還本付息,并以其下屬上市公司股票或其他資產作為質押(設置綜合抵押率上限),不良資產經營機構對質押物進行動態管理,低于警戒線時要求集團使用現金方式補足(警戒金額設置為融資金額的一定比例)。

(三)定增基金模式
不良資產經營機構擔任GP,外部資金作為優先級LP,債務人所在集團作為劣后級LP,設立有限合伙基金。然后,通過現金或股權支付交易對價,按照評估值的一定比例向集團下屬子公司增資入股,最終資金用于置換集團的高息負債。在基金存續期間,通過子公司的分紅獲取期間收益。最后,通過將持有子公司的少數股權裝入集團上市公司實現退出;如果無法裝入上市公司或子公司未達到出資承諾時的經營財務指標,則通過控股股東回購方式退出。其具體交易結構如下圖:

(四)債轉股投資載體模式
不良資產經營機構與債務人/債務人所屬集團或其控股子公司合作設立有限合伙基金,擔任雙GP,外部投資人擔任優先級LP,債務人或其控股子公司擔任劣后級LP。基金通過投資載體(如信托計劃)投資于債務人所屬集團下屬優質資產的受益權。基金存續期間,通過優質資產的收益獲取期間收益。未來通過將該資產裝入集團上市公司(如有)或由集團回購實現退出。

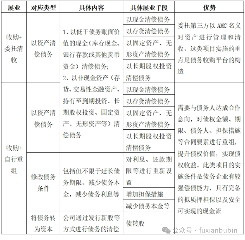
三、兩非兩資業務之債務重組模式
債務重組需要對企業未來經營進行深度介入,通過企業的起死回生實現價值增值,所以債務重組是一個價值發現的過程,并通過價值經營的提升,最終實現“兩非兩資”資產的盤活。

根據《企業會計準則第12號——債務重組》第3條規定,債務重組主要包括“以資產清償債務、將債務轉為資本,修改其他債務條件(包括但不限于延長債務償還期限、延長債務償還期限并加收利息、延長債務償還期限并減少債務本金或債務利息),或以上手段的綜合使用”。在兩非兩資業務視角下,債務重組業務可做如下對應:

四、兩非兩資業務之收購+對賭回購模式
(一)交易結構

(二)交易方案
一是央國企LP及其指定GP,不良資產經營主體指定GP,三方先行設立SPV有限合伙作為專項收購項目公司股權的專門平臺。
二是不良資產經營主體待轉讓對價款只是設置先決條件滿足后,受讓央國企LP的部分或全部份額,并進行實繳。
三是合伙企業實繳資金用于支付項目公司股權,實現項目公司在央國企表內的出表認定。
四是央國企按季向合伙企業支付權利維持費,擁有項目公司股份的優先購買權。各合伙人的期間收益主要基于合伙企業收取的權利維持費扣除相關稅費后的剩余分配。央國企如未按約定足額支付權利維持費,則視作違約,央國企應立即按收購對價(收購價款應覆蓋基金支付的全部投資款和截至收購價款支付日發生的但尚未支付的權利維持費、違約金(如有)、賠償金(如有)等全部費用)收購不良資產經營機構所持資產。權利維持費可至少覆蓋投資期內有限合伙企業的各項稅費、LP的投資收益等。
五是合伙人收益按如下分配順序分配:合伙企業將收到的當期權利維持費扣除當期稅費等支出后,依據截至分配日時各合伙人的實繳出資比例,向各LP進行平層分配(或優先分配給不良資產經營機構);處置所持資產自受讓方收取的稅后交易對價,按實繳比例分配;合伙企業作為標的公司股東期間,從標的公司取得的分紅(如有),按實繳比例分配;基于基金所持資產產生的應當歸于基金的其他收益(如有),按實繳比例分配。
六是結合底層資產運營情況,設置項目投資期限,通過央國企觸發對賭條款回購業務或市場化方式退出。
五、兩非兩資業務之破產重整模式
針對明顯喪失清償能力,難以清償到期債務且資產不足以清償其全部債務的,根據《企業破產法》有關規定,不良資產經營可以可通過剝離國央企兩非兩資資產后,再以債權人身份向人民法院提出破產重整實現退出。破產重整的整個業務流程梳理如下圖所示:

六、兩非兩資業務之其他盤活模式
(一)催收
催收是指利用各種非訴手段,敦促承擔債務清償責任的一方償還相應債務的清收方式,具體包括協商還款,電話催收,媒體公告催收和信函催收等。主要適用于債權債務關系明了,債務承擔方具有較強還款意愿且有足夠的資產能夠覆蓋其債務。

(二)法律追索
即通過民事訴訟、民商事仲裁、民事督促(支付令)、執行公證債權文書、直接向法院申請實現擔保物權的方式,確立債權的合法性,依靠強制程序收回債權的清收處置方式。主要適用于債務人出現生產經營陷入困境、財務狀況嚴重惡化,債務履行困難,停止營業或實際控制人下落不明,債務人還款意愿差,有明顯轉移資產或逃廢債務的行為,主要負責人或實際控制人涉及刑事案件等情形。其具體適用情形如下表:
一 | 支付令 |
適用條件: 1、請求給付現金或匯票、本票、支票以及股票、債券、國庫券、可轉讓存單等有價證券; 2、請求給付現金或有價證券已到期且數額確定; 3、不存在債務人行使優先抗辯權的情形; 4、支付令能夠有效送到; 5、二者之間不存在除此之外的其他債權糾紛。 | |
二 | 訴訟 |
適用條件: 1、簽訂合同時未明確提交仲裁或約定不明; 2、不支持申請支付令或其他強制執行證書。 | |
三 | 強制執行文書 |
1、相關法律文書可公證; 2、公證機關已依法賦予債權文書強制執行的效力。 | |
四 | 仲裁 |
| 雙方存在仲裁協議且合法有效 |
其中,訴訟流程較為復雜,主要如下圖所示:

(三)處置抵押物
處置抵押物是在債權債務屆滿時,因債務人原因導致債權人債權并未實現,債權人債務人通過協商或向法院等司法機構申請,借助司法途徑對抵押物進行變現,并將變現所得優先用于清償債權人債務。其基本流程如下圖:

注:文章為作者獨立觀點,不代表資產界立場。
題圖來自 Pexels,基于 CC0 協議
本文由“負險不彬”投稿資產界,并經資產界編輯發布。版權歸原作者所有,未經授權,請勿轉載,謝謝!
原標題: 萬字實操手冊:圖解“兩非兩資”投資業務

負險不彬 











