觀點(www.guandian.cn)向來以提供迅速、準確的房地產資訊與深度內容給房地產行業、金融資本以及專業市場而享譽業內。公眾號ID:guandianweixin
作者:rating狗
來源:YY評級(ID:YYRating)
一、發債一覽
華融系目前有存續債的公司共13家,除中國華融自身以外,另有6個一級子公司、3個二級子公司、3個三級子公司有存續債,此外中國華融和華融金控均為港股上市公司。

其中中國華融的二級子公司和三級子公司(除華融晉商)主要是作為SPV在境外發債,其境外債的最終債務人為中國華融的一級子公司。截至21年4月7日,華融系存續境外債合計219.60億美元、5.9億歐元及7.23億新加坡元,主要分布在華融國際、華融金租和華融實業三個一級子公司,其中華融國際目前的存續債規模最大。

中國華融境內存續債主要由中國華融本部、5個一級子公司和三級子公司華融融德發行,截至21年4月7日,存續債規模高達2066.86億元。從債券類型來看,華融系存續債主要分布在金融債、同業存單、資產支持證券、公司債、定向工具及短期融資券六大類,其中金融債存續規模最大,高達999.50億元,占比48.36%;其次為華融湘江銀行發行的同業存單734.60億元,占比35.54%。

從債券到期分布來看,境外債主要集中在2021年-2022年到期,另2025年及以后到期規模也較大。

境內債來看,華融系存續境內債也集中在2021-2022年到期,2021年到期規模龐大,主因華融湘江銀行有660.80億的同業存單于2021年到期。在不考慮同業存單的情況下, 華融系2021-2023年分別有340.55億、561.84億和269.18億存續債到期,債務壓力很重。

從負債率來看,華融系各公司負債率均超過了75%,華融實業財務杠桿更是高達95.67%,整體融資空間有限。從有息債務來看,中國華融有息債務規模高達13,888.80億元,占總資產的80.21%,貨幣資金/有息債務為11.24%,覆蓋程度較低。

二、公司經營
中國華融聚焦不良資產的收購、管理與處置,業務主要分為不良資產經營、金融服務和資產管理與投資三大板塊。其中不良資產經營業務包括不良債權資產經營、政策性債轉股業務、市場化債轉股業務以及子公司開展的不良債權資產經營業務、基于不良資產的特殊機遇投資業務、基于不良資產的房地產開發業務;公司金融服務和資產管理與投資業務則主要由子公司負責經營。

公司營收主要來自不良資產經營業務和金融服務業務,20年1-6月分別實現營收280.15億元和165.98億元,營收占比61.30%和36.30%。不良資產經營業務中本公司的不良債權資產經營業務是主要營收來源,子公司不良資產業務營收貢獻較少。

2.1 華融湘江銀行
華融湘江銀行2020年資產總計4,059.76億元,主要由金融投資和發放貸款及墊款構成,二者合計占比89.29%。其中金融投資主要為債權投資,從明細來看,華融湘江銀行金融投資主要投向債券類資產;發放貸款及墊款則主要面向個人,水利、環境和公共設施管理業,房地產,建筑業和制造業等行業。


2.2 華融金租
華融金租2019年資產總計1,382.54億元,主要為應收融資租賃款,其中應收融資租賃款不良率1.56%,較上年上升0.07%。從期限來看,公司應收融資租賃款以3年內為主,其中1年內應收融資租賃款占比27.43%,3年以上占比26.07%;行業來看主要集中在水利、環境和公共設施管理業,電力、燃氣及水的生產和供應業,制造業和交通運輸、倉儲和郵政業等。

2.3 華融證券
華融證券2019年資產合計657.74億元,以貨幣資金,金融投資和買入返售金融資產為主,從細分科目來看,公司資產主要投向債券、股票和信托等資產。

從近年資產構成來看,2018年以來,華融證券資產從交易性金融資產逐漸轉向債權和其他債權投資,資產期限結構長期化。

2.4 華融匯通
由于不再并表華融晉商,華融匯通資產規模2019年以來大幅下降,2020年6月末,公司總資產610.95億元,相較2018年總資產規模(1155.45億)近乎腰斬。從資產構成來看,華融匯通資產以貨幣資金、交易性金融資產和債權投資為主,交易性金融資產主要投向股權、私募基金和信托產品;債權投資則以債權工具、不良債權投資及其他權益投資的資產管理計劃為主,整體以投資類資產為主,需關注投資風險。

2.5 華融實業
華融實業2019年資產合計443.81億元,主要為存貨、其他應收款、交易性金融資產、一年內到期的非流動資產、貨幣資金、投資性房地產和債權投資,由于不再并表華融國際,資產規模相較于2018年的2,569.68億元大幅下降。

2.6 華融融德
截至20年9月末,華融融德資產合計246.19億元,主要由貨幣資金、交易性金融資產、債權投資和長期股權投資構成,分別占比4.14%、21.36%、57.41%和15.11%。20年9月末,華融融德債權投資中關注類和不良類資產余額分別為8億和20.52億元,在總投資中占比3.92%和10.06%,其中關注類項目主要為鶴凱置業,不良類項目為泰禾集團和遠牟置業債權投資項目,此外還包括1筆小微企業主貸款資產包項目和1筆租房分期資產包項目,應收本金分別為1.65億和0.87億,于20年3月出現逾期。可以看到,隨著2018年融德香港轉出,華融融德資產配置向債權投資集中,關注投資風險。

2.7 中國華融
中國華融2019年母公司口徑資產合計8,274.11億元,主要集中在債權投資、交易性金融資產、貨幣資金和其他資產。母公司口徑債權投資合計4,073.82億元,其中93.03%為不良債權資產,信托產品、債券、債務工具等其他金融資產產比6.97%;交易性金融資產2,214.09億元,其中1,724.03億元為公司收購的不良資產,其余部分為基金、信托產品、股權投資、金融機構債券、可轉債和資產管理計劃。母公司收購的不良資產占資產的66.64%,較上年下降5.79個百分點,關注母公司資產質量風險。

從經營來看,中國華融2018年營收大幅下降47.18%,凈利潤更是從265.88億元大幅縮水至15.09億元。2019年經營業績有所好轉,但相較于17年前大幾百的凈利潤仍是相距甚遠。16年以來中國華融各類減值損失呈增長趨勢,2019年合計264.64億元,對利潤侵蝕嚴重。

從債務情況來看,中國華融保持高負債運營,資產負債率近年維持在90%附近;有息債務規模自2016年大幅增長后基本穩定在1.3萬億附近,債務規模龐大。從貨幣資金/有息債務近年有持續下降趨勢,貨幣資金對有息債務覆蓋不足,債務負擔很重。

三、何去何從
一出好戲中有段粗鄙的哲理:一坨( )只要被凍住,也沒人咬破,那就是冰淇淋。
但是在資產視角下,窟窿到底有多大,目前也就是凍住的沉默的狀態,傳言匯金主導此次華融的相關梳理,但是潛在的審計壓力和時間賽跑,可能確實是浩瀚的工作量。
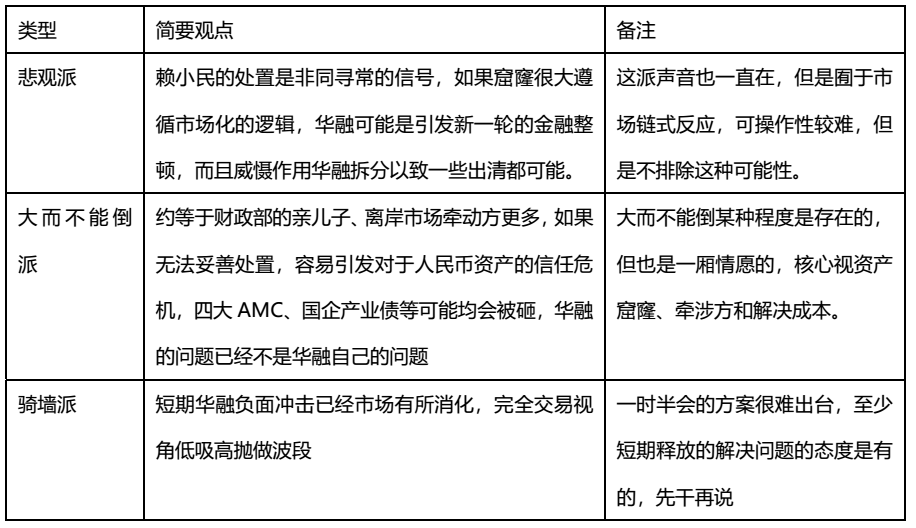
現在市場博弈和交易視角下有以下幾種不同的聲音:

各有各的理。但是太陽底下沒有新鮮事,有些事他必然是有代價的,代價的話不能憑空消失,只能轉移。A沒有承擔,那么必然有B承擔。
現在到了算大賬,清點代價的時候,華融到底是整體資產包打包處置,還是拆著賣,債到底隨資產走,還是先把網狀的債務割開成為一個個線性的各個擊破、甚至還有投資者在默默祈禱能不能先把資本市場的兌付了剩下該干啥干啥。
這些都是需要讓時間碾過、未來成為歷史、代價才能夠看清。本文僅僅是引子,把有發債的(可能有疏漏)的涉及華融相關的(每個子公司的情況其實方差也可能很大)公司做個梳理。
注:文章為作者獨立觀點,不代表資產界立場。
題圖來自 Pexels,基于 CC0 協議
本文由“YY評級”投稿資產界,并經資產界編輯發布。版權歸原作者所有,未經授權,請勿轉載,謝謝!
原標題: YY|華融系的產業圖譜——沉默的真相

YY評級 











